Автор Тема: Magnalous Lunevibe оптическое тремоло  (Прочитано 3021 раз)

0 Пользователей и 1 Гость просматривают эту тему.

Оффлайн Artur19992008 Автор темы

  • Новичок
  • *
  • Сообщений: 33
  • GuitarPlayer.Ru fan!
Magnalous Lunevibe оптическое тремоло
« : Декабря 02, 2019, 08:43:53 »
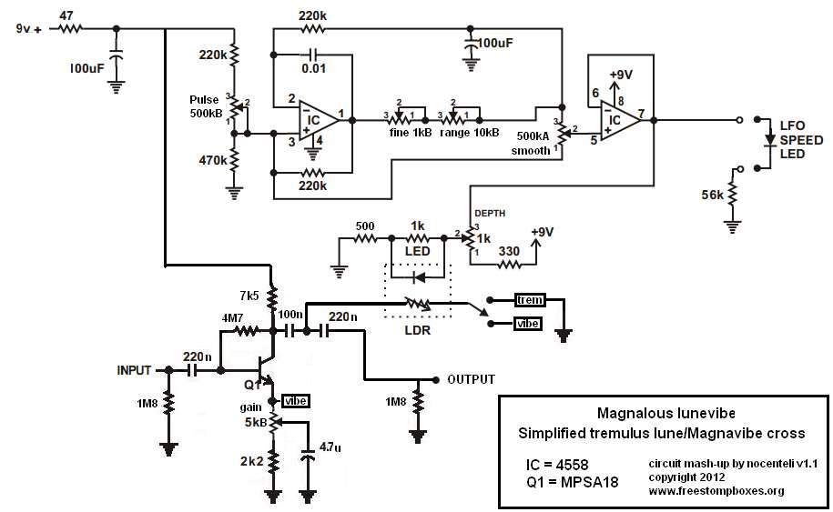
Всем привет! Решил собрать вот такое тремоло. Оно состоит из LFO от tremulus lune и звуковой части magnavibe. Собрал значит, но звук очень громкий и эффекта почти нет. Тумблер трем/вайб ничего не меняет. Делал на светодиоде и LDR в термоусадке. Светодиод мигает, регулируется, значит проблема в magnavibe. Сделал на плате с завода, так что кривой монтаж отпадает сразу.
Что можете посоветовать? Может кто собирал уже, куда копать хоть, там схема из трёх деталей, а проблему найти не могу

Оффлайн Dying Fetus

  • Moderator
  • *****
  • Сообщений: 10308
  • DIYng Fetus
    • http://cathar.ru
Re: Magnalous Lunevibe оптическое тремоло
« Ответ #1 : Декабря 02, 2019, 08:48:30 »
Всем привет! Решил собрать вот такое тремоло. Оно состоит из LFO от tremulus lune и звуковой части magnavibe. Собрал значит, но звук очень громкий и эффекта почти нет. Тумблер трем/вайб ничего не меняет. Делал на светодиоде и LDR в термоусадке. Светодиод мигает, регулируется, значит проблема в magnavibe. Сделал на плате с завода, так что кривой монтаж отпадает сразу.
Что можете посоветовать? Может кто собирал уже, куда копать хоть, там схема из трёх деталей, а проблему найти не могу

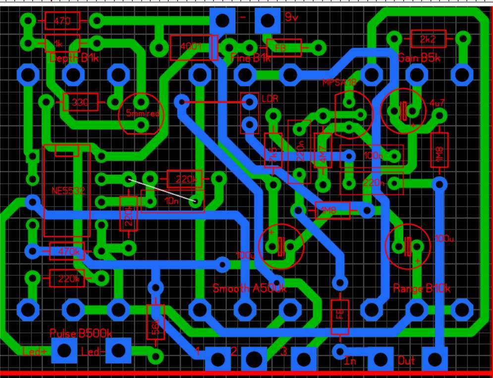
фото монтажа в студию

Оффлайн bottle

  • Ветеран форума
  • ******
  • Сообщений: 6388
  • решил включить дурачка
Re: Magnalous Lunevibe оптическое тремоло
« Ответ #2 : Декабря 02, 2019, 09:07:11 »
... Сделал на плате с завода, так что кривой монтаж отпадает сразу...
Серьёзно? :o

Оффлайн Geezer

  • Живу на форуме
  • *******
  • Сообщений: 12769
  • Atypique
Re: Magnalous Lunevibe оптическое тремоло
« Ответ #3 : Декабря 02, 2019, 09:29:54 »
1) Отпаять вывод регулятора DEPTH/3 от схемы и посадить его на массу.
2) Вращая его, замерить проводимость фоторезистора - в каких пределах она изменяется?

Оффлайн Artur19992008 Автор темы

  • Новичок
  • *
  • Сообщений: 33
  • GuitarPlayer.Ru fan!
Re: Magnalous Lunevibe оптическое тремоло
« Ответ #4 : Декабря 02, 2019, 12:41:49 »
Сейчас уже некоторые резисторы выпаяны/заменены, но в общем все видно

... и добавил:

в каких пределах она изменяется?
От 1,4 кОм до 305 кОм
« Последнее редактирование: Декабря 02, 2019, 16:37:41 от Artur19992008 »

Оффлайн Geezer

  • Живу на форуме
  • *******
  • Сообщений: 12769
  • Atypique
Re: Magnalous Lunevibe оптическое тремоло
« Ответ #5 : Декабря 02, 2019, 20:48:42 »
Цитировать
От 1,4 кОм до 305 кОм
Прекрасно!
В режиме trem (правый вывод фоторезистора - на массе) сейчас должна быть ручная модуляция громкости, в режиме vibe (правый вывод фоторезистора - на эмиттере) - модуляция фазы.
Левый вывод фоторезистора точно идёт на точку соединения конденсаторов 100н и 220н?

Оффлайн Artur19992008 Автор темы

  • Новичок
  • *
  • Сообщений: 33
  • GuitarPlayer.Ru fan!
Re: Magnalous Lunevibe оптическое тремоло
« Ответ #6 : Декабря 02, 2019, 21:41:38 »
Левый вывод фоторезистора точно идёт на точку соединения конденсаторов 100н и 220н?
Точно

... и добавил:

Все равно очень громко и явной разницы между вайб и трем нет, но я подозреваю, что это из-за громкости, педаль фузит аж. Я так понимаю нужно большее сопротивление фоторезистора? 
« Последнее редактирование: Декабря 02, 2019, 21:49:17 от Artur19992008 »

Оффлайн Geezer

  • Живу на форуме
  • *******
  • Сообщений: 12769
  • Atypique
Re: Magnalous Lunevibe оптическое тремоло
« Ответ #7 : Декабря 02, 2019, 21:49:23 »
Если сейчас крутить регулятор DEPTH, громкость сильно меняется? Она должна проваливаться от максимума до практически нуля.

Оффлайн Artur19992008 Автор темы

  • Новичок
  • *
  • Сообщений: 33
  • GuitarPlayer.Ru fan!
Re: Magnalous Lunevibe оптическое тремоло
« Ответ #8 : Декабря 02, 2019, 21:56:44 »
Сейчас громкость меняется от громче чистого до очень и очень громко

Оффлайн Geezer

  • Живу на форуме
  • *******
  • Сообщений: 12769
  • Atypique
Re: Magnalous Lunevibe оптическое тремоло
« Ответ #9 : Декабря 02, 2019, 22:00:47 »
Электролит в эмиттере надо убрать - он даёт ненужное усиление и провоцирует перегруз.
Для нормальной работы фазосдвигателя плечи коллектора и эмиттера должны быть симметричными, как в схеме magnavibe (7,5к+7,5к).
С фоторезистором всё в порядке, он своё дело делает исправно.

Оффлайн Artur19992008 Автор темы

  • Новичок
  • *
  • Сообщений: 33
  • GuitarPlayer.Ru fan!
Re: Magnalous Lunevibe оптическое тремоло
« Ответ #10 : Декабря 02, 2019, 22:19:00 »
Электролит то я сразу убрал, как услышал такое усиление

Оффлайн Geezer

  • Живу на форуме
  • *******
  • Сообщений: 12769
  • Atypique
Re: Magnalous Lunevibe оптическое тремоло
« Ответ #11 : Декабря 02, 2019, 22:27:46 »
Какое сейчас напряжение между: а) коллектором и питанием, б) между коллектором и эмиттером, в) между эмиттером и массой?

Оффлайн Artur19992008 Автор темы

  • Новичок
  • *
  • Сообщений: 33
  • GuitarPlayer.Ru fan!
Re: Magnalous Lunevibe оптическое тремоло
« Ответ #12 : Декабря 02, 2019, 22:40:57 »
а) 4,9 В б) 4 В в) 4 В

Оффлайн Geezer

  • Живу на форуме
  • *******
  • Сообщений: 12769
  • Atypique
Re: Magnalous Lunevibe оптическое тремоло
« Ответ #13 : Декабря 02, 2019, 22:49:32 »
В сумме получилось не 9, а 12,9 Вольт. Схема запитана от них?

Оффлайн Artur19992008 Автор темы

  • Новичок
  • *
  • Сообщений: 33
  • GuitarPlayer.Ru fan!
Re: Magnalous Lunevibe оптическое тремоло
« Ответ #14 : Декабря 03, 2019, 10:07:53 »
Сейчас ещё раз измерил, получилось так:
Коллектор и питание 4,9 В
Коллектор и эмиттер 4 В
Эмиттер и земля 0

... и добавил:

Запитано все от стандартных 9 В

... и добавил:

Я использовал 2n5089 вместо mpsa18 в этом может быть проблема?
« Последнее редактирование: Декабря 03, 2019, 10:23:18 от Artur19992008 »