Намакетил РР ГУ17. ТЗ Хамонд 125Е/D. Анодное 300, вторая сетка 200 (стабилитрон)
Для проверки звучания выходной лампы и тз, подключал разделительные кондеры цепей сигнальных сеток ГУ17 к фазику фабричного меса марк4. Звук вполне порадовал.
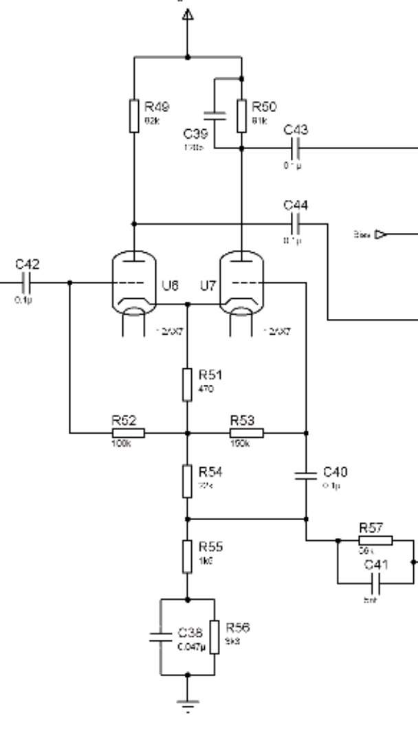
Затем спаял фазик для ГУ17 ( основывался на схемах фазиков меса марк2/меса ректифаер - менял/пробовал разные номиналы анодных, сеточных и катодных резисторов, пробовал кондеры с разными диэлектриками ) но тут звук получился не приятным, резким и противным по верхней середине, излишков песка нет, но яду немеренно . Орет имхо слишком громко, даже марк 4 может тише

Менял лампы, менял номиналы пикух
на анодных резиках фазика, пробовал ставить пикухи между анодами фазика, крутил Depth и Pressence, все работает, но яд по сути остается. Чешу репу, то ли причина в пониженном питании фазика, то ли в отсутствии буферного каскада после темброблока преда ( схема преда - ректа, но без каскадов петли, для проверки подключал данный пред в ретурн марка4 - с учетом пониженного питания, пред звучал вполне адекватно ), то ли просто лошара

PS Только что добавил буфер и понял, что дело не в нем, чую шо яд рождается в фазике