Flagman, в чем собственно Ваши вопросы? Вы же сами на них уже ответили.
1. Схему УМ с трансформаторной раскачкой Вы привели, она, очевидно, правильная и работать будет. Дальше выбираете желаемый тип ламп, берете любую методичку по расчету ламповых каскадов с индуктивной нагрузкой, задаетесь режимами и считаете всю обвязку и параметры трансформаторов.
2. Меряете параметры Тиля-Смолла Вашего динамика и рассчитываете под него оформление, согласно Вашим взглядам о правильном звуке. Это же определит, подойдет ли выбранный ящик под данный динамик и в каком варианте.
3. Если вы считаете, что нужно заглушить кабинет, то можно поставить несколько распорок, чтобы снизить НЧ вибрации стенок, ну и традиционный синтепон на стенки, чтобы убрать переотраженку.
Спасибо за ответ!
Над схемой идет работа, окончательный её вариант будет где то через неделю.
"параметры Тиля-Смолла Вашего динамика", -буду копать
Да хотелось бы закрытый корпус, он по плотнее звучит, при условии внутреннего правильного оформления.
В итоге, мы имеем, кучу приколов основанных на амбициях, ну да ладно фиг с ними, сами то хоть попробуйте сделать что-то новое....
это относиться к тем, кто не смог, в силу своего ума, предложить что-нить дельное по теме, шапками кидать все могут...
вот к примеру, серия дсл типа плохая, не спорю может и плохая, а почему по сравнению со старыми моделями она плохо звучит?
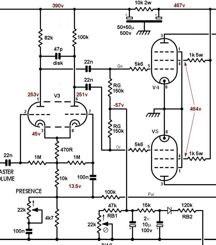
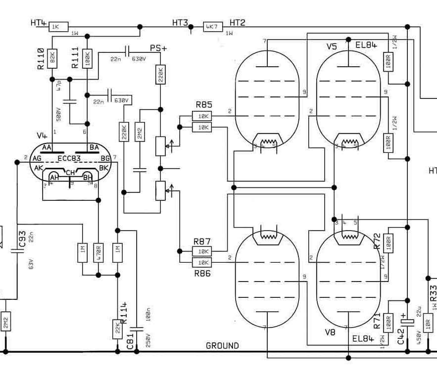
Давайте посмотрим на схемное решение оконечного каскада, этих моделей, 1 - JSM 800,

2- DSL401

Теперь обратим свое внимание на обвязку сеток ламп выходных ламп, в 800, по необходимости, из-за буфера, один резик 5,6кОм и кондюк.
Тперь смотрим на обвязку входной цепи сеток в ДСЛ 401, и видим, 2 резика,- 10к, а второй аж 220 кОм (вот уж задовили так задовили), и кондюк, как сигналу то идти? тут конечно никакой динамики не будет.
не сомненно разные типы ламп используются, но блангоразумие то должно быть, нафига такие костыли ворочить?
Оконечник должен быть оконечником, и по минимуму в себе содержать коррекционных и проходных элементов,
я с вами сделал все что мог, думайте как хотите.
бесспорно, когда выполню оконечник, проведу тесты, семплы, выложу вам.
... и добавил: 
а по фен-шую аудиофильскому подходу в гитарном аппарате у Удалова на форуме можно попробовать поинтересоваться... только отвечает на темы не очень часто...
http://www.udaloff.com/forum/
Спасибо за ссылку, покопаю!