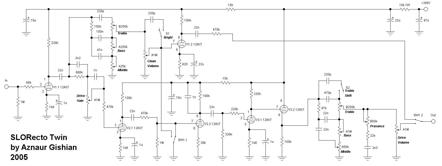
говорят кто ищет, то всегда найдет - случайно открыл схему duncan blues 112 combo, там после гейна через выключатель организуется делитель, через 15 к на землю. я попробовал - получается фактически чистый звук на выходе, с едва заметным овердрайвом с полностью прибавленным гейном и вкрученной на полную гитарой... нужно попробовать примерно 10 - 12 кОм и после регулятора Volume сделать делитель из 3-х резисторов. подобрать номиналы так чтобы компенсировать разницу в громкости clean /hi gain режимов (это уже от себя), получается не обязательно городить 2 канала чтобы получить чистый и овердрайв звук, недостаток вижу только один - темброблок тоже один остается и возможно захочется после переключения режимов подкрутить бас/мид/трейбл...
я пробовал обходить 3 каскада и заводить звук на темброблок - выход получается очень тихий... не вариант
я все это уже почти собрал в корпус - ламповый пред + буфферный усилитель на операционнике + оконечник на TDA + корпус из фанеры + кожзам + динамик celestion + БП (280В, 12в, +/-25 в, 6,3 в), декоративная панель на заказ...
из недостатков:
1. слегка переборщил со сглаживающими емкостями в БП - несколько секунд играет после выключения и "громко" включается и выключается...
2. динамик со срезом по верхам на 5 кГц, не хватает ВЧ - не слышно нюансов при игре - щипков и т.п....
3. понял что нужен чистый канал
4. захотел футсвич
под реле уже развел плату 2 реле + блок защиты с задержкой включения и мгновенным отключением, два реле переключают чистый и овердрайв, ставлю индикаторы питания и режимов... делаю футсвич (идею подсмотрел на HiDev)
осталось 2 вопроса - где взять пленочные конденсаторы на 1000 пФ - 2 шт (хочу по феншую

)
не хватает ВЧ... твиттер ставить только если вторым этажом соосно с основным динамиком... места уже нет... все слишком компактно... ну это так - лирика
