Всем привет

лазал я тут значит по нету в поисках двуктактника на 6П36С, и наткнулся на вашу интересную переписку... почитал значит все это дело, и охватило меня страшное желание сварганить данное чудо

только вот возникла у меня парочка вопросов:
1. какая у него в итоге выходная мощность, а то чтото цыфры тут разные пробегали (22-100ватт

)... Ну насколько я понимаю на выходе должно быть чтото порядка 20-25 ватт, следовательно выходник ватт эдак на 100 должен быть? поправьте меня если я ошибаюсь, просто лампами относительно недавно начал заниматься и еще не успел полноценно в них вникнуть
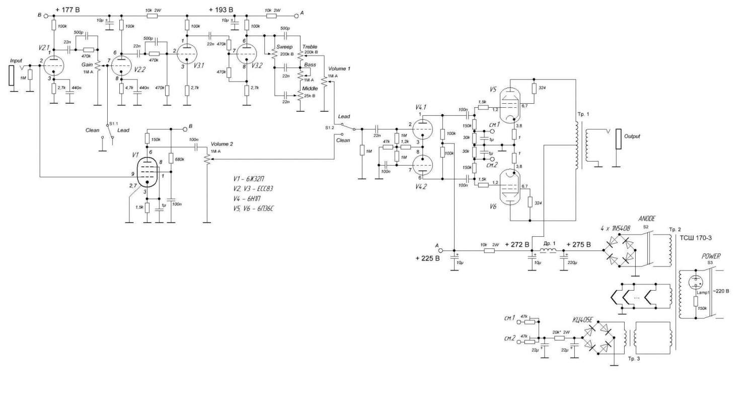
2. усли не трудно можно ли финальную схему уся

(можно без преда, его я позже приделаю, когда с ним определюсь), тока небольшая просьба подписать какое напряжение долно быть на концах вторичных обмоток и примерный (с запасом) ток
И вообще какой мощности должен быть силовик?
Заранее благодарю всех кто откликнется
