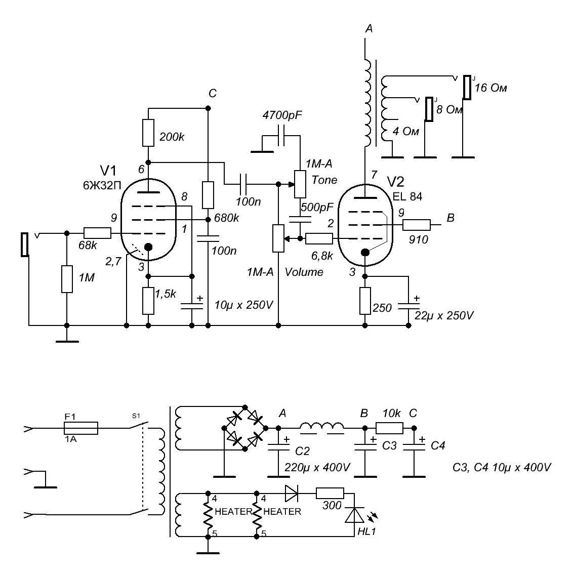
в параллель сеточному резистору 68к поставить еще один 68к и тумблером подключать отключать его.
Хорошо, попробую такой вариант.
Хороший корпус получается!
Спасибо. Завтра будут фотографии уже обтянутого) жаль уголков пока нет.
Engener, нет фона от переменки? Лучше сделай искуственную среднюю точку для накала и повесь ее на катод выходной лампы.
И еще между второй сеткой 6ж32п и резистором 680К + 100 нФ поставь резистор на 1К-1,5К - немного усиление уменьшится, но и звук мягче станет.
Фона нет, ну по крайней мере, он весьма незначителен. А на счет резистора не знаю, вроде бы звук устраивает и так, чистый такой, приятный. Попробовать, конечно, можно
... и добавил:Итак, обтянул коробку, используя как обычно клей "Титан". Материал - тот же, который использовался при обтяжке моего каба 2х12.
Вид спереди:

Вид сзади:

Передняя стенка. Сделал тоже, как и основную коробку из фанеры 18 мм, оказался подходящий кусок. Его выровнял фрезером по шаблону и с одной стороны закруглил, используя этот же фрезер. Затем, была куплена немецкая канва, аж за 650 р за метр

очень жесткая, приятная на вид, имеющая красивую текстуру и очень хорошо подходящая для наших "кабинетных" дел. Этой канвой обтянул переднюю стеночку, используя степлер и пару капель "Титана".


Примерил переднюю стенку к усилителю, подложив на время фото кусочек изоляции от провода (его можно заметить с краю):

Вот что-то типа такого получается. Впереди еще сверление необходимых отверстий в корбке, вырезание красивой надписи на перед и т.д.