Автор Тема: Околокрафтовский флуд  (Прочитано 2832279 раз)

XMD и 6 Гостей просматривают эту тему.

Оффлайн ku2

  • Опытный
  • ****
  • Сообщений: 524
  • Санкт-Петербург
Re: Околокрафтовский флуд
« Ответ #16485 : Сентября 27, 2018, 19:09:00 »
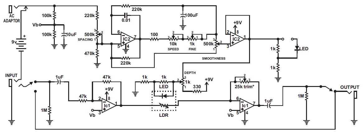
 вечер добрый .собираю Tremulus Lune...  подойдет ли VTL5C1 /китайский вариант/  для данной схемы



« Последнее редактирование: Сентября 27, 2018, 19:22:17 от ku2 »

Оффлайн Geezer

  • Живу на форуме
  • *******
  • Сообщений: 12834
  • Atypique
Re: Околокрафтовский флуд
« Ответ #16486 : Сентября 27, 2018, 20:20:57 »
ku2, Надо оценить возможности оптрона: подать на светодиодную секцию 9 Вольт через ограничивающий резистор (пара кОм) и замерить проводимость фоторезисторной секции, а потом замерить её темновое сопротивление без напряжения на светодиоде.
Если получится перепад от нескольких килоом до нескольких сотен килоом, то это будет очень хороший результат.
Вообще, триммер 25 кОм в обвязке выходного ОУ позволяет согласовать со схемой практически любой оптрон...

Оффлайн ku2

  • Опытный
  • ****
  • Сообщений: 524
  • Санкт-Петербург
Re: Околокрафтовский флуд
« Ответ #16487 : Сентября 27, 2018, 20:36:32 »
Спасибо за информацию / просто я его уже заказал других вариантов в рф нет ..не получится будем пробовать этот вариант

собрал EA Tremolo  работает но там перегруз звука ест

« Последнее редактирование: Сентября 27, 2018, 20:39:58 от ku2 »

Оффлайн Geezer

  • Живу на форуме
  • *******
  • Сообщений: 12834
  • Atypique
Re: Околокрафтовский флуд
« Ответ #16488 : Сентября 27, 2018, 21:14:52 »
ku2, возможно, перегружается модуляторный полевик Q2. Здесь лучше 2N5457, чем J201.
У Q4/s должно быть примерно половина питания. Если нет, то можно поиграть номиналами R15 или R16.
У Q1/к тоже желательно получить половину питания.

Оффлайн Tuvalu

  • Опытный
  • ****
  • Сообщений: 592
  • GuitarPlayer.Ru fan!
Re: Околокрафтовский флуд
« Ответ #16489 : Сентября 27, 2018, 21:30:43 »
Цитировать
собрал EA Tremolo  работает но там перегруз звука ест
ku2, почитайте эту тему, я там выложил рабочую схему. В ней в значительной мере устранён этот дефект. Кроме того, там модуляция стала ближе к синусу, что намного приятней на слух. Там же найдёте рекомендации по выбору ПТ, совет про то, как расширить глубину модуляции и мн. др. полезное.

Оффлайн ku2

  • Опытный
  • ****
  • Сообщений: 524
  • Санкт-Петербург
Re: Околокрафтовский флуд
« Ответ #16490 : Сентября 28, 2018, 02:33:17 »
ku2, почитайте эту тему, я там выложил рабочую схему. В ней в значительной мере устранён этот дефект. Кроме того, там модуляция стала ближе к синусу, что намного приятней на слух. Там же найдёте рекомендации по выбору ПТ, совет про то, как расширить глубину модуляции и мн. др. полезное.
Спасибо за информацию

Оффлайн trengtor

  • Ветеран форума
  • ******
  • Сообщений: 4843
  • Диванный блюз-блендер
    • Ремонт [комбо]усилителей и педалей эффектов, в т.ч. бутиковых
Re: Околокрафтовский флуд
« Ответ #16491 : Сентября 28, 2018, 13:42:30 »
Нет ли у кого схемы от Koch Pedaltone II ?

Оффлайн AZG Автор темы

  • Живу на форуме
  • *******
  • Сообщений: 95604
  • Санкт-Петербург
    • AZG CUSTOM
Re: Околокрафтовский флуд
« Ответ #16492 : Сентября 28, 2018, 14:50:34 »
Нет ли у кого схемы от Koch Pedaltone II ?

Ну ты даешь!!!

Оффлайн ku2

  • Опытный
  • ****
  • Сообщений: 524
  • Санкт-Петербург
Re: Околокрафтовский флуд
« Ответ #16493 : Сентября 28, 2018, 15:27:22 »
Ну ты даешь!!!
- Полный архив на дому ? :)

Вы прямо герой труда. Вам памятник
нерукотворный поставить надо.

Оффлайн Bulldozerrr

  • Эксперт
  • *****
  • Сообщений: 2935
Re: Околокрафтовский флуд
« Ответ #16494 : Сентября 28, 2018, 15:38:46 »
Ну ты даешь!!!
Эт какой-то типа гибрид солданоид-маршаллоид мистер гектор стайл с фендеровым клином в напольном формате?
Чо серьезная братва? Хвалит или очередная замануха для нубов?

Оффлайн Валентин Гаврилов

  • Эксперт
  • *****
  • Сообщений: 2448
  • Long live Rock-n-Roll !!
Re: Околокрафтовский флуд
« Ответ #16495 : Сентября 28, 2018, 16:27:32 »
ku2, Если подойдут -дарю не глядя  :).Демонтаж с фирменных американских усилителей .  (пишите в ЛС)







Оффлайн AZG Автор темы

  • Живу на форуме
  • *******
  • Сообщений: 95604
  • Санкт-Петербург
    • AZG CUSTOM
Re: Околокрафтовский флуд
« Ответ #16497 : Сентября 28, 2018, 17:46:50 »
ku2, Это работа такая. Посему архив скапливается очень приличный.

trengtor, Да без проблем :)

Bulldozerrr, очень хороший прибор! Вообще полное уважение этой конторе.

Оффлайн ku2

  • Опытный
  • ****
  • Сообщений: 524
  • Санкт-Петербург
Re: Околокрафтовский флуд
« Ответ #16498 : Сентября 28, 2018, 18:28:59 »
ku2, Если подойдут -дарю не глядя  :).Демонтаж с фирменных американских усилителей .  (пишите в ЛС)





спасибо конечно -но  детали еще не приехали .. буду пробовать на VTL5C1 а там видно будет

... и добавил:

26 euro Однако цены наBanzai ......... мой 162 р стоит diy-tubes.

« Последнее редактирование: Сентября 28, 2018, 19:15:45 от ku2 »

Оффлайн Dying Fetus

  • Moderator
  • *****
  • Сообщений: 10310
  • DIYng Fetus
    • http://cathar.ru
Re: Околокрафтовский флуд
« Ответ #16499 : Сентября 28, 2018, 23:09:09 »
ku2, там не совсем такие((