Автор Тема: Околокрафтовский флуд  (Прочитано 2835560 раз)

0 Пользователей и 5 Гостей просматривают эту тему.

Оффлайн Bulldozerrr

  • Эксперт
  • *****
  • Сообщений: 2935
Re: Околокрафтовский флуд
« Ответ #17130 : Ноября 20, 2018, 23:18:12 »
прикольно во что развилась тема за столько лет..от тупняка до высокотехнологички. люди, которые просто советов спрашивали, теперь сами их.. ну Азнаур, он всегда делится, что не в его коммерсе. прикиньте, еще через год Ерасов начнет здесь писать)))
Ерасов точно не начнет

Оффлайн ku2

  • Опытный
  • ****
  • Сообщений: 524
  • Санкт-Петербург
Re: Околокрафтовский флуд
« Ответ #17131 : Ноября 21, 2018, 10:57:05 »
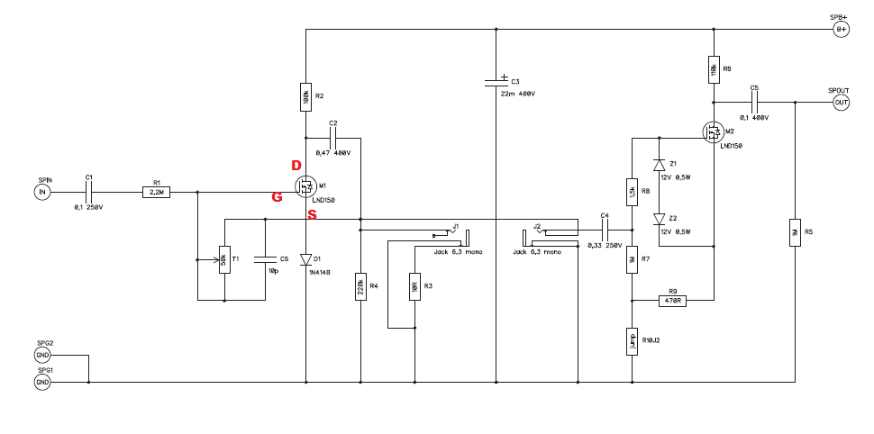
скажите пожалуйста как правильно организовать питание для петли на LND150  ?..взять от точки 2 где  /292в/  или через отдельный подобранный резистор от точки  1 где /405в/ ? или не важно :pozor:





« Последнее редактирование: Ноября 21, 2018, 11:02:49 от ku2 »

Оффлайн sadky

  • Эксперт
  • *****
  • Сообщений: 2660
Re: Околокрафтовский флуд
« Ответ #17132 : Ноября 21, 2018, 11:19:26 »
Я бы взял оттуда, где нарисовано красным "+332"

... и добавил:



... и добавил:

Естественно, через резистор, который совместно с электролитом на плате петли образует RC-фильтр.
« Последнее редактирование: Ноября 21, 2018, 11:21:10 от sadky »

Оффлайн ku2

  • Опытный
  • ****
  • Сообщений: 524
  • Санкт-Петербург
Re: Околокрафтовский флуд
« Ответ #17133 : Ноября 21, 2018, 12:10:27 »
Я бы взял оттуда, где нарисовано красным "+332"

... и добавил:



... и добавил:

Естественно, через резистор, который совместно с электролитом на плате петли образует RC-фильтр.
Спасибо  ;)

Оффлайн sbe77

  • Ветеран форума
  • ******
  • Сообщений: 3359
  • http://sbemaster.ru/
    • -=SBE MASTER=-
Re: Околокрафтовский флуд
« Ответ #17134 : Ноября 21, 2018, 16:47:14 »
про развязку по питанию уже сказали. но монтаж сделать более аккуратным.

Оффлайн Tander

  • Ветеран форума
  • ******
  • Сообщений: 3732
    • Efremoff
Re: Околокрафтовский флуд
« Ответ #17135 : Ноября 21, 2018, 19:43:09 »
Возможно ли как-то опознать операционник, который был спилен особо параноидальным крафтером?

Стоит в копии Dynamic Overdrive - скримероподобной педали. Теплый и мясистый звук. Есть мыло тьюбскриммера, но более прозрачное и сочное звучание.

2301760-0

Оффлайн Валентин Гаврилов

  • Эксперт
  • *****
  • Сообщений: 2448
  • Long live Rock-n-Roll !!
Re: Околокрафтовский флуд
« Ответ #17136 : Ноября 21, 2018, 20:18:07 »
Одинарный ОУ или сдвоенный ???  По схеме (плате) можно определить .   

Оффлайн Алексей Ф

  • Эксперт
  • *****
  • Сообщений: 2264
  • GuitarPlayer.Ru fan!
Re: Околокрафтовский флуд
« Ответ #17137 : Ноября 21, 2018, 20:36:08 »
Может сталкивался кто - первые суперсоники 22 от фендера имели врожденный деффект, сильный щелчок при переключении каналов. Позднее Фендеры исправили этот баг и по слухам выпустили сервис-мод по этой теме. Может есть у кого? Дюже неохота велосипед изобретать и свой мьют поверх колхозить...

Оффлайн Tander

  • Ветеран форума
  • ******
  • Сообщений: 3732
    • Efremoff
Re: Околокрафтовский флуд
« Ответ #17138 : Ноября 21, 2018, 21:05:27 »
То, что сдвоеннный оу - это понятно. Может как-то можно померять - какой именно? Или хотя бы основные параметры - биполяры на входе иди полевики, потребление, может еще что...

Оффлайн Валентин Гаврилов

  • Эксперт
  • *****
  • Сообщений: 2448
  • Long live Rock-n-Roll !!
Re: Околокрафтовский флуд
« Ответ #17139 : Ноября 21, 2018, 21:17:10 »
Да поставить 072-й   ,послушать .  Потом 1458  (лучший для "скримероидов" )  ,послушать .  Оставить приятнозвучащий . И всё :)

Оффлайн trengtor

  • Ветеран форума
  • ******
  • Сообщений: 4843
  • Диванный блюз-блендер
    • Ремонт [комбо]усилителей и педалей эффектов, в т.ч. бутиковых
Re: Околокрафтовский флуд
« Ответ #17140 : Ноября 21, 2018, 23:08:28 »
Добавить в эксперимент 062 и 082.

Оффлайн tube-freak

  • Эксперт
  • *****
  • Сообщений: 1246
  • yo yoda
Re: Околокрафтовский флуд
« Ответ #17141 : Ноября 22, 2018, 07:01:34 »
Соединяй ОУ повторителем, подключай питание побольше, 15В (через скажем последовательные 100 Ом) , минус на землю, если нет двухполярного.
Падение напряжения делим на 100 Ом - потребление!!!  Только на два подели еще, если их там два ;)


По входу - тоже повторителем,
надо сделать делитель между питанием и землей
Внизу- самую  точную измериловку, хороший мультиметр, осцил проуб 10:1.
Сверху подгоняешь сопротивление, чтоб в точке соединения была половина питания.
Потом в эту же точку даёшь неинверт вход ОУ. И смотришь разницу. Разница напряжений делённая на сопротивление (пол номинала верхнего резистора, если выставишь точно полпитания без оу) - ток утечки.
По крайней мере можно будет понять, пико там , нано или микро.амперы.

И это, оба ОУ успокой, Выход в инверт вход, неинверт на половину питания... а то могут завестись - намеряешь каку.

 
« Последнее редактирование: Ноября 22, 2018, 07:31:44 от tube-freak »

Оффлайн Geezer

  • Живу на форуме
  • *******
  • Сообщений: 12845
  • Atypique
Re: Околокрафтовский флуд
« Ответ #17142 : Ноября 22, 2018, 08:51:40 »
Думаю, продуктивней было бы исследовать феномен сладкозвучного mojo прямо в схеме: внимательно посмотреть, что там происходит на выходе ОУ в процессе входа его в режим искажения, сравнить с другими экземплярами. Тогда станет ясно, в чём именно он заключается и чего добиваться для его повторения.

Оффлайн Tander

  • Ветеран форума
  • ******
  • Сообщений: 3732
    • Efremoff
Re: Околокрафтовский флуд
« Ответ #17143 : Ноября 22, 2018, 11:51:29 »
Сделал чуток проще. Записал фразу на гитаре. И меняя по очереди оу (все, что есть в наличии) - проиграл эту фразу через педаль. В итоге - максимально близко по звуку оказалась LM833n. Закрыв глаза - я уже не слышал разницы - какой играет - пиленный или 833ий. 1458 - тоже очень похоже, но есть отличия, да и винтажный 4558 - отличался немного по звуку. А вот конкретно по звуку выбивались как раз - 062, 072, 082 - очень яркий, острый звук, LM358 - торчащая верхняя середина, и ощутимый недостаток низа, NE5532 - тускло и не выразительно. OPA2134 - отличался от оригинала, но был более интересный на мой взгляд - общий звук достаточно мягкий, но более широкий и жирный по низу, чем оригинальный ОУ, и не смотря на обилие верха - этот верх не такой колючий, как в 072 например. ) В общем - поставлю либо 833n или ОРА2134 - там уже пусть клиент выбирает.