Автор Тема: Околокрафтовский флуд  (Прочитано 2813422 раз)

STAN90 и 3 Гостей просматривают эту тему.

Оффлайн Papa Bear

  • Эксперт
  • *****
  • Сообщений: 2145
Re: Околокрафтовский флуд
« Ответ #18465 : Мая 05, 2019, 06:20:37 »
С него и надо начинать, т.к. именно неисправность источника питания и приводит к выходу из строя остальных элементов схемы. После замены обязательно проверить напряжения питания. Оба плеча должны быть равными и не превышать предельно допустимого значения для ОУ. Обычно не более +\- 15 В. Зависит от схемы включения ОУ. Вряд ли КУ каскада равен максимальному КУ ОУ. Скорее всего КУ каскада не  более 10. В таком случае замена оправдана.


Питание в первую очередь на ремонт. Кус там 1, усиление каналов непосредственно на отдельных транзисторах собрано, а мелкосхемы - часть активного ТБ.

... и добавил:

А подскажите какой-то бас-гитарный каб-сим на одном-двух двойных ОУ? Или хотя бы куда копать...


Есть прожект на ПТ, небезызвестный Magnum, мне кажется можно модифицировать под бас. А так лучше импульсы использовать.
« Последнее редактирование: Мая 05, 2019, 06:22:51 от Papa Bear »

Оффлайн Aleksander8

  • Опытный
  • ****
  • Сообщений: 884
    • Ламповая лаборатория
Re: Околокрафтовский флуд
« Ответ #18466 : Мая 05, 2019, 07:18:57 »
Кус там 1
Тогда замена оправдана, тем более, что вы планируете заменить ОУ на более качественные.

Оффлайн Tander

  • Ветеран форума
  • ******
  • Сообщений: 3732
    • Efremoff
Re: Околокрафтовский флуд
« Ответ #18467 : Мая 05, 2019, 08:30:32 »
Импульсы - то понятно. Но дорого. Просто в педаль бас-гитарного преда попросили какой-то простой каб-сим добавить, "на всякий случай" развернуться могу только на 1-2 оу по габаритам. :)

... и добавил:

Хотя мне кажется что там хватит просто чуток подрезать низ, и плавно придавливать верх, с 2.5-3кгц. а это реализуется парой конденсаторов...
« Последнее редактирование: Мая 05, 2019, 08:32:26 от Tander »

Оффлайн alkuz

  • Ветеран форума
  • ******
  • Сообщений: 4481
  • Зарегистрированный
    • http://
Re: Околокрафтовский флуд
« Ответ #18468 : Мая 05, 2019, 08:44:05 »
Импульсы - то понятно. Но дорого. Просто в педаль бас-гитарного преда попросили какой-то простой каб-сим добавить, "на всякий случай" развернуться могу только на 1-2 оу по габаритам. :)

... и добавил:

Хотя мне кажется что там хватит просто чуток подрезать низ, и плавно придавливать верх, с 2.5-3кгц. а это реализуется парой конденсаторов...
ну а если вот такой вариант рассмотреть? По цене относительно недорого, по габаритам впишется куда угодно



Оффлайн AZG Автор темы

  • Живу на форуме
  • *******
  • Сообщений: 95529
  • Санкт-Петербург
    • AZG CUSTOM
Re: Околокрафтовский флуд
« Ответ #18469 : Мая 05, 2019, 08:47:51 »
alkuz, без обвеса это просто кирпич. Обвес АМТ наконец-то родили, итоговый размер с батарейку Крона. Есть в теме про СР-16. Если самим ваять обвес, то габариты как предполагаемый спикосим, если не больше.

Оффлайн Tander

  • Ветеран форума
  • ******
  • Сообщений: 3732
    • Efremoff
Re: Околокрафтовский флуд
« Ответ #18470 : Мая 05, 2019, 10:12:48 »
Смотрел я на эти модули. С ними я бы пока подождал пару лет  - пока все косяки и проблемы поправят. Сыровато как по мне

Оффлайн AZG Автор темы

  • Живу на форуме
  • *******
  • Сообщений: 95529
  • Санкт-Петербург
    • AZG CUSTOM
Re: Околокрафтовский флуд
« Ответ #18471 : Мая 05, 2019, 10:15:54 »
На каком основании решение о сырости? Все работает как у АМТ, так и у StRock. Просто АМТ сделали изначально не совсем то, что требует рынок.

Оффлайн Aleksander8

  • Опытный
  • ****
  • Сообщений: 884
    • Ламповая лаборатория
Re: Околокрафтовский флуд
« Ответ #18472 : Мая 05, 2019, 12:49:05 »
Хотя мне кажется что там хватит просто чуток подрезать низ, и плавно придавливать верх, с 2.5-3кгц. а это реализуется парой конденсаторов...
Не совсем по спикер-симу. Эквализация бас-гитары:




(нажмите чтобы показать/спрятать)
« Последнее редактирование: Мая 05, 2019, 12:57:06 от Aleksander8 »

Оффлайн Tander

  • Ветеран форума
  • ******
  • Сообщений: 3732
    • Efremoff
Re: Околокрафтовский флуд
« Ответ #18473 : Мая 06, 2019, 09:35:19 »
С эквализацией бас-гитары знаком более чем. Так же знаком с басовыми кабинетами и динамиками различными хорошими. Большинство начинает играть от 50-60гц и после чего плавный спад от 2.5-3кгц (если твиттер в кабинете есть - то это менее выражено). Взять например тот же https://www.eminence.com/pdf/Legend_B102.pdf - один из самых толковых басовых динамиков - начинает играть от 90гц. В ящике с правильно подобранным ФИ - реально звучать начинает с 60гц (ниже конечно тоже звучит - но куда более тихо), и до 3кгц звучит почти ровно, с небольшим провалом в районе 2.2кгц. А вот после 3кгц - начинает спадать громкость его, и после 4кгц - там уже можно не смотреть. )) есть небольшой пик на  7-8кГц - в пару дицибел - но можно уже на это не смотреть, особенно при условии каб-сима. )
Т.е. самым простым решением будет чуток резануть низ фильтром первого порядка с пунктом рабочим на 70гц, и точно так же, фильтром первого порядка - начать резать верх от 3-4кгц. Пошел эксперементировать. )

Оффлайн tube-freak

  • Эксперт
  • *****
  • Сообщений: 1241
  • yo yoda
Re: Околокрафтовский флуд
« Ответ #18474 : Мая 06, 2019, 11:38:24 »
Басовые кабинеты - это почти всегда фазоинвертер. И настроен он с небольшим пиком на 55-60Гц.
Т.е. это срез низа min третьим порядком с добротностью >0.7. (0.8-0.9 будет норм).

А по верхам да, может хватит первого порядка после 3-4кГц. Там и так ничего нет, просто подобрать шум немного (но по идее там акустический завал второго порядка)

В один двойной ОУ можно уложиться, если сделать пассивную связку LPF HPF между ОУ: 
2320229-0


... и добавил:

Если делать по полной - можно замутить резонансный пик излома мембраны на 2-3кГц еще на одном двойном ОУ.
« Последнее редактирование: Мая 06, 2019, 11:52:29 от tube-freak »

Оффлайн Tander

  • Ветеран форума
  • ******
  • Сообщений: 3732
    • Efremoff
Re: Околокрафтовский флуд
« Ответ #18475 : Мая 06, 2019, 12:35:57 »
Спасибо. примерно в таком ключе и думал.
По полной - задачи не стоит. Нужно просто что-то простое.

Оффлайн Валентин Гаврилов

  • Эксперт
  • *****
  • Сообщений: 2434
  • Long live Rock-n-Roll !!
Re: Околокрафтовский флуд
« Ответ #18476 : Мая 06, 2019, 13:26:11 »
Во! Процесс "рождения" портативного гитарного с 22 ваттами выхлопа с фантастическим MOJO  (спектр лампового однотакта!!) . На базе него хайгейновый будет .   :) :)






Оффлайн Aleksander8

  • Опытный
  • ****
  • Сообщений: 884
    • Ламповая лаборатория
Re: Околокрафтовский флуд
« Ответ #18477 : Мая 06, 2019, 14:56:29 »
Т.е. самым простым решением будет чуток резануть низ фильтром первого порядка с пунктом рабочим на 70гц, и точно так же, фильтром первого порядка - начать резать верх от 3-4кгц. Пошел эксперементировать. )
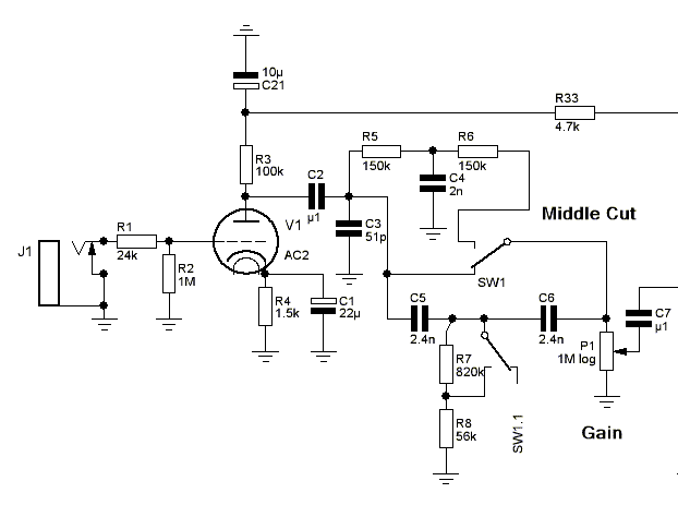
У Ampeg-овского басового преампа стоит фильтр, вырезающий частоту 568 Гц. Ибо - гнусная частота :crazy:.

(нажмите чтобы показать/спрятать)


Оффлайн Tander

  • Ветеран форума
  • ******
  • Сообщений: 3732
    • Efremoff
Re: Околокрафтовский флуд
« Ответ #18478 : Мая 06, 2019, 15:48:24 »
Для этого у меня в преампе есть параметрическая середина. ))

Оффлайн Aleksander8

  • Опытный
  • ****
  • Сообщений: 884
    • Ламповая лаборатория
Re: Околокрафтовский флуд
« Ответ #18479 : Мая 06, 2019, 17:02:38 »
Для этого у меня в преампе есть параметрическая середина. ))
Так их надо две. Вырезать 600 Гц и поднимать 2,5 кГц.
 Вырезка у Ampeg это делается отключаемым пассивным фильтром.
(нажмите чтобы показать/спрятать)
« Последнее редактирование: Мая 06, 2019, 17:32:26 от Aleksander8 »