Автор Тема: Околокрафтовский флуд  (Прочитано 2817247 раз)

0 Пользователей и 2 Гостей просматривают эту тему.

Оффлайн Anatoly Avlet

  • Частый посетитель
  • **
  • Сообщений: 190
  • GuitarPlayer.Ru fan!
Re: Околокрафтовский флуд
« Ответ #18615 : Мая 13, 2019, 15:56:50 »
Второй раз следы появились с новым танталом, но старым в питании.
Очень похоже, что это электролит, и перетекал через металлизированные отверстия, tube-freak, прав.
Подобная неисправность за неделю возможна если питание от схемы не отключалось.
Если старый не выкинули, то можно его проверить, поставить через бумажку, подать питание и наблюдать потеки.
Или все залачить и забыть.

Оффлайн AZG Автор темы

  • Живу на форуме
  • *******
  • Сообщений: 95544
  • Санкт-Петербург
    • AZG CUSTOM
Re: Околокрафтовский флуд
« Ответ #18616 : Мая 13, 2019, 17:00:01 »
По расположению платы электролит мог только ГАЗОВАТЬ в ту сторону, но не натекать.

Оффлайн trengtor

  • Ветеран форума
  • ******
  • Сообщений: 4841
  • Диванный блюз-блендер
    • Ремонт [комбо]усилителей и педалей эффектов, в т.ч. бутиковых
Re: Околокрафтовский флуд
« Ответ #18617 : Мая 13, 2019, 19:06:28 »
У кого-нибудь есть актуальная схема на Carvin Bel Air 212? Не Vuntage 50 с ЭлектроТани.

Оффлайн alkuz

  • Ветеран форума
  • ******
  • Сообщений: 4481
  • Зарегистрированный
    • http://
Re: Околокрафтовский флуд
« Ответ #18618 : Мая 13, 2019, 19:22:36 »
trengtor, тут случайно нет того что ищешь? https://carvinaudio.com/pages/schematics-archive

Оффлайн trengtor

  • Ветеран форума
  • ******
  • Сообщений: 4841
  • Диванный блюз-блендер
    • Ремонт [комбо]усилителей и педалей эффектов, в т.ч. бутиковых
Re: Околокрафтовский флуд
« Ответ #18619 : Мая 13, 2019, 20:20:19 »
alkuz, и как я про это забыл. Есть актуальный релиз схемы Винтажа, спасибо.

... и добавил:

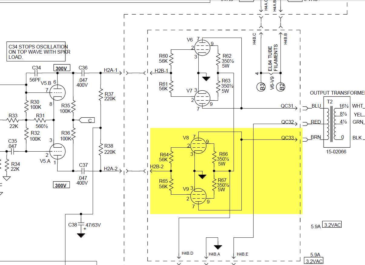
Carvin Bel Air 212
Заметил странное поведение одного из плеч выходного каскада (V8+V9): если на клемму QC33 поставить щуп мультиметра или жало отвертки, то это плечо возбуждается на частоте порядка 11 кГц. Заметил, когда проверял напряжение на анодах пар.

2321115-0


Оффлайн AZG Автор темы

  • Живу на форуме
  • *******
  • Сообщений: 95544
  • Санкт-Петербург
    • AZG CUSTOM
Re: Околокрафтовский флуд
« Ответ #18620 : Мая 15, 2019, 08:34:25 »
trengtor, Думаю на предмет или плохого разъема или обрыва одного из резисторов в сетках.

Оффлайн trengtor

  • Ветеран форума
  • ******
  • Сообщений: 4841
  • Диванный блюз-блендер
    • Ремонт [комбо]усилителей и педалей эффектов, в т.ч. бутиковых
Re: Околокрафтовский флуд
« Ответ #18621 : Мая 15, 2019, 09:18:20 »
AZG, фокус в том, что форма сигнала при усилении – симметрична. Да и при прозвонке резисторов всё Ок. Ножевые контакты (QC32/33) тоже в порядке. Даже первичную обмотку вчера измерил на всякий случай:

RED-BRN: L=2.467 Гн, Q=5.0, R=85.47 Ом
RED-BLU: L=2.461 Гн, Q=4.9, R=92.13 Ом

Т.е. явных дефектов тут не видно.

Оффлайн AZG Автор темы

  • Живу на форуме
  • *******
  • Сообщений: 95544
  • Санкт-Петербург
    • AZG CUSTOM
Re: Околокрафтовский флуд
« Ответ #18622 : Мая 15, 2019, 09:22:33 »
trengtor, тогда аналогично басовому преампу - таракашка вредный завелся...  :crazy:

А что там на плате близкого проходит? Ну не может просто так генерить. Хотя с Карвином может что угодно, они любят горбатого лепить.

Оффлайн trengtor

  • Ветеран форума
  • ******
  • Сообщений: 4841
  • Диванный блюз-блендер
    • Ремонт [комбо]усилителей и педалей эффектов, в т.ч. бутиковых
Re: Околокрафтовский флуд
« Ответ #18623 : Мая 15, 2019, 10:00:54 »
А что там на плате близкого проходит? Ну не может просто так генерить. Хотя с Карвином может что угодно, они любят горбатого лепить.

Симметрично! :)

Над этим местом идет шлейф от преампа к петле – от него и заводится, если щуп-отвертка рядом со шлейфом. То ли одеть ему шапочку из фольги упаковать его в экран из медной фольги?  :hmmm:

Оффлайн AZG Автор темы

  • Живу на форуме
  • *******
  • Сообщений: 95544
  • Санкт-Петербург
    • AZG CUSTOM
Re: Околокрафтовский флуд
« Ответ #18624 : Мая 15, 2019, 11:52:12 »
trengtor, ну вот это реально. Можно и экран или отодвинуть подальше если возможно.

Оффлайн Алексей Ф

  • Эксперт
  • *****
  • Сообщений: 2261
  • GuitarPlayer.Ru fan!
Re: Околокрафтовский флуд
« Ответ #18625 : Мая 15, 2019, 21:45:50 »
alkuz, бывает паяльщик кислотой контакт спаяет и в термоусадку его.
Проблемная часть платы случайно не касается такого места?

Оффлайн alkuz

  • Ветеран форума
  • ******
  • Сообщений: 4481
  • Зарегистрированный
    • http://
Re: Околокрафтовский флуд
« Ответ #18626 : Мая 16, 2019, 05:36:27 »
alkuz, бывает паяльщик кислотой контакт спаяет и в термоусадку его.
Проблемная часть платы случайно не касается такого места?
Провода рядом есть, но внешне чистые. Там в общем-то весь монтаж похож на заводской, нетронутый, без пионэрии.

Оффлайн oleginchat

  • Частый посетитель
  • **
  • Сообщений: 248
  • Зарегистрированный
Re: Околокрафтовский флуд
« Ответ #18627 : Мая 17, 2019, 14:04:15 »
Добрый день. подскажите пожалуйста схему петли несложную но чтобы в звук не гадила. Не на лампах.
« Последнее редактирование: Мая 17, 2019, 15:36:14 от oleginchat »

Оффлайн Dying Fetus

  • Moderator
  • *****
  • Сообщений: 10308
  • DIYng Fetus
    • http://cathar.ru
Re: Околокрафтовский флуд
« Ответ #18628 : Мая 17, 2019, 15:56:07 »
Добрый день. подскажите пожалуйста схему петли несложную но чтобы в звук не гадила. Не на лампах.
тут на лнд не сложная была)
не на лампах и не гадит и простая.
 :hitrez:

Оффлайн ku2

  • Опытный
  • ****
  • Сообщений: 524
  • Санкт-Петербург
Re: Околокрафтовский флуд
« Ответ #18629 : Мая 17, 2019, 17:05:51 »
Добрый день. подскажите пожалуйста схему петли несложную но чтобы в звук не гадила. Не на лампах.

(нажмите чтобы показать/спрятать)
на jcm800 работает как часы / спасибо автору :)
« Последнее редактирование: Мая 17, 2019, 17:21:27 от Dying Fetus »