Автор Тема: Околокрафтовский флуд  (Прочитано 2849238 раз)

M1g и 27 Гостей просматривают эту тему.

Оффлайн sadky

  • Эксперт
  • *****
  • Сообщений: 2679
Re: Околокрафтовский флуд
« Ответ #37590 : Октября 20, 2023, 23:01:59 »
Ништяк, браток! ©  :)

Оффлайн Geo1

  • Эксперт
  • *****
  • Сообщений: 2502
  • Нас гитаристов двое----- Я да Хендрикс
Re: Околокрафтовский флуд
« Ответ #37591 : Октября 20, 2023, 23:12:56 »
Ништяк, браток! ©  :)

Спс, а то лень ехать тариться , нашел мешок таких у себя , воткну их  8)

Оффлайн AZG Автор темы

  • Живу на форуме
  • *******
  • Сообщений: 95674
  • Санкт-Петербург
    • AZG CUSTOM
Re: Околокрафтовский флуд
« Ответ #37592 : Октября 20, 2023, 23:45:58 »
Geo1, норм

Онлайн Geezer

  • Живу на форуме
  • *******
  • Сообщений: 12918
  • Atypique
Re: Околокрафтовский флуд
« Ответ #37593 : Октября 21, 2023, 00:42:38 »
Цитировать
Кто что скажет за эти кандеры? Шлак?

Не будет ошибкой проверить их реальные параметры измерением.
Ибо, "надейся на лучшее, но готовься к худшему" и "доверяй, но проверяй" :)

https://disk.yandex.ru/i/9gN--9LTZUY41g
https://disk.yandex.ru/i/ZKT61v5BuCO0qA

Оффлайн Spero_In_Inteligo

  • Живу на форуме
  • *******
  • Сообщений: 8950
  • Код пишу, на досуге на проволоку нажимаю.
Re: Околокрафтовский флуд
« Ответ #37594 : Октября 21, 2023, 01:10:44 »
Не будет ошибкой проверить их реальные параметры измерением.
Ибо, "надейся на лучшее, но готовься к худшему" и "доверяй, но проверяй" :)

https://disk.yandex.ru/i/9gN--9LTZUY41g
https://disk.yandex.ru/i/ZKT61v5BuCO0qA

Тема не раскрыта. Не показана лампочность на кормильце.

А что, капаситоры таки на синус не влияют? :o

Оффлайн Geo1

  • Эксперт
  • *****
  • Сообщений: 2502
  • Нас гитаристов двое----- Я да Хендрикс
Re: Околокрафтовский флуд
« Ответ #37595 : Октября 21, 2023, 01:13:56 »
Geezer,

Ну это да само собой, даже не обсуждается , ибо проще потратить пять секунд на тест , чем потом несколько дней искать    почему не работает , должно ведь  :)

Онлайн Geezer

  • Живу на форуме
  • *******
  • Сообщений: 12918
  • Atypique
Re: Околокрафтовский флуд
« Ответ #37596 : Октября 21, 2023, 01:25:04 »
Цитировать
проще потратить пять секунд на тест, чем потом несколько дней искать почему не работает

Безусловно :)

Оффлайн Spero_In_Inteligo

  • Живу на форуме
  • *******
  • Сообщений: 8950
  • Код пишу, на досуге на проволоку нажимаю.
Re: Околокрафтовский флуд
« Ответ #37597 : Октября 21, 2023, 10:51:31 »
Народ …
Кто что скажет за эти кандеры? Как в комбаре? Шлак?

Ранее был вопрос про поты. Так вот на дий-тубс есть поты, и к этим еще -15 и -16 серии отличных конденсаторов.

Лично проверял, - с обычных китайцев перевел макет на них. Очень уверенно звучат. :good:

Онлайн Лёха2009

  • Эксперт
  • *****
  • Сообщений: 1252
Re: Околокрафтовский флуд
« Ответ #37598 : Октября 21, 2023, 14:02:35 »
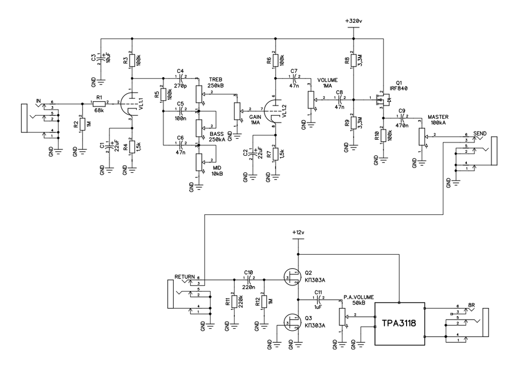
Сел сегодня попаять и спаял такое)

Схема
(нажмите чтобы показать/спрятать)

Увидел просто на днях опять это видео, подумал а че бы пред ламповый не поставить 8)
https://www.youtube.com/watch?v=FNeA_rjc4Po&t=2073s

По звуку в общем то не плохо, сравнивал с Хаосом, хаос конечно поинтереснее звучит, ярче, хотя после ТПАшного кажется даже очень ярко, особенно с педалькой перегруза.

Вот хотел спросить можно ли мое творение приблизить к хаосу, ну и вообще может чего удалить, добавить в схеме?

Оффлайн tube-freak

  • Эксперт
  • *****
  • Сообщений: 1253
  • yo yoda
Re: Околокрафтовский флуд
« Ответ #37599 : Октября 21, 2023, 16:18:00 »
Оно играет реально?
Повезло, значит, полевики в возврате случайно попались так, что не заперло верхний.
Добавь еще 1Мег, как в каскаде с lnd. Будет правильно

Онлайн Лёха2009

  • Эксперт
  • *****
  • Сообщений: 1252
Re: Околокрафтовский флуд
« Ответ #37600 : Октября 22, 2023, 03:55:48 »
tube-freak, не совсем понял, куда добавить?

Оффлайн tube-freak

  • Эксперт
  • *****
  • Сообщений: 1253
  • yo yoda
Re: Околокрафтовский флуд
« Ответ #37601 : Октября 22, 2023, 08:46:39 »
С затвора q2 на 12вольт.

А по ламповой части, там по мне не хватает подъёма высоких. Можно перед волюмом поставить делитель с шунтирующим кондером на верхнем резисторе. Либо брайт кондеры на гейн/волюм

Оффлайн FINikk

  • Ветеран форума
  • ******
  • Сообщений: 4575
  • Санкт-Петербург
Re: Околокрафтовский флуд
« Ответ #37602 : Октября 22, 2023, 09:54:01 »
FINikk, Так подсчитай. Проблем никаких. Максимальная мощность двух анодов 12 ватт. 65% получится 7,8 ватт. При 330В на анодах получаем 13 мА. Добавляем ток вторых сеток, получаем 15-16 мА на общем катоде.
AZG вот обнаружилась такая непонятка с биасом
С ГУ 17 выставил 16 ма. На анлде 330в. На сетке 200в ну норм
А втыкаю QQE03/12  на аноде чуть меньше 225в а на катоде аж 25 ма 
И это все при -25в на первой сетке на одной и другой лампе
В чем дело  такие разные лампы ?
Или QQE03/12 кривая ?
« Последнее редактирование: Октября 22, 2023, 09:55:49 от FINikk »

Оффлайн sadky

  • Эксперт
  • *****
  • Сообщений: 2679
Re: Околокрафтовский флуд
« Ответ #37603 : Октября 22, 2023, 09:56:36 »
FINikk,  может, просто у кукушки эмиссия выше(лампа свежее) ?
А напряжение смещения, небось, на пределе и добавить нечего?  ;)

Оффлайн FINikk

  • Ветеран форума
  • ******
  • Сообщений: 4575
  • Санкт-Петербург
Re: Околокрафтовский флуд
« Ответ #37604 : Октября 22, 2023, 09:59:53 »
Сейчас Можно только до -20 мА нарулить  это при 330в на аноде
Ну это можно поправить резюки поменять в схеме смнщения
« Последнее редактирование: Октября 22, 2023, 10:10:55 от FINikk »