Автор Тема: Orange Overdrive  (Прочитано 11465 раз)

0 Пользователей и 1 Гость просматривают эту тему.

Оффлайн Onvoid Автор темы

  • Новичок
  • *
  • Сообщений: 86
  • GuitarPlayer.Ru fan!
Orange Overdrive
« : Июня 02, 2019, 22:15:55 »
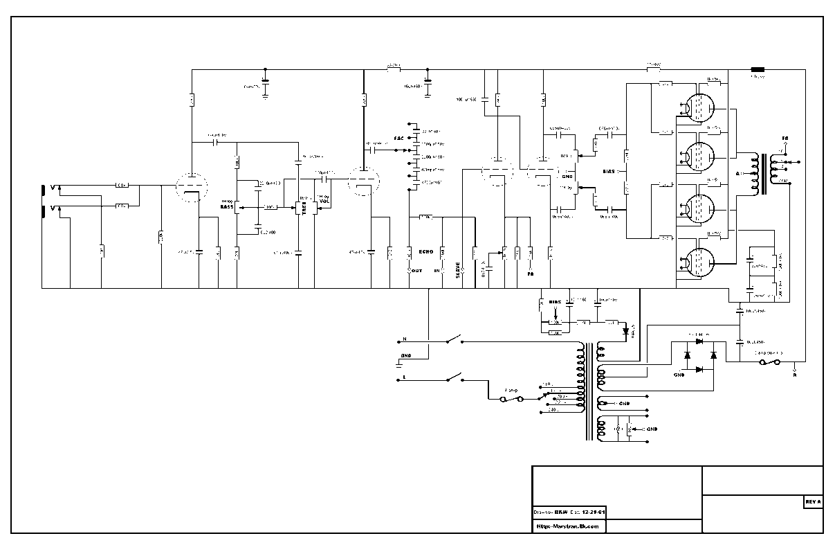
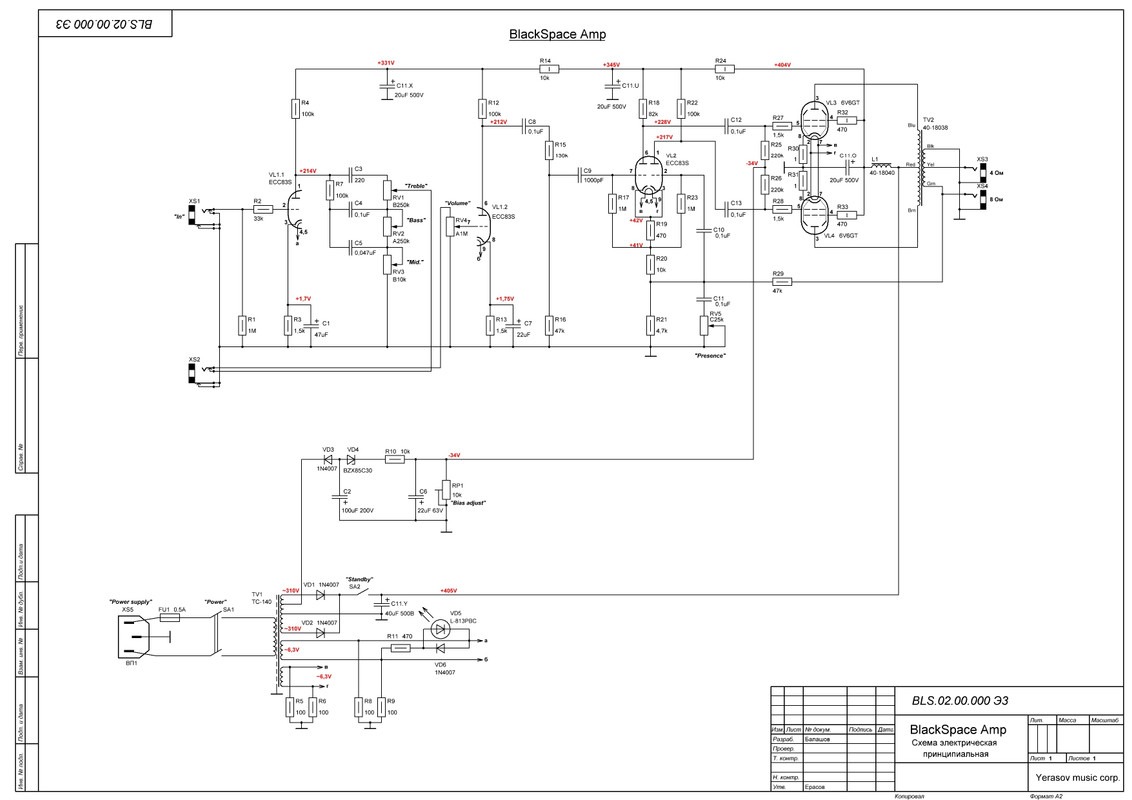
Здравствуйте. Я решил сделать свою первую гитарную голову на основе Orange OR120 и у меня возник ряд вопросов. Ну вобщем идея: пушпул на 6v6 и трансформаторы и дросель ерасовские с блэкспейса, соответственно bias, питание, накал оттуда,  все остальное с оранджа( преамп и фирн). мне не очень понятно нужно ли подгонять/пересчитывать гасящие резисторы по 33к или изменение напряжения не сильно скажется на режим ламп. Резистор обратной связи оставить тот же? Epcos норм будет в такой схеме? заранее спасибо за ответ





и еще чисто любопытно по звуку фирн от парафазного фазоинвертора отличается?
« Последнее редактирование: Июня 02, 2019, 22:27:22 от Onvoid »

Оффлайн AZG

  • Живу на форуме
  • *******
  • Сообщений: 95569
  • Санкт-Петербург
    • AZG CUSTOM
Re: Orange Overdrive
« Ответ #1 : Июня 02, 2019, 23:51:12 »
Фазики отличаются.

Трансы и выходной каскад как есть применить можно. 33к можно уменьшить примерно до 10-15К. Иначе первые каскады будут излишне грузиться. Хотя смотря какая самоцель.

Резистор ООС оставьте как в схеме Оранжа.

Оффлайн Onvoid Автор темы

  • Новичок
  • *
  • Сообщений: 86
  • GuitarPlayer.Ru fan!
Re: Orange Overdrive
« Ответ #2 : Июня 03, 2019, 00:07:58 »
Фазики отличаются.

Трансы и выходной каскад как есть применить можно. 33к можно уменьшить примерно до 10-15К. Иначе первые каскады будут излишне грузиться. Хотя смотря какая самоцель.

Резистор ООС оставьте как в схеме Оранжа.

Спасибо за ответ.

Оффлайн ku2

  • Опытный
  • ****
  • Сообщений: 524
  • Санкт-Петербург
Re: Orange Overdrive
« Ответ #3 : Июня 03, 2019, 04:55:02 »
Epcos   из доступных самые хорошие...это схема случайна не та

« Последнее редактирование: Июня 03, 2019, 05:23:54 от ku2 »

Оффлайн lefth

  • Новичок
  • *
  • Сообщений: 14
  • GuitarPlayer.Ru fan!
Re: Orange Overdrive
« Ответ #4 : Июня 10, 2019, 19:12:33 »
В старых Or120 похоже одно время стояла Wima

(нажмите чтобы показать/спрятать)

Ссылка на тему с файлом номиналов разных версии оранжаю.

https://forum.orangeamps.com/viewtopic.php?f=2&t=55823

« Последнее редактирование: Июня 10, 2019, 19:20:44 от lefth »

Оффлайн foxbat

  • Меценат
  • *****
  • Сообщений: 2976
  • Люблю запах прогретой лампы! И горелого керосина!
Re: Orange Overdrive
« Ответ #5 : Июня 10, 2019, 20:13:14 »
Onvoid,
Если не сложно можно расписать.
А что привлекает в этом усилителе?
И почему?

Всем кому показывал видосы данного аппарата кривят рожу.
Вот по этому интересно.


Оффлайн akl

  • Живу на форуме
  • *******
  • Сообщений: 8114
  • не шарю ваще
Re: Orange Overdrive
« Ответ #6 : Июня 11, 2019, 10:50:19 »
А что привлекает в этом усилителе?
возможно то, что оно дико аутентично пердит по стоунеру.

Onvoid, а в каких условиях планируешь использовать усилок? в сугубо полевых на полную громкость? просто даже с мастер-волюмом оно не факт что будет хорошо звучать на маленькой громкости, т.к. эта мастер-волюм влияет на ООС. Это тоже одна из особенностьей оконечника с ФИРНом. У меня были мысли добавить еще одну лампу, на которой сделать типа один каскад + фирн, а в это всё уже через обычную мастер-громкость подрубать пред от оранжа, в котором тоже остается типа фирноподобный каскад в конце (или его можно переключить в обычный повторитель), в итоге получается полноценный оконечник с нормальной ООС и более-менее хорошо пердящий на маленькой громкости пред (+ бонусом петля). Но до реализации дело не дошло, хотя сам пред был реализован и в обычный оконечник пердит неплохо.
« Последнее редактирование: Июня 11, 2019, 10:54:20 от akl »

Оффлайн foxbat

  • Меценат
  • *****
  • Сообщений: 2976
  • Люблю запах прогретой лампы! И горелого керосина!
Re: Orange Overdrive
« Ответ #7 : Июня 11, 2019, 11:59:09 »
возможно то, что оно дико аутентично пердит по стоунеру.
А можно расшифровать для малограмотных?  :rolleyes:

Оффлайн akl

  • Живу на форуме
  • *******
  • Сообщений: 8114
  • не шарю ваще
Re: Orange Overdrive
« Ответ #8 : Июня 11, 2019, 12:10:03 »
foxbat, ну типа характерный фузовый жирнючий звук в стиле стоунер-дум и т.п., по фен-шую должен получаться когда обкуренные чуваки лобают в пониженных строях рифы блек-себат через раскочегаренный оранж, матамп или хайват олдскульной схематики.
https://www.youtube.com/watch?v=nZqmbo9CGO0

... и добавил:

там конечно залог успеха большая громкость и перегруз оконечника, но оранже-метампно подобный пред в принципе и сам по себе может издавать что-то подобное
« Последнее редактирование: Июня 11, 2019, 12:16:36 от akl »

Оффлайн Onvoid Автор темы

  • Новичок
  • *
  • Сообщений: 86
  • GuitarPlayer.Ru fan!
Re: Orange Overdrive
« Ответ #9 : Июня 11, 2019, 20:37:18 »
Onvoid,
Если не сложно можно расписать.
А что привлекает в этом усилителе?
И почему?

Всем кому показывал видосы данного аппарата кривят рожу.
Вот по этому интересно.

нууу есть отбитый тип людей кому нравятся фуззовое звучание. медленно играть со звуком сверхлплотным и заполняющим все. медитативная штука довольно. тут вкусовщина. да подобные штуки довольно узкоприменимы, но в своем поле они хороши

... и добавил:

возможно то, что оно дико аутентично пердит по стоунеру.

Onvoid, а в каких условиях планируешь использовать усилок? в сугубо полевых на полную громкость? просто даже с мастер-волюмом оно не факт что будет хорошо звучать на маленькой громкости, т.к. эта мастер-волюм влияет на ООС. Это тоже одна из особенностьей оконечника с ФИРНом. У меня были мысли добавить еще одну лампу, на которой сделать типа один каскад + фирн, а в это всё уже через обычную мастер-громкость подрубать пред от оранжа, в котором тоже остается типа фирноподобный каскад в конце (или его можно переключить в обычный повторитель), в итоге получается полноценный оконечник с нормальной ООС и более-менее хорошо пердящий на маленькой громкости пред (+ бонусом петля). Но до реализации дело не дошло, хотя сам пред был реализован и в обычный оконечник пердит неплохо.
в диванных условиях. с перспективой покупки лоадбокса/аттенюатора

... и добавил:

В старых Or120 похоже одно время стояла Wima

(нажмите чтобы показать/спрятать)

Ссылка на тему с файлом номиналов разных версии оранжаю.

https://forum.orangeamps.com/viewtopic.php?f=2&t=55823
а вот это полезная инфа. спасибо
« Последнее редактирование: Июня 11, 2019, 20:39:27 от Onvoid »

Оффлайн alkuz

  • Ветеран форума
  • ******
  • Сообщений: 4481
  • Зарегистрированный
    • http://
Re: Orange Overdrive
« Ответ #10 : Июня 11, 2019, 20:46:34 »
Всегда удивлялся тому, что людей интересует марка производителя конденсаторов, а не их тип. Ну хорошо, допустим WIMA, а какая именно? MKP, MKT, FKS? И что важно - звучать в схеме этим вимы будут совершенно по разному.

Оффлайн lefth

  • Новичок
  • *
  • Сообщений: 14
  • GuitarPlayer.Ru fan!
Re: Orange Overdrive
« Ответ #11 : Июня 12, 2019, 06:02:07 »
Ну хорошо, допустим WIMA, а какая именно? MKP, MKT, FKS?

Вот фото MKS. И типа зеленого орбита лавсан скорее всего.


http://www.iskrem.org/web/wp-content/uploads/2014/05/OR120-6.jpg
« Последнее редактирование: Июня 12, 2019, 06:19:58 от lefth »

Оффлайн alkuz

  • Ветеран форума
  • ******
  • Сообщений: 4481
  • Зарегистрированный
    • http://
Re: Orange Overdrive
« Ответ #12 : Июня 12, 2019, 06:27:33 »
Вот фото MKS. И типа зеленого орбита лавсан скорее всего.
Ну так MKS это и есть лавсан (он-же полиэстер). А уже то, что вима или эпкос, это не так важно.

Оффлайн bottle

  • Ветеран форума
  • ******
  • Сообщений: 6388
  • решил включить дурачка
Re: Orange Overdrive
« Ответ #13 : Июня 13, 2019, 08:53:37 »
Ну так MKS это и есть лавсан (он-же полиэстер). А уже то, что вима или эпкос, это не так важно.
К73-11!!!! >:(

Оффлайн alkuz

  • Ветеран форума
  • ******
  • Сообщений: 4481
  • Зарегистрированный
    • http://
Re: Orange Overdrive
« Ответ #14 : Июня 13, 2019, 15:50:47 »
К73-11!!!! >:(
Ну, хотя-бы К73-16  ;) и кстати даже очень