Автор Тема: Orange Overdrive  (Прочитано 11451 раз)

0 Пользователей и 1 Гость просматривают эту тему.

Оффлайн Onvoid Автор темы

  • Новичок
  • *
  • Сообщений: 86
  • GuitarPlayer.Ru fan!
Re: Orange Overdrive
« Ответ #30 : Июля 03, 2019, 10:54:38 »
Можно имитировать влияние ОС, как линейной коррекции, но это будет просто линейная коррекция.
??? А по подробней, пожалуйста. На практике как эту коррекцию сделать?

Оффлайн akl

  • Живу на форуме
  • *******
  • Сообщений: 8114
  • не шарю ваще
Re: Orange Overdrive
« Ответ #31 : Июля 03, 2019, 18:53:58 »
думаю можно что-то типа ручки тона перед ручкой громкости, которая будет срезать песок конденсатором об землю (типа как псевдопрезенс в меса ректифаере в том канале при котором отключается ООС).

... и добавил:

кстати, для более адекватных комментариев и обсуждений, лучше нарисовать схему планируемого.
« Последнее редактирование: Июля 03, 2019, 19:15:15 от akl »

Оффлайн Rolly

  • Живу на форуме
  • *******
  • Сообщений: 9039
  • Мнение - не повод получить пулю сразу.
Re: Orange Overdrive
« Ответ #32 : Июля 04, 2019, 04:16:13 »
??? А по подробней, пожалуйста. На практике как эту коррекцию сделать?
Учесть влияние ОС и внести корректировки. Например, ОС всегда понижает усиление каскада, куда заходит.

... и добавил:

кстати, для более адекватных комментариев и обсуждений, лучше нарисовать схему планируемого.
Не дурно было бы.

Оффлайн Onvoid Автор темы

  • Новичок
  • *
  • Сообщений: 86
  • GuitarPlayer.Ru fan!
Re: Orange Overdrive
« Ответ #33 : Июля 05, 2019, 00:17:19 »


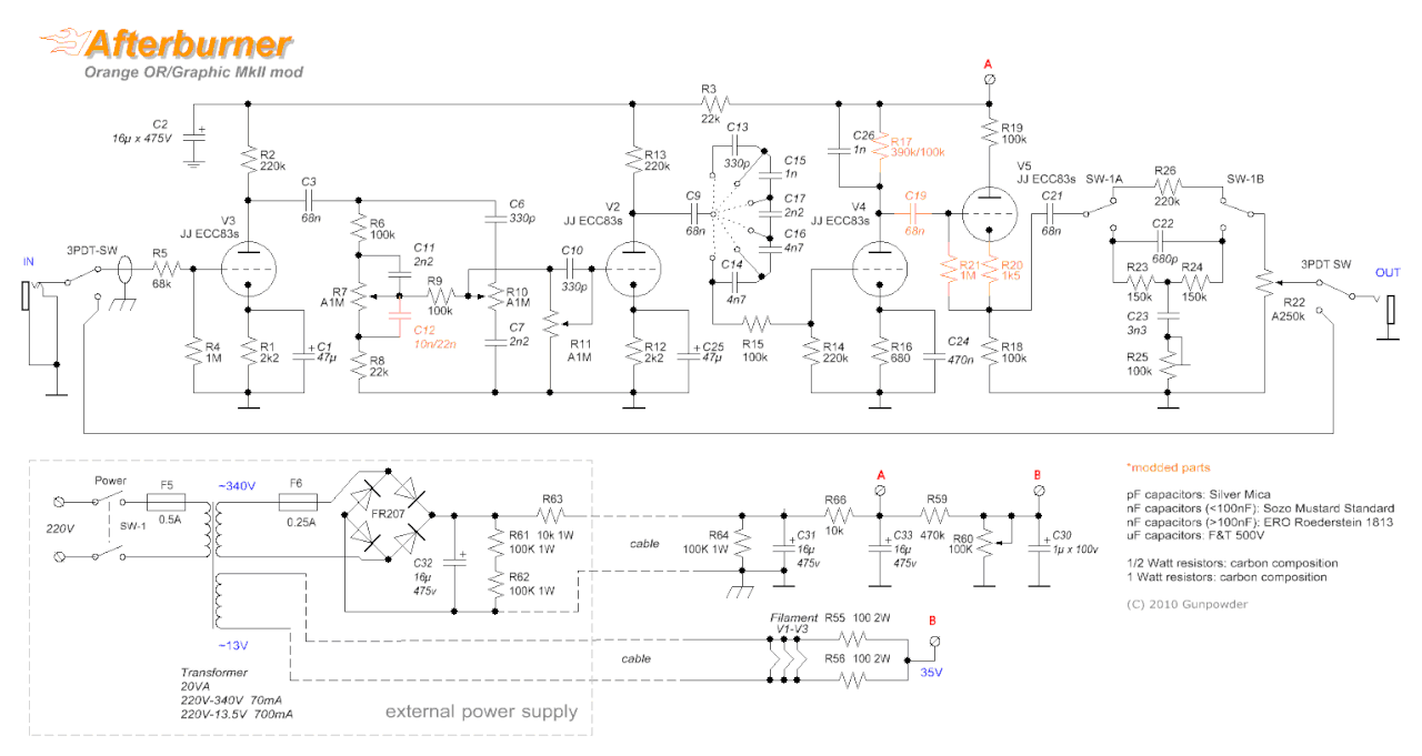
по такой схемке собираю из тех деталей что смог достать. презенц только в конце убрал


Оффлайн akl

  • Живу на форуме
  • *******
  • Сообщений: 8114
  • не шарю ваще
Re: Orange Overdrive
« Ответ #34 : Июля 05, 2019, 07:54:07 »
где презенц? приблуда из конденсаторов и резисторов с крутилкой R25? это не презенц это вырезалка середины.

и во что планируется втыкать пред?

Оффлайн Onvoid Автор темы

  • Новичок
  • *
  • Сообщений: 86
  • GuitarPlayer.Ru fan!
Re: Orange Overdrive
« Ответ #35 : Июля 05, 2019, 09:40:55 »
В линию к импульса планирую в основном втыкать

Оффлайн akl

  • Живу на форуме
  • *******
  • Сообщений: 8114
  • не шарю ваще
Re: Orange Overdrive
« Ответ #36 : Июля 05, 2019, 10:13:34 »
тогда R22 лучше поменять на 25к или даже 10к.

Оффлайн Onvoid Автор темы

  • Новичок
  • *
  • Сообщений: 86
  • GuitarPlayer.Ru fan!
Re: Orange Overdrive
« Ответ #37 : Июля 05, 2019, 20:16:51 »
Не знаю на сколько сильно я начудил с кондерами но в общем начал собирать. Кондеры решил все с запасом сделать по 2 кондера по 400в с шунтирующими резисторами. Я не переборщил?

... и добавил:

тогда R22 лучше поменять на 25к или даже 10к.
Нууу мои скудные знания говорят что сумма R26 и R22 должна быть 4-5 раз больше чем R18.
« Последнее редактирование: Июля 05, 2019, 20:21:10 от Onvoid »

Оффлайн AZG

  • Живу на форуме
  • *******
  • Сообщений: 95530
  • Санкт-Петербург
    • AZG CUSTOM
Re: Orange Overdrive
« Ответ #38 : Июля 05, 2019, 20:22:40 »
Onvoid, Зачем??? Если преамп, то там надо смотреть какая анодка. Более 450В там смысла нет. ну и этажерки для этого не нужны.

Оффлайн Onvoid Автор темы

  • Новичок
  • *
  • Сообщений: 86
  • GuitarPlayer.Ru fan!
Re: Orange Overdrive
« Ответ #39 : Июля 05, 2019, 20:37:55 »
Onvoid, Зачем??? Если преамп, то там надо смотреть какая анодка. Более 450В там смысла нет. ну и этажерки для этого не нужны.
Переменки 340в там. Ну это мой скажем бзик работы от работы электриком-ремонтником если не вижу многократного запаса то сразу бзик тип сломается

... и добавил:

Да 450в мне не попались только 400 есть дома

... и добавил:

Предлагаете порезать этажерки?
« Последнее редактирование: Июля 05, 2019, 20:39:57 от Onvoid »

Оффлайн AZG

  • Живу на форуме
  • *******
  • Сообщений: 95530
  • Санкт-Петербург
    • AZG CUSTOM
Re: Orange Overdrive
« Ответ #40 : Июля 05, 2019, 21:02:38 »
Onvoid, На первом можно и этажерку. Далее надо смотреть по фильтрации.

Оффлайн Onvoid Автор темы

  • Новичок
  • *
  • Сообщений: 86
  • GuitarPlayer.Ru fan!
Re: Orange Overdrive
« Ответ #41 : Июля 05, 2019, 22:13:51 »
Onvoid, На первом можно и этажерку. Далее надо смотреть по фильтрации.
схему я кидал, только кондеры чутка по больше взял вместо 16 мкФ взял 22 мкФ. по схемам я так посмотрел, думаю 2 последних(3ю и 4ю) этажрки точно убирать, а вот на счет 2ой не уверен п

Оффлайн AZG

  • Живу на форуме
  • *******
  • Сообщений: 95530
  • Санкт-Петербург
    • AZG CUSTOM
Re: Orange Overdrive
« Ответ #42 : Июля 05, 2019, 22:49:51 »
Onvoid, Можно собрать с этажерками и измерить в реальной схеме и убрать там, где ниже 400В.

Оффлайн Onvoid Автор темы

  • Новичок
  • *
  • Сообщений: 86
  • GuitarPlayer.Ru fan!
Re: Orange Overdrive
« Ответ #43 : Июля 05, 2019, 23:04:53 »
измерять с лампами или без надо? так понимаю без оно будет приблизительно одинаковое везде

Оффлайн AZG

  • Живу на форуме
  • *******
  • Сообщений: 95530
  • Санкт-Петербург
    • AZG CUSTOM
Re: Orange Overdrive
« Ответ #44 : Июля 05, 2019, 23:06:48 »
С лампами. Одинаковым по каскадам фильтрации не будет.