Автор Тема: Orange Overdrive  (Прочитано 11450 раз)

0 Пользователей и 1 Гость просматривают эту тему.

Оффлайн Fentone

  • Частый посетитель
  • **
  • Сообщений: 219
Re: Orange Overdrive
« Ответ #60 : Ноября 17, 2019, 19:14:19 »
Попробуй поменять 4007 на диоды Шоттки, например 1N5817-1N5822, и 317 стабилизатор на LDO стабилизатор, например LM2941T.
« Последнее редактирование: Ноября 17, 2019, 19:29:29 от Fentone »

Оффлайн Vitallka

  • Эксперт
  • *****
  • Сообщений: 1175
  • Антиум
Re: Orange Overdrive
« Ответ #61 : Ноября 17, 2019, 19:14:43 »
12.8 - 13В через минуту проверил уже 13.4 видать в сети напруга плавает, вечер. кондер стоит на 10000 мкФ. в принципе одну лампу это все дело тянет в 12.3-12.5В.
Для стабилизации 317-ой надо +3В относительно стабилизированного напряжения.

Оффлайн Onvoid Автор темы

  • Новичок
  • *
  • Сообщений: 86
  • GuitarPlayer.Ru fan!
Re: Orange Overdrive
« Ответ #62 : Ноября 17, 2019, 19:16:35 »
выпрямленный накал там не особо нужен в принципе.

... и добавил:
если с поднятием, то не будет фона.

каким образом сделать это поднятие?

Оффлайн Dying Fetus

  • Moderator
  • *****
  • Сообщений: 10308
  • DIYng Fetus
    • http://cathar.ru
Re: Orange Overdrive
« Ответ #63 : Ноября 17, 2019, 19:21:38 »
Onvoid, 2 резистора по 100 Ом и на центральную точку подать +сколько-то
(нажмите чтобы показать/спрятать)

Оффлайн Onvoid Автор темы

  • Новичок
  • *
  • Сообщений: 86
  • GuitarPlayer.Ru fan!
Re: Orange Overdrive
« Ответ #64 : Ноября 17, 2019, 19:29:33 »
Onvoid, 2 резистора по 100 Ом и на центральную точку подать +сколько-то
(нажмите чтобы показать/спрятать)

спасибо. буду делать

... и добавил:

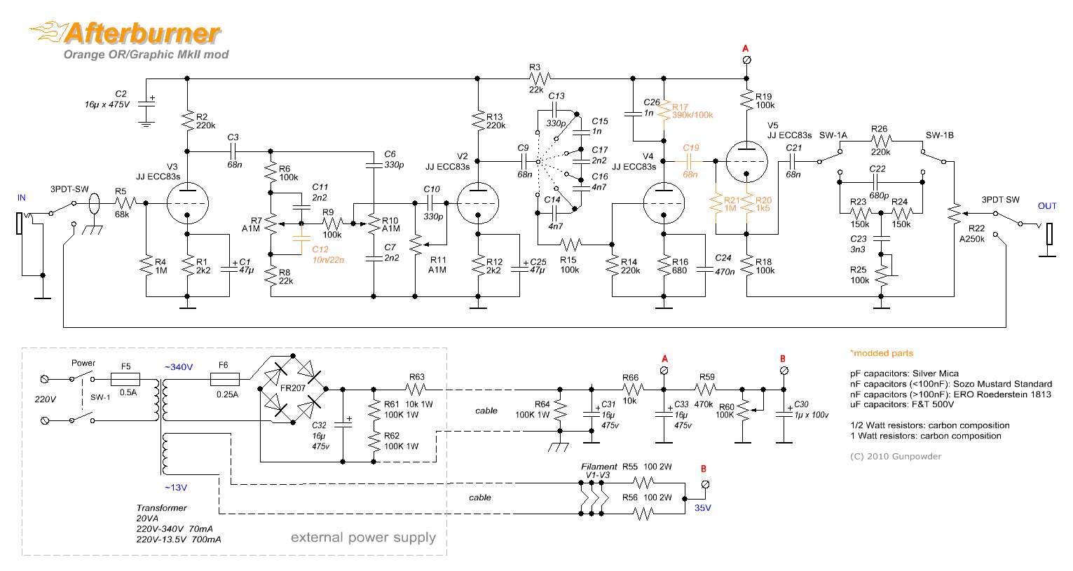
тогда уж целиком по cхеме  Gunpowder делать буду. только как определить что я правильно выставил? типа вывести в 12.6?

... и добавил:

« Последнее редактирование: Ноября 17, 2019, 19:35:50 от Onvoid »

Оффлайн Dying Fetus

  • Moderator
  • *****
  • Сообщений: 10308
  • DIYng Fetus
    • http://cathar.ru
Re: Orange Overdrive
« Ответ #65 : Ноября 17, 2019, 19:50:52 »
тогда уж целиком по cхеме  Gunpowder делать буду. только как определить что я правильно выставил? типа вывести в 12.6?

типа у тебя будет переменка накалом для лампы, теми нужными 12,6В
а положительным потенциалом ты будешь поднимать переменку.
можешь поставит туда 45В и будет норм

Оффлайн AZG

  • Живу на форуме
  • *******
  • Сообщений: 95530
  • Санкт-Петербург
    • AZG CUSTOM
Re: Orange Overdrive
« Ответ #66 : Ноября 17, 2019, 22:56:16 »
Для стабилизации 317-ой надо +3В относительно стабилизированного напряжения.

Путаешься, 1.3В у 317-й. 3В у всяких 78ХХ. Читаем даташиты...

Оффлайн Medvedeff8

  • Ветеран форума
  • ******
  • Сообщений: 3026
  • Слабоумие и отвага!
Re: Orange Overdrive
« Ответ #67 : Ноября 18, 2019, 10:50:09 »
Думаю, для начала стоит попробовать заменить обычные диоды на шоттки. Что-то мне подсказывает, что этого будет достаточно.

Оффлайн Onvoid Автор темы

  • Новичок
  • *
  • Сообщений: 86
  • GuitarPlayer.Ru fan!
Re: Orange Overdrive
« Ответ #68 : Ноября 18, 2019, 16:43:02 »
поставил в мост sr160 получил от 12.25 до 12.40. стоит собирать схему со смещением или так оставить?

Оффлайн Fentone

  • Частый посетитель
  • **
  • Сообщений: 219
Re: Orange Overdrive
« Ответ #69 : Ноября 18, 2019, 19:19:33 »
Как настраивали стабилизатор на LM317 ?
На какой ток рассчитана обмотка 12 В ?
« Последнее редактирование: Ноября 18, 2019, 19:26:26 от Fentone »

Оффлайн Onvoid Автор темы

  • Новичок
  • *
  • Сообщений: 86
  • GuitarPlayer.Ru fan!
Re: Orange Overdrive
« Ответ #70 : Ноября 18, 2019, 19:45:46 »
Как настраивали стабилизатор на LM317 ?
На какой ток рассчитана обмотка 12 В ?
подстроечником. крутил подстроечник и смотрел предел. 0.7А  обмотка, в 6.3 настраивать не очень горю желанием, это радиатор здоровый нужен

... и добавил:

на одной лампе я спокойно 12.6 выставляю а вот с двумя уже хорошая просадка
« Последнее редактирование: Ноября 18, 2019, 19:48:52 от Onvoid »

Оффлайн Fentone

  • Частый посетитель
  • **
  • Сообщений: 219
Re: Orange Overdrive
« Ответ #71 : Ноября 18, 2019, 19:50:16 »
Попробуй выставить 12,6В без нагрузки.
Какое напряжение под нагрузкой перед 317 сейчас?

Оффлайн Onvoid Автор темы

  • Новичок
  • *
  • Сообщений: 86
  • GuitarPlayer.Ru fan!
Re: Orange Overdrive
« Ответ #72 : Ноября 18, 2019, 20:03:00 »
опа выставил на ХХ, а потом включил нагрузку. и все выставилось

... и добавил:

а потом опять уплыло до 12.2

... и добавил:

я в принципе плату собрал уже на монтажной плате

« Последнее редактирование: Ноября 18, 2019, 20:08:10 от Onvoid »

Оффлайн Fentone

  • Частый посетитель
  • **
  • Сообщений: 219
Re: Orange Overdrive
« Ответ #73 : Ноября 18, 2019, 20:18:26 »
Когда уплавает пиши напряжение и перед и после LM317.
Возможно подстроечник не качественный.
Схема без выпрямления напряжение не поднимет.

Оффлайн Onvoid Автор темы

  • Новичок
  • *
  • Сообщений: 86
  • GuitarPlayer.Ru fan!
Re: Orange Overdrive
« Ответ #74 : Ноября 18, 2019, 20:24:11 »
до кренки плавет. одинаково причем

... и добавил:

Когда уплавает пиши напряжение и перед и после LM317.
Возможно подстроечник не качественный.
Схема без выпрямления напряжение не поднимет.
за счет смещения поднимет

раз уж такая хрень с плывущим напряжением, переведу в переменный накал как мне тут объяснили. тем более его осталось только встроить в преамп
« Последнее редактирование: Ноября 18, 2019, 20:27:50 от Onvoid »