Автор Тема: Овердрайв на одном баллоне.  (Прочитано 22965 раз)

0 Пользователей и 1 Гость просматривают эту тему.

Оффлайн sadky

  • Эксперт
  • *****
  • Сообщений: 2614
Re: Овердрайв на одном баллоне.
« Ответ #90 : Января 30, 2026, 17:01:19 »
Вот ролик от Забродина: https://youtu.be/0OKExFiBsRM?si=S5BKtMW7bzqMpR5I

Оффлайн Лёха2009

  • Эксперт
  • *****
  • Сообщений: 1204
Re: Овердрайв на одном баллоне.
« Ответ #91 : Февраля 01, 2026, 10:28:45 »
sadky, да первоисточник видел, интересно было послушать примеры с первой страницы с измененной схемы.

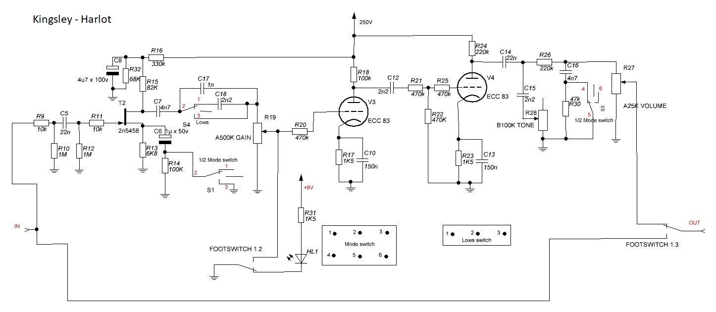
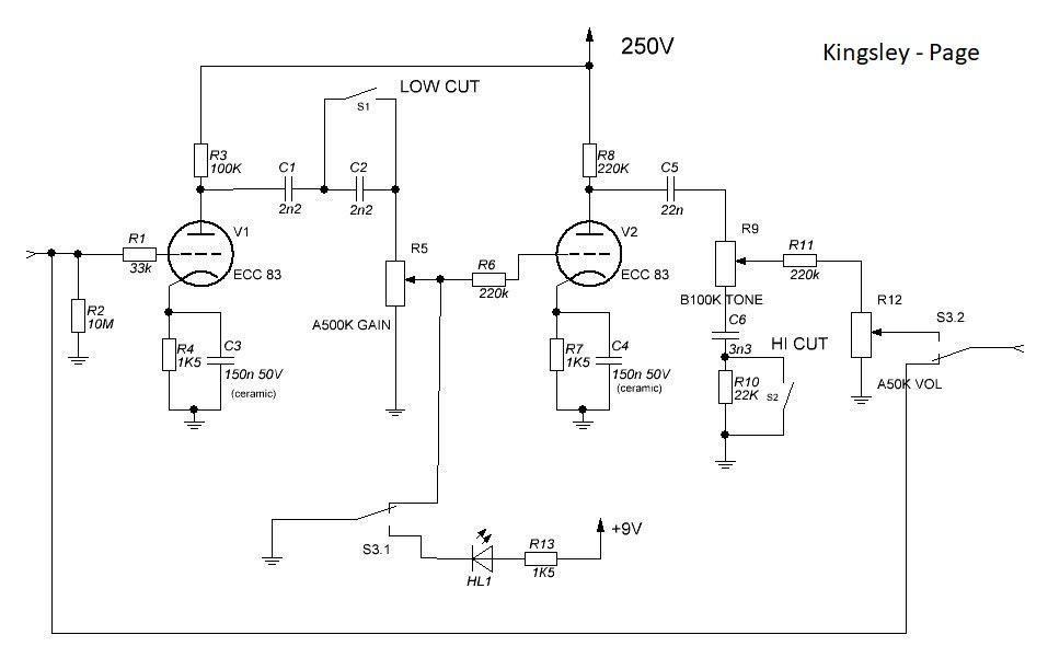
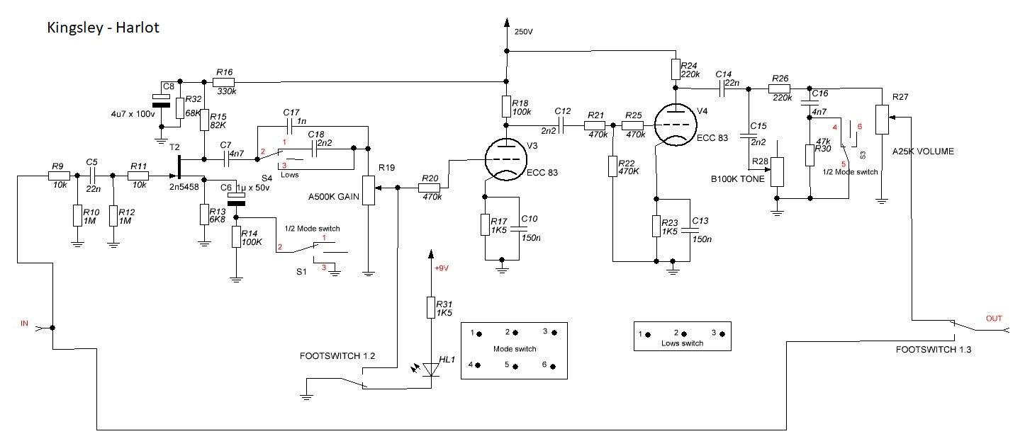
Кстати, в копилку схем однолампочковых ;D Может кому будут интересны бустер Page и овердрайв Harlot от Kingsley. Схемы взяты с freestompboxes.
« Последнее редактирование: Февраля 01, 2026, 10:31:56 от Лёха2009 »

Оффлайн Salexxx

  • Частый посетитель
  • **
  • Сообщений: 232
  • GuitarPlayer.Ru fan!
Re: Овердрайв на одном баллоне.
« Ответ #92 : Февраля 01, 2026, 17:59:21 »
Каскад с полевиком на Harlot Kingsley, дает такое же диодное ограничение как в схеме темы?

Оффлайн sadky

  • Эксперт
  • *****
  • Сообщений: 2614
Re: Овердрайв на одном баллоне.
« Ответ #93 : Февраля 01, 2026, 18:31:13 »
Salexxx,  это просто усилительный каскад, раскачивающий входной сигнал. Ограничивает его сама лампа

Оффлайн ну что ж

  • Живу на форуме
  • *******
  • Сообщений: 7376
  • Александр
Re: Овердрайв на одном баллоне.
« Ответ #94 : Февраля 01, 2026, 22:13:05 »
Блоггер придумал хрень нерабочую
А все сидят и толкут воду в ступе

Был бы норм дисторшн на ОУ скругленный лампой
Это понятно, таких итак полно на рынке одноламповых
А так фрик педаль для любителей фузов, советских лидеров
И прочего хлама.
 Зато  зарядка для ума

Оффлайн Geezer

  • Живу на форуме
  • *******
  • Сообщений: 12720
  • Atypique
Re: Овердрайв на одном баллоне.
« Ответ #95 : Февраля 02, 2026, 01:05:17 »
Цитировать
фрик педаль для любителей фузов

С целью понижения порога начала фуззирования, надо лампаду питать не взрослым напряжением +250, а «кукольным» +12 или типа того ))

Оффлайн ну что ж

  • Живу на форуме
  • *******
  • Сообщений: 7376
  • Александр
Re: Овердрайв на одном баллоне.
« Ответ #96 : Февраля 02, 2026, 22:41:33 »
С целью понижения порога начала фуззирования, надо лампаду питать не взрослым напряжением +250, а «кукольным» +12 или типа того ))
Так это обычный диодный Овердрайв
Причем тут лампа?
Она его лишь скругляет

Оффлайн Geezer

  • Живу на форуме
  • *******
  • Сообщений: 12720
  • Atypique
Re: Овердрайв на одном баллоне.
« Ответ #97 : Февраля 03, 2026, 01:59:19 »
Цитировать
Причем тут лампа?

При анодном питании +23 Вольта однолампочник фуззирует безо всяких диодов ))

« Последнее редактирование: Февраля 03, 2026, 02:03:42 от Geezer »

Оффлайн ну что ж

  • Живу на форуме
  • *******
  • Сообщений: 7376
  • Александр
Re: Овердрайв на одном баллоне.
« Ответ #98 : Февраля 03, 2026, 02:27:41 »
 Не знаю сколько вольт в такаминовском ламповом преампе 18 вольт питания
Для 2х12ах7 но он явно не фузит

Оффлайн Geezer

  • Живу на форуме
  • *******
  • Сообщений: 12720
  • Atypique
Re: Овердрайв на одном баллоне.
« Ответ #99 : Февраля 03, 2026, 02:41:29 »
Покажите его схему.

Оффлайн ну что ж

  • Живу на форуме
  • *******
  • Сообщений: 7376
  • Александр
Re: Овердрайв на одном баллоне.
« Ответ #100 : Февраля 03, 2026, 16:52:42 »
Покажите его схему.
этот слишком интимный вопрос

Оффлайн Medvedeff8 Автор темы

  • Ветеран форума
  • ******
  • Сообщений: 3026
  • Слабоумие и отвага!
Re: Овердрайв на одном баллоне.
« Ответ #101 : Февраля 03, 2026, 18:23:39 »
Блоггер придумал хрень нерабочую
А все сидят и толкут воду в ступе

Был бы норм дисторшн на ОУ скругленный лампой
Это понятно, таких итак полно на рынке одноламповых
А так фрик педаль для любителей фузов, советских лидеров
И прочего хлама.
 Зато  зарядка для ума
Не нужно идеализировать личные результаты. Если у вас не получилось, это не означает, что схема не рабочая. К тому же, звук любой отдельно взятой примочки будет сильно зависеть от того, куда ее воткнуть. Если в ваш сетап примочка не звучит, просто меняйте примочку. (Ну, либо весь сетап, как вам будет угодно).
Блогер сделал 10 лет назад, в развлекательно-познавательных целях, для того, чтобы понять самому, как это работает, и как формируется перегруз, чуть позже я повторил этот опыт в тех же целях. Все давно разжевано и в рот поклодено. Попробовали, не получилось/не понравилось - едем дальше, зачем зацикливаться? Схем масса, элементной базы сейчас полно, дерзайте, найдете свое.
« Последнее редактирование: Февраля 03, 2026, 18:25:32 от Medvedeff8 »

Оффлайн ну что ж

  • Живу на форуме
  • *******
  • Сообщений: 7376
  • Александр
Re: Овердрайв на одном баллоне.
« Ответ #102 : Февраля 03, 2026, 21:40:19 »
Не нужно идеализировать личные результаты. Если у вас не получилось, это не означает, что схема не рабочая. К тому же, звук любой отдельно взятой примочки будет сильно зависеть от того, куда ее воткнуть. Если в ваш сетап примочка не звучит, просто меняйте примочку. (Ну, либо весь сетап, как вам будет угодно).
Блогер сделал 10 лет назад, в развлекательно-познавательных целях, для того, чтобы понять самому, как это работает, и как формируется перегруз, чуть позже я повторил этот опыт в тех же целях. Все давно разжевано и в рот поклодено. Попробовали, не получилось/не понравилось - едем дальше, зачем зацикливаться? Схем масса, элементной базы сейчас полно, дерзайте, найдете свое.
Скажите лучше точку на схеме куда и как можно припаять вход после диодного оверфуза
Чтоб убрать эту мерзость и оставить лампу
Чтоб послушать бустер, или просто дисторшн скругленный этой лампой.


Оффлайн Medvedeff8 Автор темы

  • Ветеран форума
  • ******
  • Сообщений: 3026
  • Слабоумие и отвага!
Re: Овердрайв на одном баллоне.
« Ответ #103 : Февраля 03, 2026, 22:46:27 »
Да нет там никакой мерзости, если все правильно собрано, на исправных компонентах. Если просто убрать диоды ограничения, будет почти клин. Но без ограничения, размах сигнала будет такой, что, с большой вероятностью выведет из строя выходной буфер на транзисторе.
 Повторюсь, не нравится звук - пробуйте что-то другое, не зацикливайтесь.

... и добавил:

P. S. Для меня, как и для многих, данный проект давно уже пройденый этап, собрал, попробовал, наигрался, продал. Есть множество других интересных проектов, как на лампе, так и на полупроводниках, пробуйте, ищите свое.
« Последнее редактирование: Февраля 03, 2026, 22:50:37 от Medvedeff8 »

Оффлайн ну что ж

  • Живу на форуме
  • *******
  • Сообщений: 7376
  • Александр
Re: Овердрайв на одном баллоне.
« Ответ #104 : Февраля 03, 2026, 22:52:02 »
Medvedeff8, я вопрос задал по сабжу
есть что то по делу?