Автор Тема: Преамп на основе Марк-4  (Прочитано 9324 раз)

0 Пользователей и 1 Гость просматривают эту тему.

Оффлайн siwang

  • Завсегдатай
  • ***
  • Сообщений: 405
Re: Преамп на основе Марк-4
« Ответ #30 : Ноября 28, 2015, 21:13:04 »
я тоже недавно околомарковый прибор собирал  :crazy:
что за динамик, микрофон?

Оффлайн jriy51 Автор темы

  • Частый посетитель
  • **
  • Сообщений: 172
  • GuitarPlayer.Ru fan!
Re: Преамп на основе Марк-4
« Ответ #31 : Декабря 02, 2015, 17:39:06 »
Возился с трансом от астры, возился.
А потом вспомнил про старые запасы в закутке :)
И вытащил транс от приемника лампового И,главное,
транс от мага Чайка 66.Ну прям как надо.2х6в,2х3.3в,250в.
Везет д....и п... ;)

Оффлайн Darksid

  • Эксперт
  • *****
  • Сообщений: 1198
  • Паяю не спеша для души.....
Re: Преамп на основе Марк-4
« Ответ #32 : Декабря 03, 2015, 08:37:25 »
Я в своём преде ставил трансик вообще от осца ЛО-70 по параметрам то что надо...под коммутацию реле отдельный мелкий трансик ТП какой-то.


Оффлайн jriy51 Автор темы

  • Частый посетитель
  • **
  • Сообщений: 172
  • GuitarPlayer.Ru fan!
Re: Преамп на основе Марк-4
« Ответ #33 : Декабря 04, 2015, 15:25:48 »
Будем "набивать" :)

Оффлайн jriy51 Автор темы

  • Частый посетитель
  • **
  • Сообщений: 172
  • GuitarPlayer.Ru fan!
Re: Преамп на основе Марк-4
« Ответ #34 : Декабря 06, 2015, 13:07:00 »
Почти все,пару емкостей не нашел дома.
Остался вопрос-стоит ли с 6н17б-в возиться,или сразу панельки ставить,
и нормальные лампы?
Под выводы ламп у меня пистончики стоят,паяй сколько хочешь.

Оффлайн jriy51 Автор темы

  • Частый посетитель
  • **
  • Сообщений: 172
  • GuitarPlayer.Ru fan!
Re: Преамп на основе Марк-4
« Ответ #35 : Декабря 07, 2015, 17:21:54 »
Вдогонку еще вопросик.
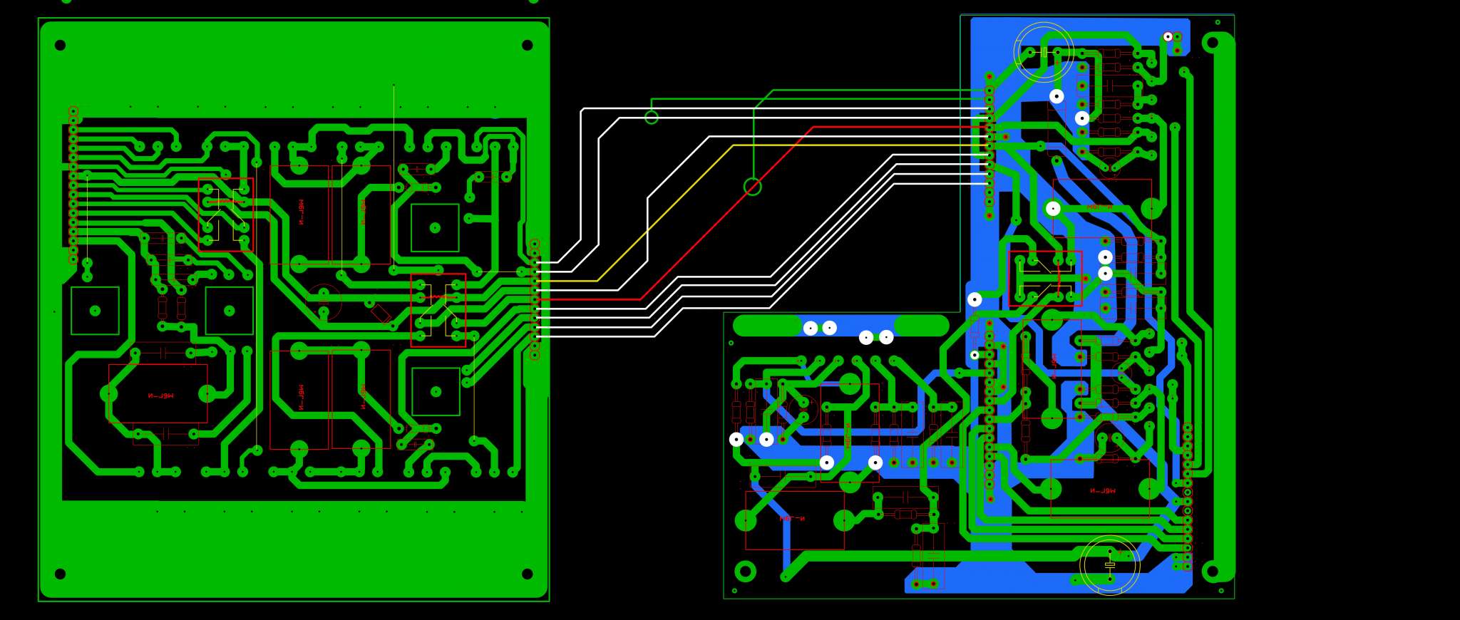
Монтаж между платами,с одной стороны пайка на плату,второй конец-разъем.
На темброблок ,и с него,в обяз экранированным,или можно простым,там земель достаточно?
Второй разъем без проблем,там уже большие уровни.
ЗЫ.Платы этажеркой.

... и добавил:

Сделал экраном.
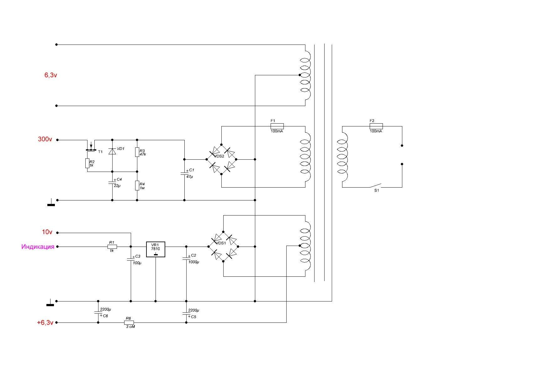
Дальше БП нужно ваять.
« Последнее редактирование: Декабря 08, 2015, 14:01:52 от jriy51 »

Оффлайн jriy51 Автор темы

  • Частый посетитель
  • **
  • Сообщений: 172
  • GuitarPlayer.Ru fan!
Re: Преамп на основе Марк-4
« Ответ #36 : Декабря 10, 2015, 08:36:21 »
Рискну все таки с 6Н17Б :rolleyes:
Других пока все равно нет.

Оффлайн Tyoma265261086

  • Эксперт
  • *****
  • Сообщений: 2119
  • Жизнь игра. Задумана хреново,но графика обалденная
Re: Преамп на основе Марк-4
« Ответ #37 : Декабря 10, 2015, 12:00:32 »
 :popcorn: норм норм  ;)

Оффлайн bottle

  • Ветеран форума
  • ******
  • Сообщений: 6388
  • решил включить дурачка
Re: Преамп на основе Марк-4
« Ответ #38 : Декабря 10, 2015, 14:54:05 »
jriy51, а зачем термоусадка на КБГ-И? :hmmm:

Оффлайн Лёха2009

  • Эксперт
  • *****
  • Сообщений: 1197
Re: Преамп на основе Марк-4
« Ответ #39 : Декабря 10, 2015, 16:15:23 »
Это он наверно чтоб на эпкос было похоже)))

Оффлайн jriy51 Автор темы

  • Частый посетитель
  • **
  • Сообщений: 172
  • GuitarPlayer.Ru fan!
Re: Преамп на основе Марк-4
« Ответ #40 : Декабря 10, 2015, 18:10:01 »
jriy51, а зачем термоусадка на КБГ-И? :hmmm:

Да фиг его знает :D
По цвету керамика разная,белые,розовые.
Для одинаковости  :rolleyes:

Оффлайн jriy51 Автор темы

  • Частый посетитель
  • **
  • Сообщений: 172
  • GuitarPlayer.Ru fan!
Re: Преамп на основе Марк-4
« Ответ #41 : Декабря 12, 2015, 11:09:17 »
Силовой позволяет запитать первую лампу постоянкой.
Оправдано?
« Последнее редактирование: Декабря 12, 2015, 11:12:12 от jriy51 »

Онлайн Dying Fetus

  • Moderator
  • *****
  • Сообщений: 10303
  • DIYng Fetus
    • http://cathar.ru
Re: Преамп на основе Марк-4
« Ответ #42 : Декабря 12, 2015, 11:26:57 »
jriy51, а оно фонит? я бы исходил из полученного результата. Если фонит, то искал бы причину фона, если нет не трогал

Оффлайн jriy51 Автор темы

  • Частый посетитель
  • **
  • Сообщений: 172
  • GuitarPlayer.Ru fan!
Re: Преамп на основе Марк-4
« Ответ #43 : Декабря 12, 2015, 13:49:17 »
Так еще даже не спаян БП.

Онлайн Dying Fetus

  • Moderator
  • *****
  • Сообщений: 10303
  • DIYng Fetus
    • http://cathar.ru
Re: Преамп на основе Марк-4
« Ответ #44 : Декабря 12, 2015, 14:14:43 »
jriy51, если можно на плате предусмотреть такой вариант, можно предусмотреть и по необходимости распаять