Автор Тема: Преамп на основе Марк-4  (Прочитано 9316 раз)

0 Пользователей и 1 Гость просматривают эту тему.

Оффлайн jriy51 Автор темы

  • Частый посетитель
  • **
  • Сообщений: 172
  • GuitarPlayer.Ru fan!
Re: Преамп на основе Марк-4
« Ответ #60 : Января 21, 2016, 16:25:12 »
:7: А какой динамик в кабе?
KUSTOM 30ватт 16 Ом.

Оффлайн smetaninda

  • Новичок
  • *
  • Сообщений: 77
Re: Преамп на основе Марк-4
« Ответ #61 : Января 21, 2016, 20:36:38 »
Может в лампах дело? Не зря же хотя бы 6н2п берут. А на таких фигулях я ни разу не видел усилителей.

В начале обсуждения местными гитарными гуру было упомянуто, что мол преамп без нормального лампового мощника будет обычной зуделкой. Вот мне очень было бы интересно узнать, т.к. я только-только начинаю свой путь лампового усилестроителя, что надо соорудить в конце(как это сделать я сам уже соображу), чтобы можно было использовать коробочку с транзисторными комбиками, линейными входами(звуковая карта) и ламповыми оконечниками. По ходу концертной деятельности приходится иметь дело с совершенно разным аппаратом, так что нужен универсальный преамп. Я полагаю, топикстартеру эта информация тоже была бы полезна.
« Последнее редактирование: Января 21, 2016, 20:54:06 от smetaninda »

Оффлайн jriy51 Автор темы

  • Частый посетитель
  • **
  • Сообщений: 172
  • GuitarPlayer.Ru fan!
Re: Преамп на основе Марк-4
« Ответ #62 : Января 22, 2016, 03:49:30 »
Тут как бы на чистом,гитарист оценил на отлично.Так что лампы рулят но на чистом.
А вот гейн?
Надо пробовать нормальную лампу поставить.Вот только какую поменять.
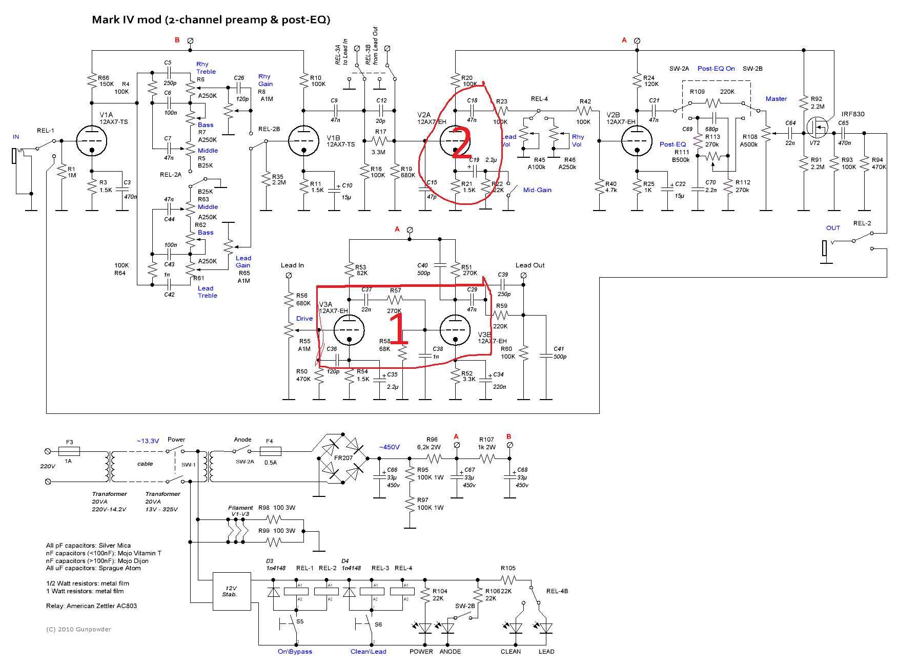
В принципе ограничения идут во(2).
Или все таки (1)попробовать поменять.


... и добавил:

Если судит по симулятору,то все происходит во "второй".
« Последнее редактирование: Января 22, 2016, 07:09:43 от jriy51 »

Оффлайн jriy51 Автор темы

  • Частый посетитель
  • **
  • Сообщений: 172
  • GuitarPlayer.Ru fan!
Re: Преамп на основе Марк-4
« Ответ #63 : Января 29, 2016, 15:36:48 »
Лампы поменял,вторую и третью.
Как сказали,звучание 70-х годов.
Значит сверхминиатюрные в перегрузе не работаю как надо.
Ну ладно,проверил убедился,запомнил.
Другая беда,Щелчки при переключении.
Причем щелчки по управлению,а не по контактам.
Замыкал группы накоротко,щелчки идут.
Вычислил что наводится на первое реле,тембры.
Замыкаю сетку второй лампы на общий,щелчков нет.
Подозрение на емкостную связь на печатке.
Гляньте,кому не трудно.Прохождение сигнала на рисунке печатки.

Оффлайн -sd-

  • Частый посетитель
  • **
  • Сообщений: 239
  • GuitarPlayer.Ru fan!
Re: Преамп на основе Марк-4
« Ответ #64 : Января 29, 2016, 20:06:44 »
на 6Н17Б много кто собирал на этом форуме и ректу и энгл, на звук никто не жаловался. чтото с режимами может???
6Н17Б даже получше 6н2п звучат, изза отсутствия у 17 зуда в звучании.

Оффлайн jriy51 Автор темы

  • Частый посетитель
  • **
  • Сообщений: 172
  • GuitarPlayer.Ru fan!
Re: Преамп на основе Марк-4
« Ответ #65 : Января 30, 2016, 05:36:01 »
на 6Н17Б много кто собирал на этом форуме и ректу и энгл, на звук никто не жаловался. чтото с режимами может???
6Н17Б даже получше 6н2п звучат, изза отсутствия у 17 зуда в звучании.
Да хрен его знает,но факт есть факт.
На чистом да,звучат,в данной схеме.
Ну и первую я 6Н17Б оставил.
Это уже проехали,щелчки,где собака порыта?  :crazy:

Оффлайн jriy51 Автор темы

  • Частый посетитель
  • **
  • Сообщений: 172
  • GuitarPlayer.Ru fan!
Re: Преамп на основе Марк-4
« Ответ #66 : Февраля 11, 2016, 12:01:44 »
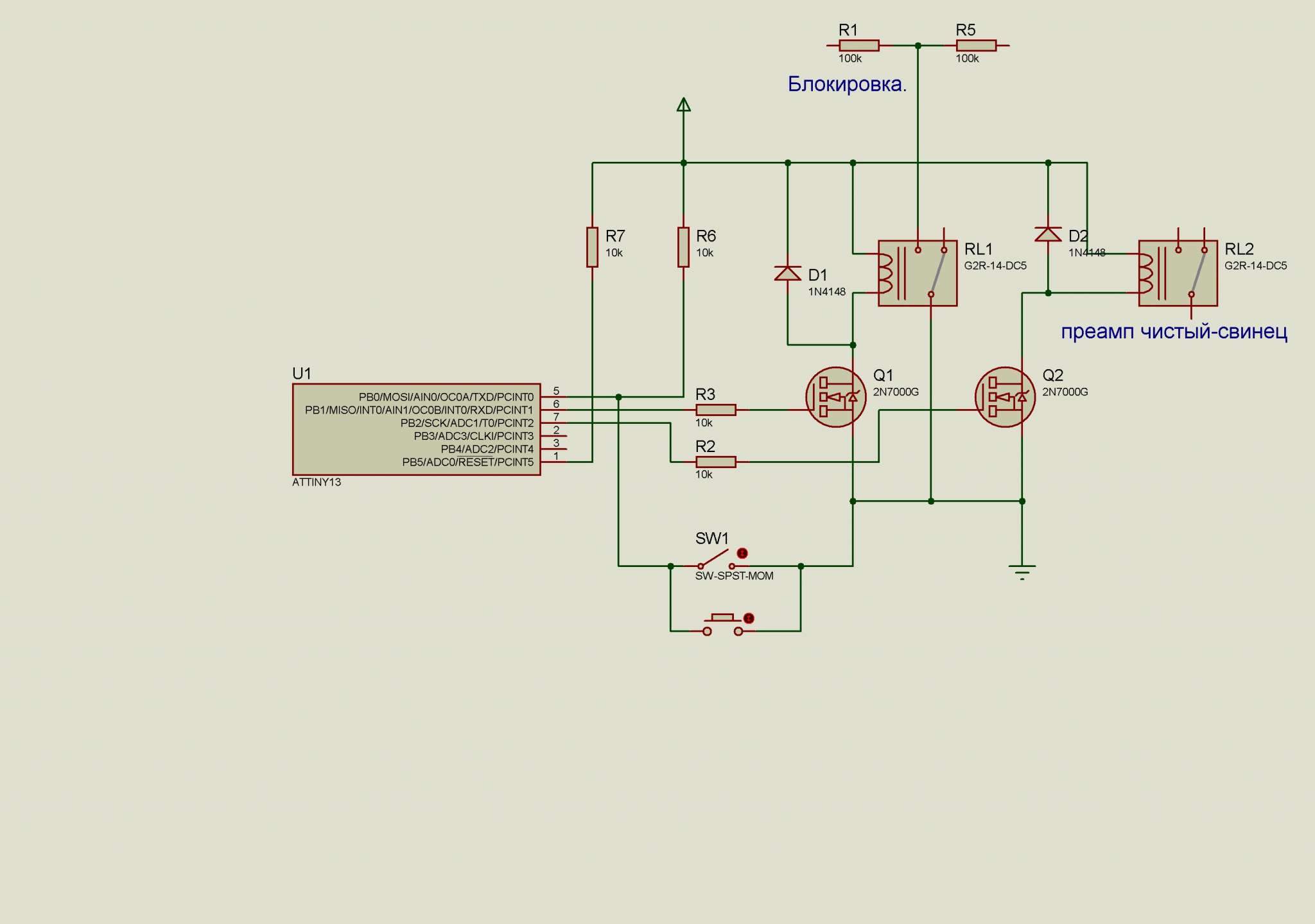
Пришлось обходным маневром щелк убирать :rolleyes:
На время переключения блокирую выход.
Пока проект ;)
В железе не делал.Надо кнопку без арретира

Оффлайн jriy51 Автор темы

  • Частый посетитель
  • **
  • Сообщений: 172
  • GuitarPlayer.Ru fan!
Re: Преамп на основе Марк-4
« Ответ #67 : Февраля 14, 2016, 14:37:26 »
Окончательный вариант.
Вроде работает.Нужно с инструментом пробовать.
http://rghost.ru/6dJjGvwkG