Автор Тема: DIY preamp ENGL E530 [Финиш. Всё в посте #1]  (Прочитано 3209 раз)

0 Пользователей и 1 Гость просматривают эту тему.

Оффлайн Гитарный_Барончик Автор темы

  • Завсегдатай
  • ***
  • Сообщений: 273
DIY preamp ENGL E530 [Финиш. Всё в посте #1]
« : Апреля 01, 2025, 12:43:16 »
2469096-0

отцы выручайте плиз
воще рил нужна подмога


я воще ответствено подхожу обычно
Может ли ламповый преамп убить? узнал.
Про Радиоактивные радиолампы узнал.

Преампик Marshall JCM800 паяльником пыщ пыщ сделал.
Rectivator по Mesa Rectifier запаял.
И усилитель для ух на 6н6п зафигачил.
И всё это благодаря тутошным советам.
Рил спасибки!



захотел себе ENGL E530 собрать.
только секцию преампа
на 6н2п-ев
ну пожужать чтобы в свой irbox плеер в наушники
попробовать этот ENGL
вот схема оригинальная
2468906-1

я и список элементов выписал:
(нажмите чтобы показать/спрятать)

а плату мне на соседнем форуме подкинули
за плату lay`ку спасибо Леха2009
и только чтобы преамп дж дж посоветовали куда перемычки паять и элементы
я в lay файл в 530.zip сунул

ну я помозговал и нарисовал вот это
2468909-2

ну короч все элементы купил
каждый тестером проверил на соответствие
взял и запаял вот так вот
2468911-3
2468913-4

и в корпус сунул
2468915-5

блок питания я от рективатора взял
но номиналы чуть поменял как в оригинале ENGL
под нагрузкой на накал 6.6 VDC приходит
под нагрузкой в плату на анодном проводе 300 VDC приходит

(нажмите чтобы показать/спрятать)



Вот козырнуюкартинку нарисовал
ну для потомков
мало ли кому полезна будет
2469098-6


Сэмпл тут https://guitarplayer.ru/equipment-craft/rebyat-pomogite-pliz-diy-preamp-engl-e530/msg12444259/#msg12444259
и нормас афигенские импульсы для преампа ENGL E530 прицепил в zipке.
« Последнее редактирование: Апреля 11, 2025, 10:51:14 от Гитарный_Барончик »

Оффлайн Alex_SG

  • Живу на форуме
  • *******
  • Сообщений: 7526
  • хейтер и пессимист :crazy:
Re: [Ребят помогите плиз] DIY preamp ENGL E530
« Ответ #1 : Апреля 01, 2025, 12:47:28 »
Ну, про поиск ляпов-косяков монтажа как бы очевидно, но просто на всякий случай напоминаю :)

А так - тестер в руки и для каждого триода напряжения анод, сетка, катод относительно земли.
Потом думать будем.

Оффлайн Гитарный_Барончик Автор темы

  • Завсегдатай
  • ***
  • Сообщений: 273
Re: [Ребят помогите плиз] DIY preamp ENGL E530
« Ответ #2 : Апреля 01, 2025, 12:51:10 »
Ну, про поиск ляпов-косяков монтажа как бы очевидно, но просто на всякий случай напоминаю :)

А так - тестер в руки и для каждого триода напряжения анод, сетка, катод относительно земли.
Потом думать будем.

паял до поздна
поиск ляпов в процессе
вдруг да рил

карту напряжений составлю
жаль на схеме оригинала не пописано сколько воще должно быть
но в плату 300 VDC приходит эт всегоишь на 30 Вольт меньше чем в оиригнале то
трансформатор ТАН2

замерю напишу ещё

Оффлайн Alex_SG

  • Живу на форуме
  • *******
  • Сообщений: 7526
  • хейтер и пессимист :crazy:
Re: [Ребят помогите плиз] DIY preamp ENGL E530
« Ответ #3 : Апреля 01, 2025, 12:59:34 »
Гитарный_Барончик,
Ну и фотку платы с двух сторон в хорошем разрешении скинь, может углядим чего совместно, глаз замыливается, это известная штука.

Оффлайн Гитарный_Барончик Автор темы

  • Завсегдатай
  • ***
  • Сообщений: 273
Re: [Ребят помогите плиз] DIY preamp ENGL E530
« Ответ #4 : Апреля 01, 2025, 16:00:57 »
Гитарный_Барончик,
Ну и фотку платы с двух сторон в хорошем разрешении скинь, может углядим чего совместно, глаз замыливается, это известная штука.

ну глянул я на свежую голову все элементы
сравнил с картой картинкой выше
всё 1 в 1 верняк точно
взял тестер и замерил все резисторы прямо в плате всё верняк точно
там где сомневался цветовую маркировку ещё использовал для верняка
по кондёрам в плате не замерял ёмкость но перед впайкой все они соответствовали

пошатал все элементы ещё раз
всё крепко пропаяно
вот фоточки

(нажмите чтобы показать/спрятать)

(нажмите чтобы показать/спрятать)

(нажмите чтобы показать/спрятать)

(нажмите чтобы показать/спрятать)

врубил и замерил
вот как на последней фото пайкой на себя
левая лампа
правая лампа
ножки 1 - 9 по часовой
чёрный щум об землю
измеряю красным щупом

Левая лампа:
1 165В
2 -1.5В
3 -0.8В
4
5
6 145В
7 -1.6В
8 -1.1В
9

Правая лампа:
1 130В
2 -1.2В
3 -0.8В
4
5
6 90В
7 -0.3В
8 -1.3В
9

контакты 4 и 5 я не относительно земли мерял
а прямо щупами
один щуп на 4
другой щуп на 5
на обоих лампах 6.6В

В плату по анодному приходит 300В
Транс ТАН 2 воще без запар должен тянуть две лампы
в JCM 800 он себя рил хорошо показывает

я хз чего делать
и отчего так
непонятно

помогите плиз

Оффлайн Лёха2009

  • Эксперт
  • *****
  • Сообщений: 1294
Re: [Ребят помогите плиз] DIY preamp ENGL E530
« Ответ #5 : Апреля 01, 2025, 16:16:50 »
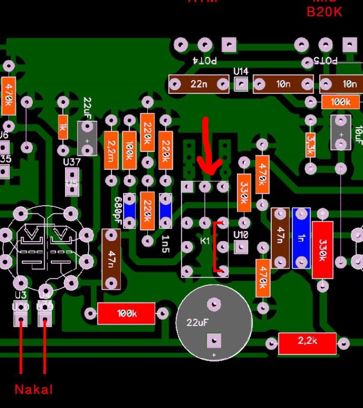
Перемычку под К1 забыл походу)

Ну и тумблер поставь все таки на контур  а то как то неправильно получается. Обрати внимание там когда 220пф подключается параллельно второму 220пф , 10нф от второго 10нф наоборот отключается.
« Последнее редактирование: Апреля 01, 2025, 16:21:58 от Лёха2009 »

Оффлайн Гитарный_Барончик Автор темы

  • Завсегдатай
  • ***
  • Сообщений: 273
Re: [Ребят помогите плиз] DIY preamp ENGL E530
« Ответ #6 : Апреля 01, 2025, 16:24:22 »
Перемычку под К1 забыл походу)

Ну и тумблер поставь все таки на контур  а то как то неправильно получается. Обрати внимание там когда 220пф подключается параллельно второму 220пф , 10нф от второго 10нф наоборот отключается.

о привет спасибки
а что за перемычка
тыж только скажи а я за радость припаять
вроде всё ж как на картинке
или рил я замылил глаз
9 перемычек на картинке
9 перемычек на плате припаял

пс
контур эт наверно верняк нищтяково
но сейчас хоть какой нибудь звук получить
а то совсем печально
« Последнее редактирование: Апреля 01, 2025, 16:28:06 от Гитарный_Барончик »

Оффлайн Лёха2009

  • Эксперт
  • *****
  • Сообщений: 1294
Re: [Ребят помогите плиз] DIY preamp ENGL E530
« Ответ #7 : Апреля 01, 2025, 16:28:32 »
Вот, под реле.

Оффлайн Гитарный_Барончик Автор темы

  • Завсегдатай
  • ***
  • Сообщений: 273
Re: [Ребят помогите плиз] DIY preamp ENGL E530
« Ответ #8 : Апреля 01, 2025, 16:29:50 »
Вот, под реле.

ой ой ой
во я дурак то
а ведь рил
ахах.спс

пойду пыщ пыщ паяльником делать.


припаял перемычку
воще ничего не поменялось
жаль я аж обрадовался

2468948-0
« Последнее редактирование: Апреля 01, 2025, 18:27:12 от Гитарный_Барончик »

Оффлайн sadky

  • Эксперт
  • *****
  • Сообщений: 2738
Re: [Ребят помогите плиз] DIY preamp ENGL E530
« Ответ #9 : Апреля 01, 2025, 19:21:38 »
Чот я не понял: в карте напряжений значения на катодах указаны с минусом. Это такая "фигура речи" или рил, как любит выражаться ТС?  :)

Оффлайн Гитарный_Барончик Автор темы

  • Завсегдатай
  • ***
  • Сообщений: 273
Re: [Ребят помогите плиз] DIY preamp ENGL E530
« Ответ #10 : Апреля 01, 2025, 19:47:01 »
Чот я не понял: в карте напряжений значения на катодах указаны с минусом. Это такая "фигура речи" или рил, как любит выражаться ТС?  :)

не рил так
вот гляди я беру мультиметр
чёрный щуп на земельку
а красным тычу для замеров
там где без минуса значит без минуса
а где минус значит мультиметр показывает минус
меня попросили замерять
я замерял и написал как есть

пс
во записал в линию через ирбокс прям по USB шнуру в диктафон телефона
запись как звучит мой ENGL E530
всё посерёдке
как звучит так и писанулось
как есть.
тихо очень блекло без дждж

я хз чего воще и почему так
« Последнее редактирование: Апреля 01, 2025, 19:53:34 от Гитарный_Барончик »

Оффлайн sadky

  • Эксперт
  • *****
  • Сообщений: 2738
Re: [Ребят помогите плиз] DIY preamp ENGL E530
« Ответ #11 : Апреля 01, 2025, 20:21:13 »

Выключи питание, проверь, что электролиты разрядились и на них нет напряжения  а потом переключи мультик на прозвонку и тыкни щупы туда, куда показывают красные линии. Если не звонится накоротко - запаяй туда перемычку. Потом проверь также, на прозвонке, наличие околонулевого сопротивления между концами катодных цепей всех четырëх каскадов (тех деталей,  которые одним концом припаяны к ногам 3 и 8 обеих ламп, только между другими выводами, что паяются на землю) . Если звонятся все на землю  и на минусовой вывод  первого электролита(на который приходит 300в из БП) - можно включать и измерять напряжения. На 3 и 8 ногах должны появиться плюсовые значения, а с ними, скорее всего, и дж-дж)))

Оффлайн Гитарный_Барончик Автор темы

  • Завсегдатай
  • ***
  • Сообщений: 273
Re: [Ребят помогите плиз] DIY preamp ENGL E530
« Ответ #12 : Апреля 01, 2025, 21:04:49 »

Выключи питание, проверь, что электролиты разрядились и на них нет напряжения  а потом переключи мультик на прозвонку и тыкни щупы туда, куда показывают красные линии. Если не звонится накоротко - запаяй туда перемычку. Потом проверь также, на прозвонке, наличие околонулевого сопротивления между концами катодных цепей всех четырëх каскадов (тех деталей,  которые одним концом припаяны к ногам 3 и 8 обеих ламп, только между другими выводами, что паяются на землю) . Если звонятся все на землю  и на минусовой вывод  первого электролита(на который приходит 300в из БП) - можно включать и измерять напряжения. На 3 и 8 ногах должны появиться плюсовые значения, а с ними, скорее всего, и дж-дж)))

перемычка уже припаяна
рил не доглядел я мне чуть выше сказали
ну я и пыщ пыщ припаял её
вот чуть выше даже фоточку приложил
завтра посветлу откручу платку и всё прозвоню как надо
теперь с перемычкой
и кондёры разряжу перед этим
рил не подумал чего то про разрядку

спасибки
завтра добавлю что получилось

спасибки!

Оффлайн sadky

  • Эксперт
  • *****
  • Сообщений: 2738
Re: [Ребят помогите плиз] DIY preamp ENGL E530
« Ответ #13 : Апреля 01, 2025, 21:22:52 »
А, пардон, это уже я пропустил за перемычку :pozor:
А напряжения- то измерял до еë установки, или уже после?

Оффлайн Гитарный_Барончик Автор темы

  • Завсегдатай
  • ***
  • Сообщений: 273
Re: [Ребят помогите плиз] DIY preamp ENGL E530
« Ответ #14 : Апреля 01, 2025, 22:15:39 »
А, пардон, это уже я пропустил за перемычку :pozor:
А напряжения- то измерял до еë установки, или уже после?

не неудержался я
открутил платку
скрепкой разрядил кондёры все
врубил и замерил
теперь уже с перемычкой получается

Левая лампа
1 214В
2 0В
3 1.7В
4
5
6 194В
7 0В
8 1.3В
9

Правая лампа
1 153В
2 0В
3 1.81В
4
5
6 186В
7 0В
8 1.47В
9

Это весьма другие цифры
отрицательных значений нет
но теперь правда сетки по нулям
хотя если инпут джек пальцем клац клац
то чуть подскакивает миливольты

по уровню фона без покдлючения гитары аппарат стал громче верняк на слух
вот завтра по утру уже возьму и подключу инструмент и там всё станет ясно

это верняк в нужном направлении
спасибки огромас!!!!

---

не неудержался
подключил гитарку
гейн и волуме на максимум втопил
высказалось предположение что
Цитировать
На слух такое ощущение, что где-то в схеме обрыв, и сигнал просачивается в обход, через паразитную ёмкость монтажа.
хренова если так
намертво ж всё припаяно
даж карандашом шатал
а как понять где обрыв???
помогите плиз
« Последнее редактирование: Апреля 01, 2025, 22:59:01 от Гитарный_Барончик »