Автор Тема: Схема Krank Krankenstein Junior  (Прочитано 6330 раз)

0 Пользователей и 1 Гость просматривают эту тему.

Оффлайн daffer84 Автор темы

  • Завсегдатай
  • ***
  • Сообщений: 380
Схема Krank Krankenstein Junior
« : Декабря 08, 2012, 10:25:51 »
Поискал по форуму, но что то не нашел тем по сборке Krank Krankenstein Junior. Может кто знает где взять его схему? 20-ти или 50-ти ваттный варианты

Оффлайн Dying Fetus

  • Moderator
  • *****
  • Сообщений: 10316
  • DIYng Fetus
    • http://cathar.ru
Re: Схема Krank Krankenstein Junior
« Ответ #1 : Декабря 08, 2012, 11:41:48 »
daffer84, я городил примерно тожэ самое....

Оффлайн daffer84 Автор темы

  • Завсегдатай
  • ***
  • Сообщений: 380
Re: Схема Krank Krankenstein Junior
« Ответ #2 : Декабря 08, 2012, 16:23:25 »
а схема осталась?))))

Оффлайн Dying Fetus

  • Moderator
  • *****
  • Сообщений: 10316
  • DIYng Fetus
    • http://cathar.ru
Re: Схема Krank Krankenstein Junior
« Ответ #3 : Декабря 08, 2012, 16:31:25 »
daffer84, да

Оффлайн daffer84 Автор темы

  • Завсегдатай
  • ***
  • Сообщений: 380
Re: Схема Krank Krankenstein Junior
« Ответ #4 : Декабря 08, 2012, 17:41:05 »
продаешь что ли?

Оффлайн ludvigtrasher

  • Эксперт
  • *****
  • Сообщений: 1601
Re: Схема Krank Krankenstein Junior
« Ответ #5 : Декабря 08, 2012, 18:23:21 »
продаёт только тебе.

Оффлайн Dying Fetus

  • Moderator
  • *****
  • Сообщений: 10316
  • DIYng Fetus
    • http://cathar.ru
Re: Схема Krank Krankenstein Junior
« Ответ #6 : Декабря 09, 2012, 10:10:51 »
Я указал где искать) Искать за тебя не буду. Мне лень.

Оффлайн daffer84 Автор темы

  • Завсегдатай
  • ***
  • Сообщений: 380
Re: Схема Krank Krankenstein Junior
« Ответ #7 : Декабря 09, 2012, 13:31:26 »

Оффлайн Dying Fetus

  • Moderator
  • *****
  • Сообщений: 10316
  • DIYng Fetus
    • http://cathar.ru
Re: Схема Krank Krankenstein Junior
« Ответ #8 : Декабря 09, 2012, 13:59:20 »

Оффлайн AntonVIP

  • Живу на форуме
  • *******
  • Сообщений: 13729
  • Люблю качественную музыку в стиле "мясо"
    • Страница на ютубе
Re: Схема Krank Krankenstein Junior
« Ответ #9 : Декабря 12, 2012, 18:11:30 »
daffer84, а чё сразу "большой" кранк не хочешь собрать? Там всего 2 лампочки в оконечник добавить, по большому счету.

Оффлайн daffer84 Автор темы

  • Завсегдатай
  • ***
  • Сообщений: 380
Re: Схема Krank Krankenstein Junior
« Ответ #10 : Декабря 13, 2012, 15:32:57 »
ну для большого нужно шасси другое, трансы. у меня шасси по размерам только под маленький потянет, и транс питающий тоже

Оффлайн AntonVIP

  • Живу на форуме
  • *******
  • Сообщений: 13729
  • Люблю качественную музыку в стиле "мясо"
    • Страница на ютубе
Re: Схема Krank Krankenstein Junior
« Ответ #11 : Декабря 13, 2012, 15:45:20 »
ну для большого нужно шасси другое, трансы. у меня шасси по размерам только под маленький потянет, и транс питающий тоже

А-а-а-а-а, понял!! Ну тогда, удачной сборки тебе  ;)

Оффлайн daffer84 Автор темы

  • Завсегдатай
  • ***
  • Сообщений: 380
Re: Схема Krank Krankenstein Junior
« Ответ #12 : Декабря 14, 2012, 14:10:56 »
спасибо!

Оффлайн AntonVIP

  • Живу на форуме
  • *******
  • Сообщений: 13729
  • Люблю качественную музыку в стиле "мясо"
    • Страница на ютубе
Re: Схема Krank Krankenstein Junior
« Ответ #13 : Декабря 14, 2012, 17:53:15 »

Оффлайн daffer84 Автор темы

  • Завсегдатай
  • ***
  • Сообщений: 380
Re: Схема Krank Krankenstein Junior
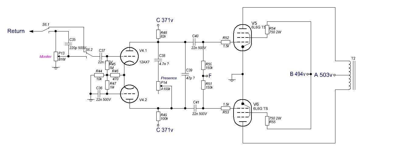
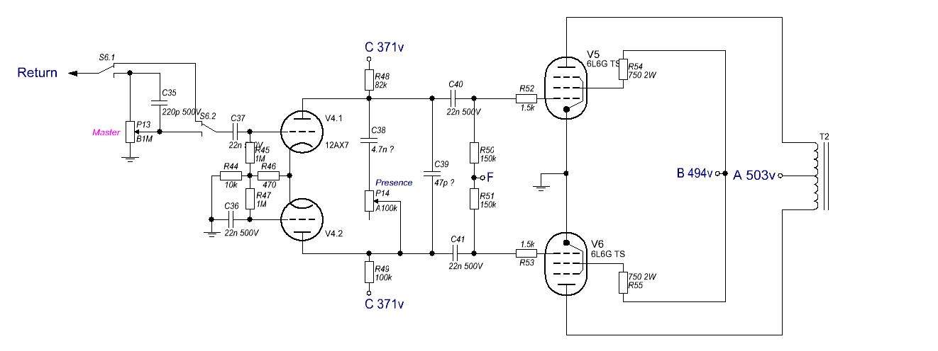
« Ответ #14 : Декабря 18, 2012, 06:50:48 »
Вот вырезал из схемы Кранкенштейна взрослого оконечные лампы. Можно ли по такой схеме собрать оконечник для джуниора или нужно что-то еще редактировать (номиналы или еще что). И если собирать на наших лампах 6П3С, то что следует изменить в схеме?