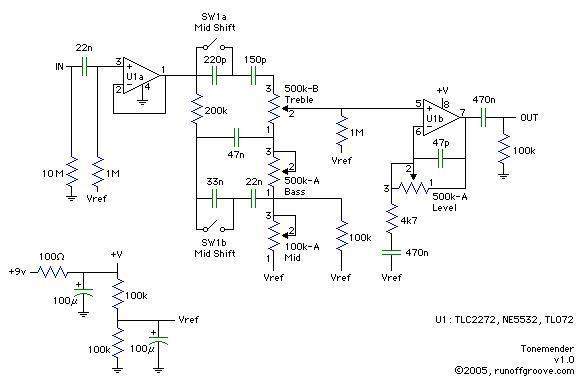
Собственно нужна схема небольшого преампа для электрухи.
Примерно что мне нужно :
1 вход, 1 выход, Громкость, Ручки регулирования частот (верха,средина и низы)
питание от 9 В постоянного тока (или блок питания или крона)
Лампы не нужны

Нужен для подключения гитары к компу.

Схема нужна не сложная и чтобы поместилась в небольшую металлическую коробочку.

В нете искал ничё путного не нашол
