Автор Тема: Схема Randall Century 200  (Прочитано 3816 раз)

0 Пользователей и 1 Гость просматривают эту тему.

Оффлайн razorgolf

  • Эксперт
  • *****
  • Сообщений: 1477
Re: Схема Randall Century 200
« Ответ #15 : Марта 24, 2023, 12:48:47 »
Geezer,
Ну так ничего удивительного, если питание приборов было трансформаторное. Потому как то, про что написал Alex_SG, в принципе реально, но только на чувствительных измерениях.

(нажмите чтобы показать/спрятать)
Думаю, что надо завязывать, а то тема-то не про земли. :)

Онлайн Geezer

  • Живу на форуме
  • *******
  • Сообщений: 12728
  • Atypique
Re: Схема Randall Century 200
« Ответ #16 : Марта 24, 2023, 17:34:31 »
Цитировать
а то тема-то не про земли.

Тема про усилок, где нет импульсного БП, а имеется архаичный, традиционный, трансформаторный со всеми его проблемами :)

Оффлайн andrewrussel Автор темы

  • Новичок
  • *
  • Сообщений: 93
Re: Схема Randall Century 200
« Ответ #17 : Апреля 07, 2023, 06:46:47 »
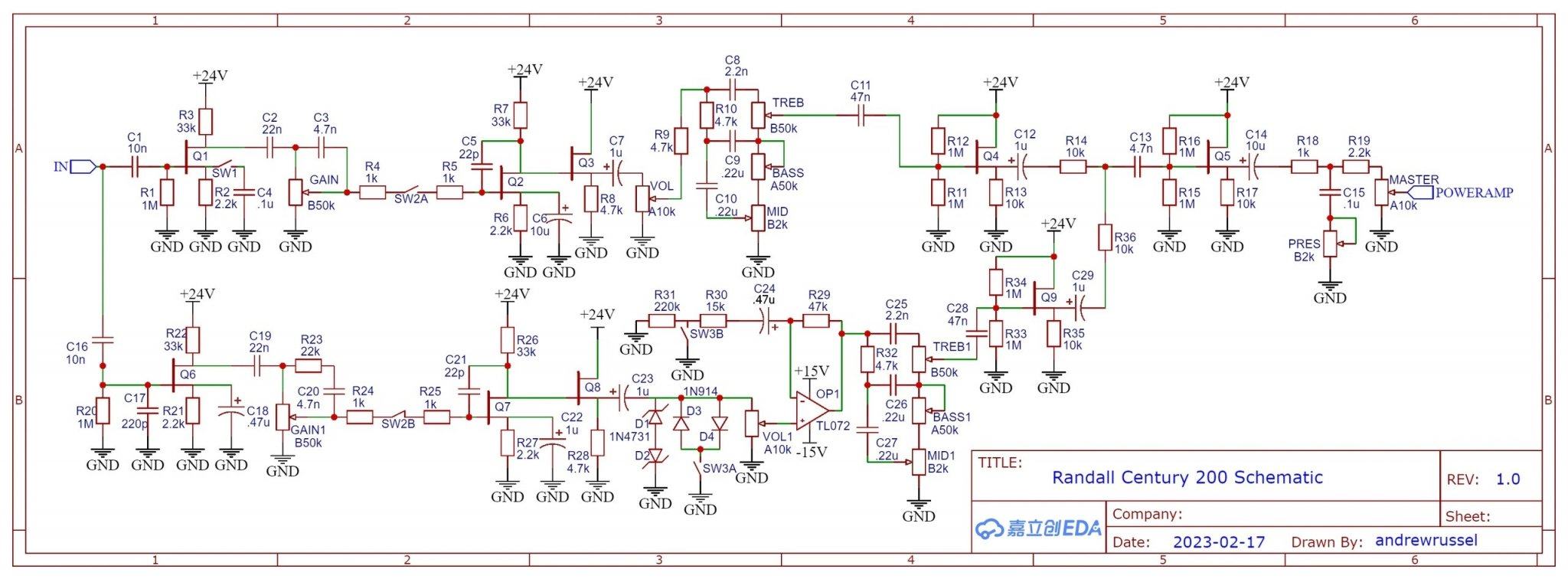
Ещё вопрос. Для чего нужны повторители Q3/Q8 на моей схеме? В большинстве других проектов перед ТБ стоит ограничительный каскад.

Оффлайн Alex_SG

  • Живу на форуме
  • *******
  • Сообщений: 7526
  • хейтер и пессимист :crazy:
Re: Схема Randall Century 200
« Ответ #18 : Апреля 07, 2023, 07:57:01 »
andrewrussel, Тут видна слепая копирка с ламповой схемотехники - это аналог катодного повторителя. Задача проста - получение низкого выходного сопротивления каскада. В первом канале для работы на темброблок (кстати, не понятно, для чего регулятор громкости поставлен ДО тембров, а не после как обычно делается). Во втором каскаде для работы на ограничительный каскад, который таки стоит перед темброблоком, как "в большинстве других проектов".
Так что ничего необычного (кроме громкости перед тембрами в чистом канале) на мой взгляд в схеме нет.

Онлайн Geezer

  • Живу на форуме
  • *******
  • Сообщений: 12728
  • Atypique
Re: Схема Randall Century 200
« Ответ #19 : Апреля 07, 2023, 08:40:40 »
Цитировать
Для чего нужны повторители Q3/Q8

Вместо того, чтобы лить реки слов, просто рекомендую проделать небольшую лабораторную работу и самостоятельно убедиться в необходимости упомянутых каскадов: включить плюсы С7 и С23 через тумблеры и перещёлкивать их до и после буферов, контролируя на слух изменение звука :)

Оффлайн Alex_SG

  • Живу на форуме
  • *******
  • Сообщений: 7526
  • хейтер и пессимист :crazy:
Re: Схема Randall Century 200
« Ответ #20 : Апреля 07, 2023, 08:47:29 »
Geezer, Вопрос был "для чего нужны" а не "как послушать звук" ;)
Вот зачем давать советы не относящиеся к вопросу и не дающие на него ответ?

Оффлайн andrewrussel Автор темы

  • Новичок
  • *
  • Сообщений: 93
Re: Схема Randall Century 200
« Ответ #21 : Апреля 07, 2023, 08:56:21 »
Geezer, всё бы хорошо, да что-то не запускается у меня эта схема на макетке. То ли с элементами что-то, то ли я не до конца понимаю устройство беспаечной макетной платы :) А уже собранную схему на печатке коробить не хочу.

Оффлайн Alex_SG

  • Живу на форуме
  • *******
  • Сообщений: 7526
  • хейтер и пессимист :crazy:
Re: Схема Randall Century 200
« Ответ #22 : Апреля 07, 2023, 09:03:01 »
andrewrussel, Беспаечные макетки без сожаления выкинуть в мусорку! Ну не способны они гарантировать контакт длдя тонких выводов типа как у полевиков. Они рассчитаны исключительно на втыкание квадратных штырьков типа как в IDC разъёмах компьютера, а у них сечение 0,8х0,8мм

Онлайн Geezer

  • Живу на форуме
  • *******
  • Сообщений: 12728
  • Atypique
Re: Схема Randall Century 200
« Ответ #23 : Апреля 07, 2023, 09:08:57 »
Цитировать
что-то не запускается у меня эта схема

Для начала бегло пройдитесь по выходам всех каскадов при замкнутом на массу входе - везде должно быть примерно пол-питания.
Если выход каскада упёрся в напряжение питания или прилип к массе, это признак его неисправности.

Оффлайн andrewrussel Автор темы

  • Новичок
  • *
  • Сообщений: 93
Re: Схема Randall Century 200
« Ответ #24 : Апреля 07, 2023, 09:10:17 »
Alex_SG, так вот оно что! У некоторых резисторов ещё и ножки тонюсенькие. Немного оффтопа, но чем тогда можно заменить её? Какое-то время мучался я с паечной макеткой, отчего и купил беспаечную.

Онлайн Geezer

  • Живу на форуме
  • *******
  • Сообщений: 12728
  • Atypique
Re: Схема Randall Century 200
« Ответ #25 : Апреля 07, 2023, 09:16:01 »
Цитировать
Какое-то время мучался я с паечной макеткой

Можно макетировать и так :):
https://disk.yandex.ru/i/zPmxPmEMopg98Q

Оффлайн Alex_SG

  • Живу на форуме
  • *******
  • Сообщений: 7526
  • хейтер и пессимист :crazy:
Re: Схема Randall Century 200
« Ответ #26 : Апреля 07, 2023, 09:18:00 »
andrewrussel, Заменить можно исключительно навыком пайки :) Это единственный простой и доступный каждому способ соединения радиодеталей в низковольтных слаботочных схемах.
Работа с паяльником должна стать такой же естественной, как и использование ложки за обедом.

... и добавил:

Можно макетировать и так :):
Но новичкам этого лучше не советовать. Тут нужно чётко осознавать что ты делаешь. И очень не безопасно в случае полноценного анодного.

Geezer, Вот честно, иногда создаётся впечатление, что вас там двое под одним ником пишет (очень надеюсь, что эт оне шизоидное расстройство с раздвоением личности).
Иногда Вы выкладываете фото идеально спаянных примочек с ювелирно отрезанными по длине и уложенными проводниками. А иногда даёте советы типа "флюс можно не смывать", "ЭПСН через димер от торшера" вот эта вот паукообразная макетка опять же...
Искренне не понимаю как эти две противоположности могут мирно сосуществовать внутри одного человека ???
« Последнее редактирование: Апреля 07, 2023, 09:24:22 от Alex_SG »

Оффлайн Guitar Guitarr

  • Новичок
  • *
  • Сообщений: 1
  • GuitarPlayer.Ru fan!
Re: Схема Randall Century 200
« Ответ #27 : Июня 17, 2023, 07:20:41 »
Доброго времени суток, делюсь оригинальной схемой преампа из данного усилка.
(Ссылка на вложение)
Срисовывал схему отсюда: https://youtu.be/vUxz3VSgmnY
Я не стал срисовывать цепь реверба и переключатель каналов на TL604 (SW2 на схеме). Номиналы пикушек могут быть неправильными. Питание ОУ неизвестно. Все транзисторы - 2N5484, ОУ - TL072. SW1 - переключатель "Bright", SW3 - перключатель "Sustain Boost".
Насчёт питания ОУ хочу спросить у знатоков: как запитать операционник от однополярного источника 24В, чтобы в остальные места приходили эти 24В?
кстати, если не заметил, видео это не Century C200, это Century 200ii, С200ii лучше чем С200, это даже очень круто (но, схема которой ты писал просто разный, это C200)

Оффлайн andrewrussel Автор темы

  • Новичок
  • *
  • Сообщений: 93
Re: Схема Randall Century 200
« Ответ #28 : Июня 17, 2023, 09:17:17 »
Guitar Guitarr, и чем же C200 отличается от C200ii?

Оффлайн musimarcio

  • Новичок
  • *
  • Сообщений: 1
  • GuitarPlayer.Ru fan!
Re: Схема Randall Century 200
« Ответ #29 : Декабря 09, 2023, 01:09:12 »
Доброго времени суток, делюсь оригинальной схемой преампа из данного усилка.
(Ссылка на вложение)
Срисовывал схему отсюда: https://youtu.be/vUxz3VSgmnY
Я не стал срисовывать цепь реверба и переключатель каналов на TL604 (SW2 на схеме). Номиналы пикушек могут быть неправильными. Питание ОУ неизвестно. Все транзисторы - 2N5484, ОУ - TL072. SW1 - переключатель "Bright", SW3 - перключатель "Sustain Boost".
Насчёт питания ОУ хочу спросить у знатоков: как запитать операционник от однополярного источника 24В, чтобы в остальные места приходили эти 24В?


Привет друг, прости за мой язык, я бразилец, я уже построил много версий Рэндалла, некоторые вещи я видел в его макете и то, что клавиши «sw2a и sw2B должны быть заземлены». Например, если вы хотите послушать на чистый канал надо заземлять sw2b а если хочешь слушать грязный канал земли sw2a, другое дело, что эквалайзеры в конце цепочки соединяются двумя резисторами по 10К, это надо сделать сначала по схеме, что было опубликовано ранее, в схеме всего 8 транзисторов (2n5484) и поскольку вы сделали повторение, другое дело, если вы делаете пре или педаль, о чем я могу вам сказать, что это будет звучать хорошо, но это не будет иметь звук Рэндалла, секрет этого усилителя в мощности, если вы собираетесь использовать chiamp "72XX. Выглядит не круто, но вы можете собрать его вместе, и он будет работать


... и добавил:

Другое дело, что потенциометры эквалайзера "Bass and Presence" включены неправильно.



... и добавил:


Привет друг, прости за мой язык, я бразилец, я уже построил много версий Рэндалла, некоторые вещи я видел в его макете и то, что клавиши «sw2a и sw2B должны быть заземлены». Например, если вы хотите послушать на чистый канал надо заземлять sw2b а если хочешь слушать грязный канал земли sw2a, другое дело, что эквалайзеры в конце цепочки соединяются двумя резисторами по 10К, это надо сделать сначала по схеме, что было опубликовано ранее, в схеме всего 8 транзисторов (2n5484) и поскольку вы сделали повторение, другое дело, если вы делаете пре или педаль, о чем я могу вам сказать, что это будет звучать хорошо, но это не будет иметь звук Рэндалла, секрет этого усилителя в мощности, если вы собираетесь использовать chiamp "72XX. Выглядит не круто, но вы можете собрать его вместе, и он будет работать


... и добавил:

Другое дело, что потенциометры эквалайзера "Bass and Presence" включены неправильно.




« Последнее редактирование: Декабря 09, 2023, 04:35:08 от musimarcio »