Автор Тема: Схема Suhr Corso  (Прочитано 12246 раз)

0 Пользователей и 1 Гость просматривают эту тему.

Оффлайн Yauhen_M_Zdankewich

  • Завсегдатай
  • ***
  • Сообщений: 354
Re: Схема Suhr Corso
« Ответ #15 : Мая 13, 2015, 20:33:58 »
Angel, Йее!! Спасибо, мэн, не в ноль, конечно, но ооочень близка! :)

Оффлайн Angel

  • Опытный
  • ****
  • Сообщений: 769
Re: Схема Suhr Corso
« Ответ #16 : Мая 13, 2015, 20:38:50 »
Suhr кстате выпускает оригинальный Jim Kelley. А еще есть двухканалка - там фазик 5М6 и 1М5 об землю - симулятор такой режим больше одобряет. Я раньше изучал этот усилок, были мысли сделать. В оригинале он шел вместе с аттенюатором и переключался аттенюатор футсвитчем. У Корсы я смотрю аттенюатор на мощном резюке тоже имеется.

Оффлайн niz

  • Эксперт
  • *****
  • Сообщений: 1252
  • верните мне 1957
Re: Схема Suhr Corso
« Ответ #17 : Мая 13, 2015, 21:06:09 »
а вот там тумблер, гейн уменьшает, какое сопротивление, и на какой каскад можно повесить в хай октан?

Оффлайн Yauhen_M_Zdankewich

  • Завсегдатай
  • ***
  • Сообщений: 354
Re: Схема Suhr Corso
« Ответ #18 : Мая 13, 2015, 21:09:15 »
Angel, так, ну пред точно один в один - осталось привеси нашу с Demonoid'ом схему в полное соответствие и расколдовать мощник, переключалку DEEP  и ручку POWER !

Оффлайн Angel

  • Опытный
  • ****
  • Сообщений: 769
Re: Схема Suhr Corso
« Ответ #19 : Мая 13, 2015, 21:15:29 »
У Jim Kelley в оригинале достаточно высокая анодка, смещение около -50В и тумблер 30 - 60 Вт отключает катоды двух ламп. У Корсы ручка Power видимо это L-Pad на мощном керамическом резисторе например такого http://www.simplyspeakers.com/speaker-crossover-l-pad-a-542.html. По Deep пока нет мыслей...

Оффлайн Demonoid Автор темы

  • Эксперт
  • *****
  • Сообщений: 1850
  • Simplicity is the ultimate sophistication
Re: Схема Suhr Corso
« Ответ #20 : Мая 13, 2015, 22:33:33 »
А катоды в преде действительно не шунтированы? Или пока не отрисовано?

... и добавил:

А катоды в преде действительно не шунтированы? Или пока не отрисовано?

судя по всему действительно не шунтированы

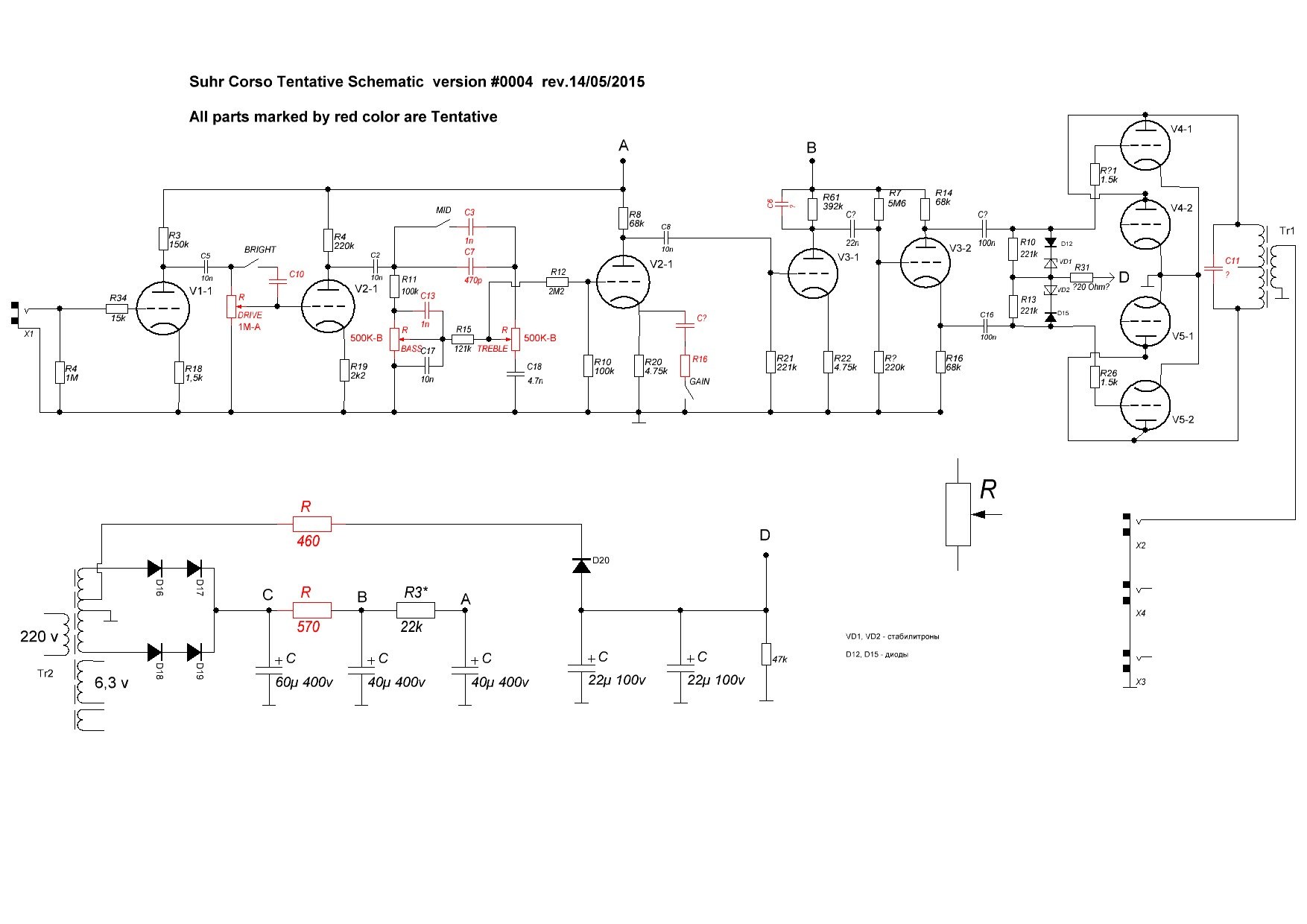
R7 и R8 на плате соединены, на принципиальной схеме - нет.
Нижние выводы соединены дорожкой.
 Либо я ошибаюсь, либо вы косячно снимаете...

--------------------------
Вот фрагмент:


там все верно изображено, на схеме аналога Келли, нарисовано так же.

Цитировать
Кроме того, проходной конденсатор после третьего баллона на принципиальной обозначен как С3,  а на плате  он же - С8 0,01 мкф

Спасибо, исправил.

Это схема в ноль как Jim Kelley Amp  :crazy:
http://www.jimkelleyamplifiers.com/schem.htm

Воот это новость))) :)

Вот обновленная схема


« Последнее редактирование: Мая 13, 2015, 22:53:25 от Demonoid »

Оффлайн Rolly

  • Живу на форуме
  • *******
  • Сообщений: 9055
  • Мнение - не повод получить пулю сразу.
Re: Схема Suhr Corso
« Ответ #21 : Мая 13, 2015, 22:48:19 »
А так, напоминает разогнанный и осовремененный  вариант древних Оранжей.
Jim Kelley это напоминает, который тот же Сур перезапустил с самим Джимом. Я уже поднимал в крафте тему о нём.

... и добавил:

Написали уже.  :pozor:
« Последнее редактирование: Мая 13, 2015, 22:50:34 от Rolly »

Оффлайн AZG

  • Живу на форуме
  • *******
  • Сообщений: 95601
  • Санкт-Петербург
    • AZG CUSTOM
Re: Схема Suhr Corso
« Ответ #22 : Мая 13, 2015, 22:52:27 »
Rolly, А Джим Келли откуда все это взял? За километр видно где растут ноги и руки.

Оффлайн Rolly

  • Живу на форуме
  • *******
  • Сообщений: 9055
  • Мнение - не повод получить пулю сразу.
Re: Схема Suhr Corso
« Ответ #23 : Мая 13, 2015, 22:52:32 »
А зато я по мотивам этого сделал интересный вариант ООС, работающий с ФИРНом.  :hitrez:

... и добавил:

AZG, мог и у Фендера подсмотреть, либо ещё где.

... и добавил:

В смысле что схемные блоки давно известны были, а решений оригинальных достаточно, чтобы не считать это продолжением оранжа. Я думаю, что тут скорее старые американские усилители вдохновляли, не очень известные у нас.

... и добавил:

В оконечнике видимо на сетках не просто два диода встречно, а один из них стабилитрон.
« Последнее редактирование: Мая 13, 2015, 23:13:16 от Rolly »

Оффлайн Angel

  • Опытный
  • ****
  • Сообщений: 769
Re: Схема Suhr Corso
« Ответ #24 : Мая 14, 2015, 08:37:28 »
А вот такой усилитель как Suhr Badger случайно никто не снимал? Я что то даже фоток не нашел внутреностей. Подозреваю что маршалоид.

Оффлайн AZG

  • Живу на форуме
  • *******
  • Сообщений: 95601
  • Санкт-Петербург
    • AZG CUSTOM
Re: Схема Suhr Corso
« Ответ #25 : Мая 14, 2015, 08:46:50 »
Rolly, Решения да, стандартные, но у Фендера такого нет. Просто стоит поискать что было ранее Оранжей, но я так далеко не копал. Нет интереса. Если Америка, то был изначально тот-же Оранж и МатАмп, затем переросло в Электрик. Эти усилители присутствовали и вполне востребованы.  Можно спорить до посинения, но основу не отнять.

Оффлайн Demonoid Автор темы

  • Эксперт
  • *****
  • Сообщений: 1850
  • Simplicity is the ultimate sophistication
Re: Схема Suhr Corso
« Ответ #26 : Мая 14, 2015, 09:09:59 »
А зато я по мотивам этого сделал интересный вариант ООС, работающий с ФИРНом.  :hitrez:

... и добавил:

AZG, мог и у Фендера подсмотреть, либо ещё где.

... и добавил:

В смысле что схемные блоки давно известны были, а решений оригинальных достаточно, чтобы не считать это продолжением оранжа. Я думаю, что тут скорее старые американские усилители вдохновляли, не очень известные у нас.

... и добавил:

В оконечнике видимо на сетках не просто два диода встречно, а один из них стабилитрон.

Исправил, спасибо. Правда не уверен что правильной стороной поставил стабилитроны, возможно они должны смотреть в одном направлении с диодами


Оффлайн Igorlysikov

  • Частый посетитель
  • **
  • Сообщений: 246
Re: Схема Suhr Corso
« Ответ #27 : Мая 14, 2015, 09:30:13 »
R8 в аноде третьего баллона - наверное это все-таки R5...

Вот фрагмент...

Оффлайн Rolly

  • Живу на форуме
  • *******
  • Сообщений: 9055
  • Мнение - не повод получить пулю сразу.
Re: Схема Suhr Corso
« Ответ #28 : Мая 14, 2015, 12:18:54 »
Demonoid, в общем-то могут стоять и в обе стороны, просто не понятно, с какой целью ставились. Может чтобы на сетке ограничивать, а может, чтобы не запиралось.

... и добавил:

AZG, думаю, Оранж не слишком популярен был в той среде, с которой общался Джим. И там были всякие Супро-Валко, Нейшнелы и прочие, где как раз встречаются подобные решения. Вот звук раннего ЛЗ - это как раз телек в Супро, т.е. звук в общем-то американский, один из. Не собирал, кстати?

Если б ЕАНот заглянул, может что-нибудь интересного рассказал, его стихия.

... и добавил:

Сейчас пробежался по статейкам на сайте, пишут, что конкурировал с Меса/Буги, которые придумали хайгейн.
« Последнее редактирование: Мая 14, 2015, 12:39:00 от Rolly »

Оффлайн AZG

  • Живу на форуме
  • *******
  • Сообщений: 95601
  • Санкт-Петербург
    • AZG CUSTOM
Re: Схема Suhr Corso
« Ответ #29 : Мая 14, 2015, 13:00:36 »
Rolly, Возможно. Но все же в американской школе ампостроения это встречается реально редко.

Супро не собирал - меня такого рода звук мало интересует. Я люблю более оформленный кранч и более кристальный чистый.