Здравствуйте уважаемые формучнае!
После удачно - законченого проэкта предусилителя Yell 100
https://guitarplayer.ru/index.php?topic=382075.msg10080427#msg10080427 ,
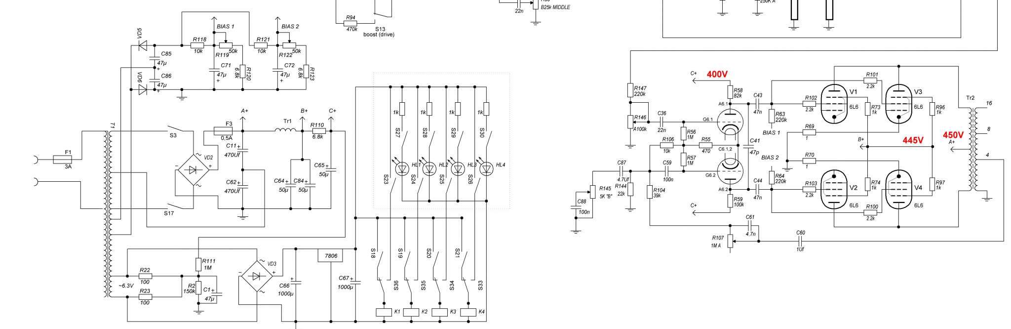
решил сделать усилитель мощности из одноимённого усилителя с той лишь разничой что оригинал на 100W , а мой будет на 50.Я человек с менее скромными амбициями и потребностями , по этому думаю что мне вполне хватит и "полтоса".
Сразу хотельсь бы поблагодарить самого автора услителя Yell - Вову (ака WOWA).Вова человек отзывчивый и приятный в личной переписке, до покупки деталей подробно и основательно объяснял все интересующие меня моменты и сомнения по сборке, хотя сомнения ещё есть.

Вова - огромное спасибо тебе за твои консультации , а так же за сам проэкт!

Так же хочу поблагодарить всех принимающих активное участвие в теме.Без ваших шуток, советов и просто поддержки - сборка была бы скучнее и монотонее.
Нууус , начнём.
Сегодня получил посылку с Тьюб Тауна , в среду 19 июля выслали, сегодня 24 июля в 18:30 привезли на дом.Всё оперативно , ничего не побито.
Сборка будет в тройном рэковом корпусе.Да звучит очень громоздко , но силовой трансформатор диктует свои права - он весьма себе огромен и тяжёл.Внутренняя дистанция между верхней крышкой корпуса и трафом всего 3-4мм.
Сами трансформаторы от Тьюб Тауна из проэкта Солдано 50в.
https://www.tube-town.net/ttstore/Transformer/Power-Transformer/Soldano/TT-Slo50-Soldano-SLO-50-Watt-Powertransformer::5838.htmlhttps://www.tube-town.net/ttstore/Transformer/Outputtransformer/Soldano/TT-Slo50-Soldano-SLO-50-Watt-Outputtransformer::5837.htmlДросель стандартный "маршальский" 194F - 5H 120mА от Хаммонд.
При внимательном осмотре обнаружил что болты крепящие крышки на обеих трансформаторах не были затянуты , гайки были просто насажены.Хотя крышки не двигались.Похоже что они изнутри густо промазаны клеем и клей ещё мягкий, тянется за ногтём.
Не знаю , может при сборке промазали всё клеем и болты хотели затянуть, пошли за отвёрткой и ключём , но по пути отвлеклись и короче трафы так и остались не затянутыми.
Хотя может это новое немецкое качество, в которое я ещё не впилил.
Это уже второй раз когда трансформаторы с Тьюб Тауна вызывают мелкие придирки.
В моём первом проэкте , где я собирал пред , тоже использовал силовой траф от ТТ, но там было просто инжинерное "упущение" - на вторичных обмотках использовалась оплётка из пластика, которая реально дымила , кипела и горела от секундного нагрева паяльника.Медные кабеля для обогрева лампы не менее 1мм , а оплётка как буд-то из коктельной соломки.Олово ещё не облудило зачищенный от лака провод, а изоляция уже сгорела.Пришлось делать новую изоляцию из двойной термоусадки.
Так я сразу написал жалобу об этом в ТТ - где ваше всеми любимое и уважаемое немецкое качество ? (по мимо этого , парни из ТТ забыли положить некоторые компоненты в прошлый заказ , за которые сразу извинились и быстро выслали, а вот про "немецко-китайское "качество вежливо умолчали).
Так что вот, на сегодня такие новости.
Скоро отпуск , так что домашней работой себя обеспечил.