Автор Тема: Собрал маленькую игрушку, по мотивам Matamp  (Прочитано 29630 раз)

0 Пользователей и 1 Гость просматривают эту тему.

Оффлайн alkuz

  • Ветеран форума
  • ******
  • Сообщений: 4481
  • Зарегистрированный
    • http://
Re: Собрал маленькую игрушку, по мотивам Matamp
« Ответ #135 : Июля 20, 2022, 18:06:48 »
XbIMbIK, ну просто бывают самодостаточные вещи, которые портятся от всяких там псевдо-улучшайзеров  ???

Оффлайн surfin bird

  • Эксперт
  • *****
  • Сообщений: 2963
  • Поциент-заМКАДыш
    • Surfin Bird
Re: Собрал маленькую игрушку, по мотивам Matamp
« Ответ #136 : Июля 21, 2022, 07:12:41 »
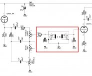
https://guitarplayer.ru/attach/214162-2412545.jpg

Интересный тонстек!
А какова роль R82 последовательно R83 ?
« Последнее редактирование: Июля 21, 2022, 07:14:50 от surfin bird »

Оффлайн XbIMbIK

  • Опытный
  • ****
  • Сообщений: 594
  • Liverpool
Re: Собрал маленькую игрушку, по мотивам Matamp
« Ответ #137 : Июля 21, 2022, 08:07:48 »
https://guitarplayer.ru/attach/214162-2412545.jpg

А какова роль R82 последовательно R83 ?

Наверное из-за номиналов.
Мне в магазине тоже сказали, "дурак штоль, где мы тебе 16,5к найдем?".
Вышел другой чувак и сумничал "а ты 2 по 33К запаралель".
Я сказал "Идите нафиг, заверните 15к и 1,5к".

Оффлайн AZG

  • Живу на форуме
  • *******
  • Сообщений: 95529
  • Санкт-Петербург
    • AZG CUSTOM
Re: Собрал маленькую игрушку, по мотивам Matamp
« Ответ #138 : Июля 21, 2022, 08:08:42 »
surfin bird, Слизано с Хайватта. Тонстеку уже за 50.

Оффлайн XbIMbIK

  • Опытный
  • ****
  • Сообщений: 594
  • Liverpool
Re: Собрал маленькую игрушку, по мотивам Matamp
« Ответ #139 : Июля 21, 2022, 08:26:36 »
XbIMbIK, ну просто бывают самодостаточные вещи, которые портятся от всяких там псевдо-улучшайзеров  ???

Ага! Нашел!  :rolleyes:


Оффлайн surfin bird

  • Эксперт
  • *****
  • Сообщений: 2963
  • Поциент-заМКАДыш
    • Surfin Bird
Re: Собрал маленькую игрушку, по мотивам Matamp
« Ответ #140 : Июля 21, 2022, 08:34:18 »
Наверное из-за номиналов.
Мне в магазине тоже сказали, "дурак штоль, где мы тебе 16,5к найдем?".
Вышел другой чувак и сумничал "а ты 2 по 33К запаралель".
Я сказал "Идите нафиг, заверните 15к и 1,5к".
  Поциент бы два по 33к выбрал  :dash: Хотя возможно по лейке удобнее последовательный вариант + вопрос какой мощности ( габариты ) резики были в наличии в магазе  :oА существенная ли там будет наблюдаться разница в звуке если к примеру поставить 16к или 18к ?  ;)

... и добавил:

surfin bird, Слизано с Хайватта. Тонстеку уже за 50.
Пасиб! Темнота, куле  ??? ;D
« Последнее редактирование: Июля 21, 2022, 08:39:27 от surfin bird »

Оффлайн XbIMbIK

  • Опытный
  • ****
  • Сообщений: 594
  • Liverpool
Re: Собрал маленькую игрушку, по мотивам Matamp
« Ответ #141 : Июля 21, 2022, 08:58:03 »
Поциент бы два по 33к выбрал  :dash: Хотя возможно по лейке удобнее последовательный вариант + вопрос какой мощности ( габариты ) резики были в наличии в магазе  :oА существенная ли там будет наблюдаться разница в звуке если к примеру поставить 16к или 18к ?  ;)

В моем монтаже удобно было последовательно соединять, т.к. расстояние между точками немного увеличенное.
16к или 18к — хз, я больше по сборке, чем по проектировке. AZG, например, точно скажет.

Оффлайн Geezer

  • Живу на форуме
  • *******
  • Сообщений: 12743
  • Atypique
Re: Собрал маленькую игрушку, по мотивам Matamp
« Ответ #142 : Июля 21, 2022, 09:36:53 »
Цитировать
существенная ли там будет наблюдаться разница в звуке если к примеру поставить 16к или 18к ?
Конечно, кошерно делать всё как в авторском виде, но надо же развеять свои сомнения и попробовать другой вариант ;)

Оффлайн AZG

  • Живу на форуме
  • *******
  • Сообщений: 95529
  • Санкт-Петербург
    • AZG CUSTOM
Re: Собрал маленькую игрушку, по мотивам Matamp
« Ответ #143 : Июля 21, 2022, 09:53:03 »
Вполне есть в продаже 16К резисторы. Отобрать на 16.5 мультиметром и не парить мозг. Аккурат попадает в типовые 5%.

Оффлайн surfin bird

  • Эксперт
  • *****
  • Сообщений: 2963
  • Поциент-заМКАДыш
    • Surfin Bird
Re: Собрал маленькую игрушку, по мотивам Matamp
« Ответ #144 : Июля 21, 2022, 10:07:24 »
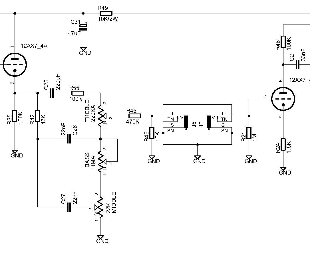
А грамотно ли будет прицепить этот тонстек к  КП, уменьшив R76 , или другим элементам данного тонстека тоже  понадобится корректировка значений?

Оффлайн AZG

  • Живу на форуме
  • *******
  • Сообщений: 95529
  • Санкт-Петербург
    • AZG CUSTOM
Re: Собрал маленькую игрушку, по мотивам Matamp
« Ответ #145 : Июля 21, 2022, 10:20:35 »
surfin bird, Вполне можно и без корректировок.

Оффлайн XbIMbIK

  • Опытный
  • ****
  • Сообщений: 594
  • Liverpool
Re: Собрал маленькую игрушку, по мотивам Matamp
« Ответ #146 : Июля 21, 2022, 10:49:35 »
К вопросу о send-return прошу помощи у комрадов.
Еще нашел схему подключения, теперь уже с обвязкой.
Что оставить, а что удалить.
Спасибо.

ЗЫ. ТБ Оставил чтобы понятно было.
« Последнее редактирование: Июля 21, 2022, 10:51:15 от XbIMbIK »

Оффлайн Geezer

  • Живу на форуме
  • *******
  • Сообщений: 12743
  • Atypique
Re: Собрал маленькую игрушку, по мотивам Matamp
« Ответ #147 : Июля 21, 2022, 13:16:11 »
Резистор R46 лучше сделать потенциометром: пиковый сигнал после него не должен превышать нескольких Вольт - иначе дилеи/фэйзеры/флэнджеры перегрузятся по входу и будут хрипеть.

Оффлайн AZG

  • Живу на форуме
  • *******
  • Сообщений: 95529
  • Санкт-Петербург
    • AZG CUSTOM
Re: Собрал маленькую игрушку, по мотивам Matamp
« Ответ #148 : Июля 21, 2022, 13:48:59 »
Ну и без буферизации адекватно будут работать только примочи. Процы просадят ВЧ.

Оффлайн XbIMbIK

  • Опытный
  • ****
  • Сообщений: 594
  • Liverpool
Re: Собрал маленькую игрушку, по мотивам Matamp
« Ответ #149 : Июля 21, 2022, 16:10:00 »
Правильно ли я вас понимаю, комрады, что схему петли я должен "врезать" перед 6Н9С?
И не надо ли менять номиналы деталей?

... и добавил:

Резистор R46 лучше сделать потенциометром: пиковый сигнал после него не должен превышать нескольких Вольт - иначе дилеи/фэйзеры/флэнджеры перегрузятся по входу и будут хрипеть.
К сожалению переменник поставить уже некуда. Но я подумаю над этим. Спасибо.

... и добавил:

Ну и без буферизации адекватно будут работать только примочи. Процы просадят ВЧ.
На самом деле, для меня это первый опыт изготовления петли. Поэтому я не сильно парюсь проц или примоч. Спасибо.
« Последнее редактирование: Июля 21, 2022, 16:13:32 от XbIMbIK »