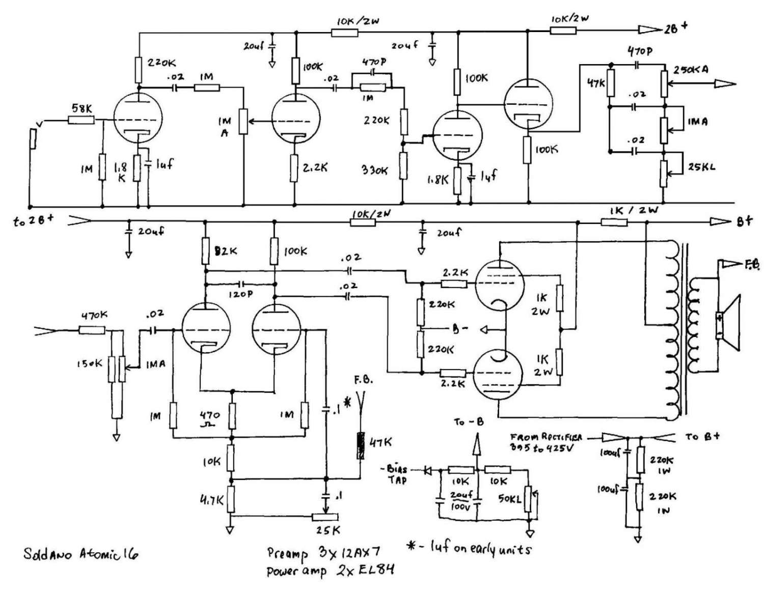
ficus1987, 1 ом резисторы запилиииии
Как ток покоя будешь настраивать?
А куда вообще ставят резисторы 1-ом в подобных схемах?
Вот мне тут не так давно уверенно тов.
NSb из раздела "студио" доказывал, что эти резисторы ставить ну никак нельзя и их будто бы ни на одной схеме усилителя в природе нет. И что от них возникает плохой звук, вредная положительная обратная связь и т.д. Я приводил доводы в виде цериатоновских лэйаутов - мне было сказано, что на них надо поменьше смотреть

я также говорил насчет установки смещения, но это не было услышано.
Так ли вредны эти резисторы?