Спасибо
runing ! Сам то что думаешь о этом усилителе?
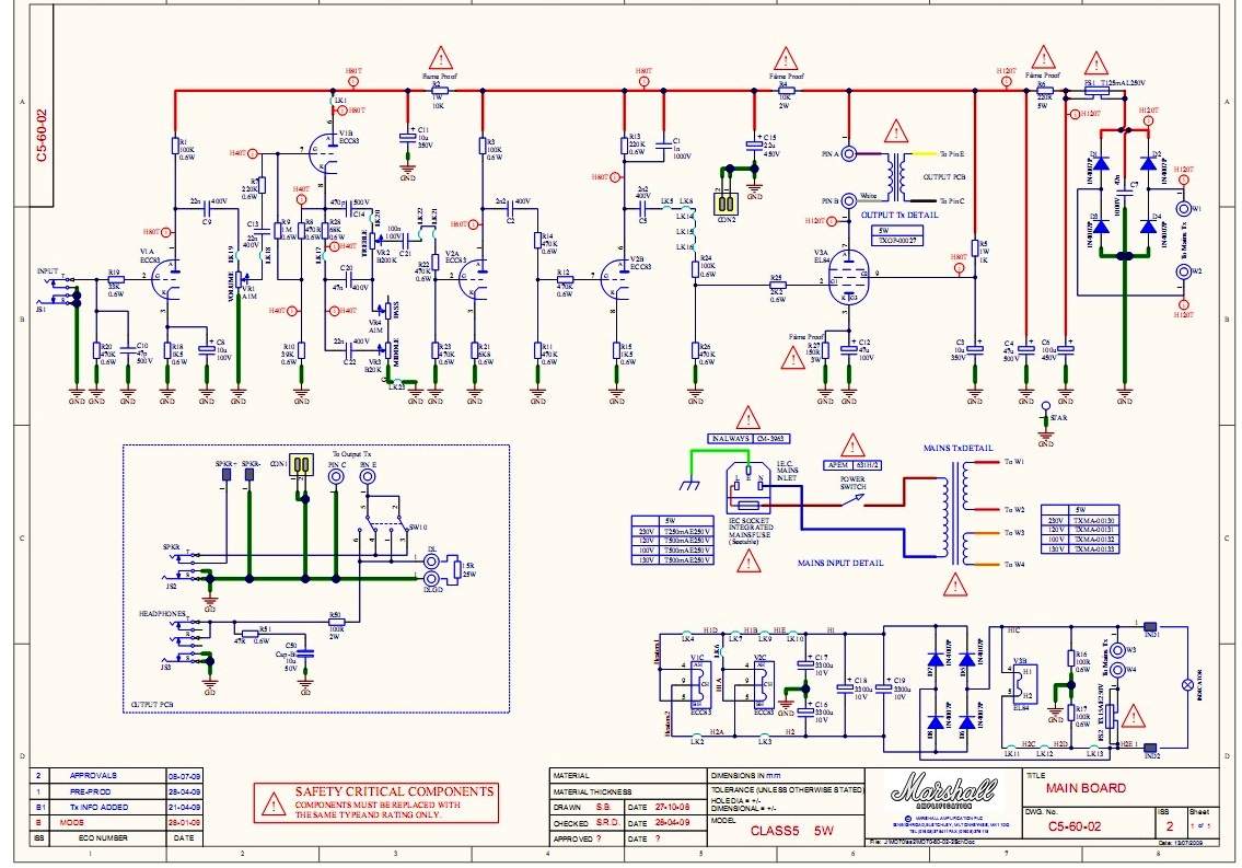
Не откладывая в долгий ящик, поскреб по сусекам, что оставалось от собранных конструкций и других заготовок. Быстренько спаял основную плату.

Так как оригинал собран печатным монтажом, расположение деталей на плате пришлось додумывать самому.

Трансформаторы думаю использовать торы. Вот такие:

Знаю, решение спорное, изготовил мне их один умелец, ждали своего часа. Выходной тор - больших размеров, с зазором в сердечнике, специально под класс А
Возник вопрос по принципиальной схеме. Кто знает на принципиальной схеме выделил красным, что это такое, просто перемычки?

Ух

вроде разобрался, упорядочил слайды
