Автор Тема: ...  (Прочитано 1229 раз)

0 Пользователей и 1 Гость просматривают эту тему.

Оффлайн Максим Смелый Автор темы

  • Опытный
  • ****
  • Сообщений: 562
  • Inmalum
...
« : Июля 09, 2015, 18:35:07 »
б
« Последнее редактирование: Июля 21, 2015, 11:44:54 от Максим Смелый »

Оффлайн AntonVIP

  • Живу на форуме
  • *******
  • Сообщений: 13729
  • Люблю качественную музыку в стиле "мясо"
    • Страница на ютубе
Re: Собираю BOGNER UBERSCHALL
« Ответ #1 : Июля 09, 2015, 20:16:42 »
Подписываюсь. Тоже есть идея собрать преамп Убера..

Максим Смелый, только тему переименуй.. Всё-таки не убершалл собираешь, а кусок по уберу  ;) ;) ;) ;) ;) ;) ;)

Оффлайн Dying Fetus

  • Moderator
  • *****
  • Сообщений: 10308
  • DIYng Fetus
    • http://cathar.ru
Re: Собираю BOGNER UBERSCHALL
« Ответ #2 : Июля 09, 2015, 22:37:40 »
Максим Смелый, может за тебя ещё и спаять? Предлагаю самому проанализировать схему и имеющиеся печатки. Или развести свою.

Оффлайн AntonVIP

  • Живу на форуме
  • *******
  • Сообщений: 13729
  • Люблю качественную музыку в стиле "мясо"
    • Страница на ютубе
Re: Собираю преамп по BOGNER UBERSCHALL
« Ответ #3 : Июля 10, 2015, 08:28:19 »
Dying Fetus, в принципе да...

В разделе, тем более, есть пару тем про Убершалл, там уже эти вопросы поднимались (я задавал).. Достаточно прочесть их. Темы не очень большие..

Максим Смелый, уберов есть несколько модификаций. На ютубе где-то были сравнения. Все звучат офигенно  ;) ;) ;)

... и добавил:

Максим Смелый, а лучше да, правильно тебе сказали, сравнивай схемы..

В какой-то из параллельных тем про Убер Азнаур говорил, что ПДФная схема правильная. В тех темах она есть.

А печатку лучше самому разводить, ибо искать косяк в слепую в чужой печатке, тем более, не разобравшись в ней, будет гораздо тяжелее, чем развести свою, под свой корпус и свои задачи...

... и добавил:

https://guitarplayer.ru/index.php?topic=287051.0

https://guitarplayer.ru/index.php?topic=178094.0
« Последнее редактирование: Июля 10, 2015, 08:43:32 от AntonVIP »

Оффлайн Максим Смелый Автор темы

  • Опытный
  • ****
  • Сообщений: 562
  • Inmalum
Re: Собираю преамп по BOGNER UBERSCHALL канал LEAD
« Ответ #4 : Июля 10, 2015, 11:20:02 »
Максим Смелый, может за тебя ещё и спаять? Предлагаю самому проанализировать схему и имеющиеся печатки. Или развести свою.
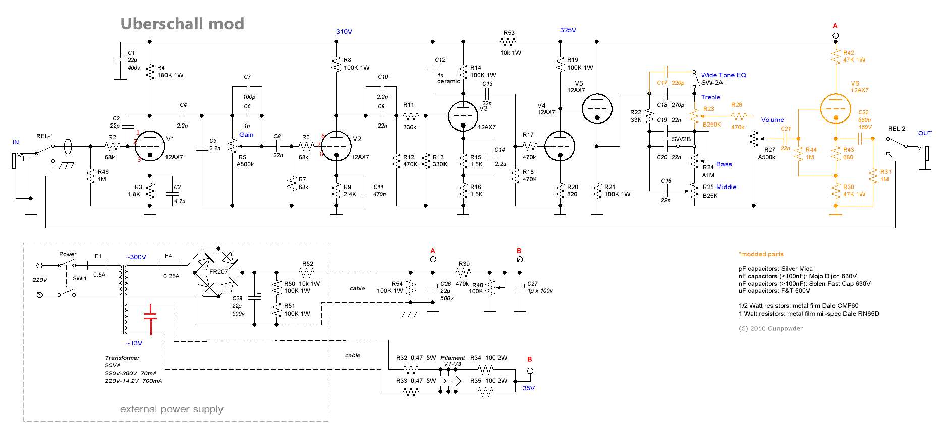
тихо тихо, паять не надо, я просто задал вопрос потому что тут явно есть люди кто уже делал по этим схемам и видел эти лейки. буду делать по схеме что на рисунке Bogner_Uberschall_preamp отличается на мой взгляд лишь тем что у него отсутствует канал кранч, кранч мне не нужен.

... и добавил:

уже потихоньку начинаю .в понедельник отпишусь или раньше.
« Последнее редактирование: Июля 10, 2015, 11:25:02 от Максим Смелый »

Оффлайн AntonVIP

  • Живу на форуме
  • *******
  • Сообщений: 13729
  • Люблю качественную музыку в стиле "мясо"
    • Страница на ютубе
Re: Собираю преамп по BOGNER UBERSCHALL канал LEAD
« Ответ #5 : Июля 10, 2015, 11:36:20 »
кранч мне не нужен.

Так-так-так... А вот тут давай кооперироваться... Мне тоже ни клин, ни кранч не нужны, ибо использую только лишь для "мяса".. В основном, запись и реампинг.. А дежурный клин у меня уже есть в Бугере и в усилке по мотивам 530-го... Значит буду сегодня включаться и смотреть схемы, чтоб выкинуть все ненужное.. Говорят, петля нужна обязательно, но я думаю сделать её отключаемой, на джеках, т.е., втулить выход напрямую с преда, перед петлёй.. И мощник желательно тоже уберовский.. Хотя, на каждый пред мощник от него же делать, это слишком накладно...

Оффлайн Максим Смелый Автор темы

  • Опытный
  • ****
  • Сообщений: 562
  • Inmalum
Re: Собираю преамп по BOGNER UBERSCHALL канал LEAD
« Ответ #6 : Июля 10, 2015, 15:52:01 »
Так-так-так... А вот тут давай кооперироваться... Мне тоже ни клин, ни кранч не нужны, ибо использую только лишь для "мяса".. В основном, запись и реампинг.. А дежурный клин у меня уже есть в Бугере и в усилке по мотивам 530-го... Значит буду сегодня включаться и смотреть схемы, чтоб выкинуть все ненужное.. Говорят, петля нужна обязательно, но я думаю сделать её отключаемой, на джеках, т.е., втулить выход напрямую с преда, перед петлёй.. И мощник желательно тоже уберовский.. Хотя, на каждый пред мощник от него же делать, это слишком накладно...
ну у меня в качестве бошки ломо уо-4 инструментальный, и там клин меня устраивает поэтому схема с тру байпасом как раз для меня.

... и добавил:

думаю в вс уже будет результат
« Последнее редактирование: Июля 12, 2015, 01:05:42 от Максим Смелый »

Оффлайн Максим Смелый Автор темы

  • Опытный
  • ****
  • Сообщений: 562
  • Inmalum
Re: Собираю преамп по BOGNER UBERSCHALL канал LEAD
« Ответ #7 : Июля 11, 2015, 22:00:29 »
почти готово

... и добавил:

собрал, звук просто отличный, то что хотел, ждите сэмплов
а пока фото (надписи не дорисовал ещё)
« Последнее редактирование: Июля 16, 2015, 18:06:58 от Максим Смелый »