Автор Тема: Тёплый, ламповый, домашний.  (Прочитано 649513 раз)

0 Пользователей и 1 Гость просматривают эту тему.

Оффлайн Dying Fetus

  • Moderator
  • *****
  • Сообщений: 10327
  • DIYng Fetus
    • http://cathar.ru
Re: Тёплый, ламповый, домашний.
« Ответ #2040 : Октября 31, 2018, 14:57:25 »
красящая петля только в оригинальный усилитель, ну или в транзисторный конец.

Оффлайн kot-perm

  • Завсегдатай
  • ***
  • Сообщений: 397
Re: Тёплый, ламповый, домашний.
« Ответ #2041 : Октября 31, 2018, 17:51:01 »
Готов и реальность несколько разное. С опытом придет обратное мнение.
так оба варианта заслушаны, чего тут выдумывать.

Оффлайн AZG

  • Живу на форуме
  • *******
  • Сообщений: 95740
  • Санкт-Петербург
    • AZG CUSTOM
Re: Тёплый, ламповый, домашний.
« Ответ #2042 : Октября 31, 2018, 19:10:04 »
так оба варианта заслушаны, чего тут выдумывать.

А анализ был? В плане именно петли.

Оффлайн kot-perm

  • Завсегдатай
  • ***
  • Сообщений: 397
Re: Тёплый, ламповый, домашний.
« Ответ #2043 : Октября 31, 2018, 20:10:18 »
А анализ был? В плане именно петли.
был) если честно, то на дисторшнах всяких слышно что транзистор чист, не артефачит, но в ерасове петля хоть и даёт из-за ламп какой то мусор, все равно она круче, если эффект лампачный, если обычная педаль на таймерах и простых операционниках то лампа по идее ничего не даст кроме своего окраса. Кароч я тот самый задрот который выбирает петлю на лампах как бы она ни красила) а по питанию, эффект лимитера не понравился на кенотронах, при большой громкости на сильных басах немного звук уходит, и в целом при переходе на обычный мост, звук начинает искрить. Хотя тут тоже вкусовщина.

Оффлайн AZG

  • Живу на форуме
  • *******
  • Сообщений: 95740
  • Санкт-Петербург
    • AZG CUSTOM
Re: Тёплый, ламповый, домашний.
« Ответ #2044 : Октября 31, 2018, 21:00:28 »
kot-perm, Сумбурно, перемешано и ни о чем. Какой и где эффект и причем тут петля? Кто мешает просто включить нормальный ламповый аппарат и сравнить варианты обхода петли, петля на ЛНД и тоже самое на лампах. И после этого пообщаемся по душам.

А пока что молодо-зелено :)

Оффлайн kot-perm

  • Завсегдатай
  • ***
  • Сообщений: 397
Re: Тёплый, ламповый, домашний.
« Ответ #2045 : Ноября 01, 2018, 03:02:54 »
kot-perm, Сумбурно, перемешано и ни о чем. Какой и где эффект и причем тут петля? Кто мешает просто включить нормальный ламповый аппарат и сравнить варианты обхода петли, петля на ЛНД и тоже самое на лампах. И после этого пообщаемся по душам.

А пока что молодо-зелено :)
хорошо, разделим)
Говорим про петлю - лнд и лампа, именно лнд вариант мне понравился чистотой но уловить окрас в варианте с лампой не всегда удаётся. Вариант с лампой на моё ухо звучит не хуже, но имеет в зависимости от сборки и больше гула и лёгкий мусор, скорее из-за конкретных ламп. Если в петле дисторшн, транзисторный! То он звучит в оба варианта, если дист ламповый (свой же самодел) то в петлю на лампах он звучит как то сочнее. Если в петлю подключаю ревер (дешёвый) то в лнд он звучит "обычно" а в ламповой петле как если ревер с сильным шлейфом накрутить - появляются свои призвуки, при лёгком эффекте разницы нет вообще.

Оффлайн AZG

  • Живу на форуме
  • *******
  • Сообщений: 95740
  • Санкт-Петербург
    • AZG CUSTOM
Re: Тёплый, ламповый, домашний.
« Ответ #2046 : Ноября 01, 2018, 07:20:15 »
хорошо, разделим)
Говорим про петлю - лнд и лампа, именно лнд вариант мне понравился чистотой но уловить окрас в варианте с лампой не всегда удаётся. Вариант с лампой на моё ухо звучит не хуже, но имеет в зависимости от сборки и больше гула и лёгкий мусор, скорее из-за конкретных ламп. Если в петле дисторшн, транзисторный! То он звучит в оба варианта, если дист ламповый (свой же самодел) то в петлю на лампах он звучит как то сочнее. Если в петлю подключаю ревер (дешёвый) то в лнд он звучит "обычно" а в ламповой петле как если ревер с сильным шлейфом накрутить - появляются свои призвуки, при лёгком эффекте разницы нет вообще.

Вот уже другой разговор. Но зачем дистом и овером в петлю? Без нормального клина это все полумеры. А нормальный ламповый клин даст и насыщение и все остальное.

Просто стоит понять, что каждому решению свое применение. ЛНД-петля не является чем-то страшным и ужасным, работает правильно, предельно прозрачна, что и требуется от этого куска схемы. Если мы ставим красящую петлю, то тут проще разрабатывать весь аппарат с учетом наличия петли.

Оффлайн kot-perm

  • Завсегдатай
  • ***
  • Сообщений: 397
Re: Тёплый, ламповый, домашний.
« Ответ #2047 : Ноября 01, 2018, 08:15:15 »
Вот уже другой разговор. Но зачем дистом и овером в петлю?

Если мы ставим красящую петлю, то тут проще разрабатывать весь аппарат с учетом наличия петли.
Почему дистом и овером? (кажысь кто-то не проснулся ещё)) - ревер там, с космическим шлейфом)
По петле - а если не красящую петлю ставим то разработка разве отличается?
Просто у меня в тех вариантах если петлю не пользую - по схеме я её вообще обхожу, и без разницы лампы там или лнд, а если использую то регулятор на посыл люблю и после возврата сигнала второй пот, ну это если параллельная.

Оффлайн AZG

  • Живу на форуме
  • *******
  • Сообщений: 95740
  • Санкт-Петербург
    • AZG CUSTOM
Re: Тёплый, ламповый, домашний.
« Ответ #2048 : Ноября 01, 2018, 08:26:26 »
Почему дистом и овером? (кажысь кто-то не проснулся ещё)) - ревер там, с космическим шлейфом)

Вот цитата, притом не моя: "Если в петле дисторшн, транзисторный! То он звучит в оба варианта, если дист ламповый (свой же самодел) то в петлю на лампах он звучит как то сочнее."

Цитировать
По петле - а если не красящую петлю ставим то разработка разве отличается?
Просто у меня в тех вариантах если петлю не пользую - по схеме я её вообще обхожу, и без разницы лампы там или лнд, а если использую то регулятор на посыл люблю и после возврата сигнала второй пот, ну это если параллельная.

Отличается и сильно. Не красящую можно под конец впихнуть и все ОК. Если красит (а ламповые все красят более или менее), то это приходится учитывать при общей отстройке звука. Другой подход откровенно фатален, что и наблюдается когда делают полный обход петли и опа, а без нее то сильно лучше. Просто не все себя приучили к пониманию, что все звенья важны.

Я вообще не приемлю полный обход петли, бестолковщина высшей степени. Если уж она есть, извольте сделать так, чтобы ее наличие ничего не портило, а еще лучше, если она позволяет добиться какого-то дополнительного результата по построению звука.

Оффлайн akl

  • Живу на форуме
  • *******
  • Сообщений: 8114
  • не шарю ваще
Re: Тёплый, ламповый, домашний.
« Ответ #2049 : Ноября 01, 2018, 08:27:34 »
ящитаю, от ламповой петли пользы либо нет совсем, либо она на пределе чувствительности уха и уже смахивает на аудиофилию. так что только бесполезная трата лишней лампы.

Оффлайн AZG

  • Живу на форуме
  • *******
  • Сообщений: 95740
  • Санкт-Петербург
    • AZG CUSTOM
Re: Тёплый, ламповый, домашний.
« Ответ #2050 : Ноября 01, 2018, 08:36:24 »
akl, соболезную!

Оффлайн kot-perm

  • Завсегдатай
  • ***
  • Сообщений: 397
Re: Тёплый, ламповый, домашний.
« Ответ #2051 : Ноября 01, 2018, 08:42:51 »
ящитаю, от ламповой петли пользы либо нет совсем, либо она на пределе чувствительности уха и уже смахивает на аудиофилию. так что только бесполезная трата лишней лампы.
кто на аудиофилов наехал)? Щаз анодами от гми-90 закидаю бгг)))

Оффлайн Dying Fetus

  • Moderator
  • *****
  • Сообщений: 10327
  • DIYng Fetus
    • http://cathar.ru
Re: Тёплый, ламповый, домашний.
« Ответ #2052 : Ноября 01, 2018, 08:53:37 »
Давайте, вы переедете в тему про петлю, а то я чем-нибудь закидать могу ;)

Оффлайн kot-perm

  • Завсегдатай
  • ***
  • Сообщений: 397
Re: Тёплый, ламповый, домашний.
« Ответ #2053 : Ноября 01, 2018, 11:26:31 »
Нене ) мы больше не будем  :o
еще пару раз ее припомним местами и все - чесна чесна  :crazy:

Оффлайн Иван Ивановский

  • Опытный
  • ****
  • Сообщений: 926
  • Москва
Re: Тёплый, ламповый, домашний.
« Ответ #2054 : Ноября 02, 2018, 11:11:09 »
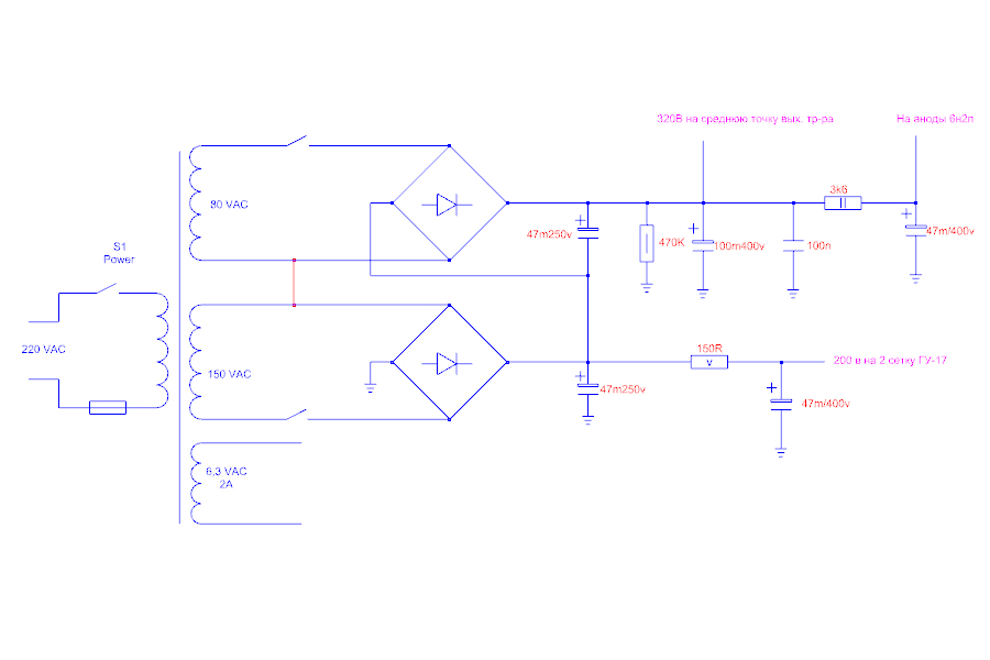
Что-то я в печали. Пришли трансформаторы от Торела. Так мало того, что с полумесячным опозданием(всего делали 2.5 месяца), так еще и силовик сделали не так, как заказывал. Заказывал три вторичные обмотки- на 6.3В, 150В и на 80В, а транс сделан с двумя вторичками- одна 6.3В, а вторая 230В с отводом на 150В. Вот теперь и думаю- то ли ругаться и требовать замены, то ли попробовать этот как-то использовать. Схему питания, которую я собирался использовать и под что сделана плата приложил, красным изобразил перемычку, которую они мне таким образом соорудили, если в лоб этот транс вкорячить. Что-то я сомневаюсь, что так получится, а как можно и можно ли как-то выкрутиться без замены транса- что-то не соображу.