Автор Тема: Тру пружинный ревер с каменным драйвером  (Прочитано 13569 раз)

0 Пользователей и 1 Гость просматривают эту тему.

Онлайн Geezer

  • Живу на форуме
  • *******
  • Сообщений: 12855
  • Atypique
Re: Тру пружинный ревер с каменным драйвером
« Ответ #30 : Апреля 02, 2019, 13:02:58 »
В схеме управления нет фильтрации огибающей, поэтому её зуд идёт через оптрон.
Впаяйте после D5(-) дополнительный резистор 1 кОм.
Зашунтируйте LDR/2 и LDR/1 конденсатором 0,1...1,0 мкФ.

Оффлайн Proks206 Автор темы

  • Опытный
  • ****
  • Сообщений: 588
  • Бог в помощь
Re: Тру пружинный ревер с каменным драйвером
« Ответ #31 : Апреля 02, 2019, 14:03:40 »
Суть в том что я проводил эксперименты с шунтированным резистором оптопары, это не влияет? Конденсатор впаять параллельно светодиоду оптопары, правильно я понял?

Онлайн Geezer

  • Живу на форуме
  • *******
  • Сообщений: 12855
  • Atypique
Re: Тру пружинный ревер с каменным драйвером
« Ответ #32 : Апреля 02, 2019, 14:12:57 »
Да.

Оффлайн Proks206 Автор темы

  • Опытный
  • ****
  • Сообщений: 588
  • Бог в помощь
Re: Тру пружинный ревер с каменным драйвером
« Ответ #33 : Апреля 06, 2019, 18:29:09 »
Провел описанные выше эксперименты, резистор 1к вроде как помог но не сильно, от конденсатора никакого толку, пробовал 1мкф и 100н, вот записал небольшое демо, первая часть это слышно как раз этот противный зуд, его слышно при положениях ручки Threshold выше минимума, вторая часть Threshold на минимум, зуда нет, хотя на записи вроде как чуть слышно и третья часть это ручка Decay на серединку, при положениях ниже максимума у нее какие то странные затухания повторов когда threshold на минимум, при максимуме декея такого не наблюдается. Я не совсем пойму что вообще делает Threshold?

Онлайн Geezer

  • Живу на форуме
  • *******
  • Сообщений: 12855
  • Atypique
Re: Тру пружинный ревер с каменным драйвером
« Ответ #34 : Апреля 06, 2019, 21:17:13 »
Здесь есть два варианта:

1) Вооружившись осциллографом и генератором, приступить к осмысленным поискам причин проблемы. Долгое, но исключительно полезное дело.

2) Удалить R17, закоротить резистор оптрона, и начать пользоваться схемой как обычным ревербератором, безо всяких сомнительных трюков.

Оффлайн Proks206 Автор темы

  • Опытный
  • ****
  • Сообщений: 588
  • Бог в помощь
Re: Тру пружинный ревер с каменным драйвером
« Ответ #35 : Апреля 07, 2019, 11:28:02 »
Думаю все же остановлюсь на втором, честно говоря не вижу особого смысла в ручке threshold, вот decay возможно и был бы полезен, нельзя ли его сделать просто установив реостатом потенциометр вместо резистора оптопары?

Оффлайн Proks206 Автор темы

  • Опытный
  • ****
  • Сообщений: 588
  • Бог в помощь
Re: Тру пружинный ревер с каменным драйвером
« Ответ #36 : Апреля 15, 2019, 20:36:16 »
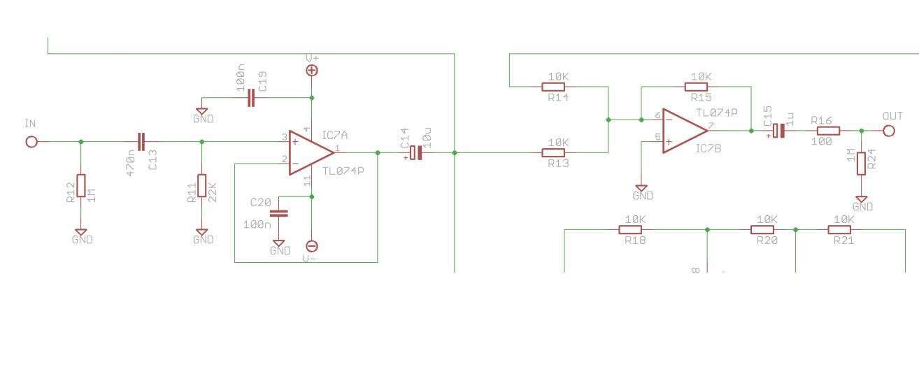
Итак, упаковал это дело в корпус и тут уже благодаря байпасу было замечено что основной сигнал теряет очень прилично высоких часот при включении, как побороть это трабл? Часть схемы по которой проходит основной сигнал прилагаю

Онлайн Geezer

  • Живу на форуме
  • *******
  • Сообщений: 12855
  • Atypique
Re: Тру пружинный ревер с каменным драйвером
« Ответ #37 : Апреля 15, 2019, 21:57:33 »
В основном канале нет никаких частотнокорректирующих цепей.
Попробуйте поменять полярность spring in или spring out - возможно, суммирование происходит в противофазе.
Довольно сомнительно выглядят R11 и R24. Поменяйте их местами.
« Последнее редактирование: Апреля 15, 2019, 22:02:59 от Geezer »

Оффлайн Proks206 Автор темы

  • Опытный
  • ****
  • Сообщений: 588
  • Бог в помощь
В основном канале нет никаких частотнокорректирующих цепей.
Попробуйте поменять полярность spring in или spring out - возможно, суммирование происходит в противофазе.
Довольно сомнительно выглядят R11 и R24. Поменяйте их местами.
Geezer, спасибо большое, действительно помогло, не прошло и пол года я наконец опять достал этот ревер! Не знаю, возможно было бы достаточно заменить резистор на входе, я заменил оба и верх появился. Зато теперь почему то не слышу работу ручки LPF, вроде бы в крайних положениях разница есть, хотя может это я уже сам себя убеждаю что она есть, она настолько незначительна, может быть стоит поставить потенциометр большего номинала? Либо поиграть номиналом конденсатора?

Оффлайн Proks206 Автор темы

  • Опытный
  • ****
  • Сообщений: 588
  • Бог в помощь
почему то не слышу работу ручки LPF, вроде бы в крайних положениях разница есть, хотя может это я уже сам себя убеждаю что она есть, она настолько незначительна
Нашел причину, разобрал ревер и увидел что это я опрофанился, потенциометр поставил не 5к а 1к, заменил и все стало прекрасно регулироваться, как уж такое вышло одному богу известно))

Оффлайн texxxnik

  • Новичок
  • *
  • Сообщений: 76
  • GuitarPlayer.Ru fan!
Re: Тру пружинный ревер с каменным драйвером
« Ответ #40 : Декабря 22, 2022, 08:13:42 »
Господа, а не будет возбуда если пружинный ревер воткнуть в корпус комбика ватт на 30, крепя сразу к дереву? всерьез думаю интегрировать в вариацию 530 энгла пружинник на камнях. даже домотал до прямых 12В от верхней точки накала на питальник для этого. но во первых танк видимо уже не лезет в железную коробку донора(юрасов r1) во вторых уже имеется танк, у которого по техничке должна быть вертикальная ориентация.

Оффлайн AZG

  • Живу на форуме
  • *******
  • Сообщений: 95624
  • Санкт-Петербург
    • AZG CUSTOM
Re: Тру пружинный ревер с каменным драйвером
« Ответ #41 : Декабря 22, 2022, 11:05:56 »
texxxnik, Лучше сразу к динамику...

Хотя бы показал что куда не лезет и в каком виде он вообще ставится. Вариантов масса.

Оффлайн texxxnik

  • Новичок
  • *
  • Сообщений: 76
  • GuitarPlayer.Ru fan!
Re: Тру пружинный ревер с каменным драйвером
« Ответ #42 : Декабря 22, 2022, 12:15:48 »
Юмор оценил) как сгребу всю инфу - выложу в удобочитаемом виде, сам ревер в гараже, циферки с него не помню

Оффлайн AZG

  • Живу на форуме
  • *******
  • Сообщений: 95624
  • Санкт-Петербург
    • AZG CUSTOM
Re: Тру пружинный ревер с каменным драйвером
« Ответ #43 : Декабря 22, 2022, 12:16:45 »
Есть ревера и без корпуса например. Тут надо смотреть.

Оффлайн alkuz

  • Ветеран форума
  • ******
  • Сообщений: 4481
  • Зарегистрированный
    • http://
Re: Тру пружинный ревер с каменным драйвером
« Ответ #44 : Декабря 22, 2022, 14:16:18 »
Жестко прикрепленный к корпусу комбика ревер гарантированно будет заводиться, не зависимо от цифирок на его корпусе, по тому, как он микрофон по сути, с пружиной вместо мембраны. В головы еще иногда ставят танк на резиновых втулках, но в комбиках всегда в сумке кладут.
« Последнее редактирование: Декабря 22, 2022, 14:20:19 от alkuz »