Автор Тема: Tube Screamer постройка  (Прочитано 225777 раз)

0 Пользователей и 1 Гость просматривают эту тему.

Оффлайн aka_obscure

  • Опытный
  • ****
  • Сообщений: 957
Re: Tube Screamer постройка
« Ответ #1485 : Апреля 25, 2013, 20:29:42 »
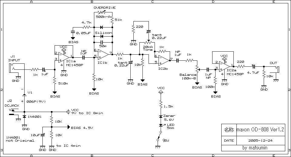
ExtremisT, так жеш максон од808 и есть ибанез тс808... или это относится только к реишью...

Оффлайн ExtremisT

  • Живу на форуме
  • *******
  • Сообщений: 24266
  • See you space cowboy
    • "Povezlo" band tribute page
Re: Tube Screamer постройка
« Ответ #1486 : Апреля 25, 2013, 20:38:40 »
Ты бы схемы сравнил чтоль  :-)

Оффлайн aka_obscure

  • Опытный
  • ****
  • Сообщений: 957
Re: Tube Screamer постройка
« Ответ #1487 : Апреля 26, 2013, 03:59:41 »
ExtremisT, никак не найду именно на мою педальку схему  :pozor:

Оффлайн ExtremisT

  • Живу на форуме
  • *******
  • Сообщений: 24266
  • See you space cowboy
    • "Povezlo" band tribute page
Re: Tube Screamer постройка
« Ответ #1488 : Апреля 26, 2013, 09:43:11 »
aka_obscure, ты серьёзно? :hmmm: https://guitarplayer.ru/index.php?topic=266323.0

Оффлайн ludvigtrasher

  • Эксперт
  • *****
  • Сообщений: 1601
Re: Tube Screamer постройка
« Ответ #1489 : Апреля 26, 2013, 10:20:25 »
 :D

Оффлайн aka_obscure

  • Опытный
  • ****
  • Сообщений: 957
Re: Tube Screamer постройка
« Ответ #1490 : Мая 01, 2013, 07:58:45 »
aka_obscure, ты серьёзно? :hmmm: https://guitarplayer.ru/index.php?topic=266323.0
Разобрался. Благодарствую!

... и добавил:

Вопрос:
Самый первый электролит на входе 1мФд. Если он будет пеночным - как это отразится на звуке?
У меня за место электролита - пленка, а по схеме - электролит  :okay:

« Последнее редактирование: Мая 01, 2013, 08:02:55 от aka_obscure »

Оффлайн ludvigtrasher

  • Эксперт
  • *****
  • Сообщений: 1601
Re: Tube Screamer постройка
« Ответ #1491 : Мая 01, 2013, 08:13:23 »
у тебя нет электролита чтоб сравнить?

Оффлайн aka_obscure

  • Опытный
  • ****
  • Сообщений: 957
Re: Tube Screamer постройка
« Ответ #1492 : Мая 01, 2013, 09:34:49 »
ludvigtrasher, такого именно нет. только неполярный...

Оффлайн Mepk

  • Эксперт
  • *****
  • Сообщений: 1855
  • Еще один соберу - и всё...
    • Мой блог
Re: Tube Screamer постройка
« Ответ #1493 : Мая 01, 2013, 10:11:04 »
aka_obscure, нормально все будет с пленкой - можно не париться.
Ну, если только прозрачность высоких частот изменится, воздушность средних будет не такая, как в оригинале и т.д. ;D

Оффлайн Geezer

  • Живу на форуме
  • *******
  • Сообщений: 12887
  • Atypique
Re: Tube Screamer постройка
« Ответ #1494 : Мая 01, 2013, 19:31:11 »
Подвесь оба кондёра через тумблер, пощёлкай и выясни, какая между ними разница на слух и существует ли она вообще...  ;)

Оффлайн Log_out

  • Эксперт
  • *****
  • Сообщений: 1162
Re: Tube Screamer постройка
« Ответ #1495 : Июля 28, 2013, 19:35:26 »
как правильно называются монтажные печатные платы такого типа? И где их можно купить?

Оффлайн runing

  • Живу на форуме
  • *******
  • Сообщений: 12572
  • Киев
Re: Tube Screamer постройка
« Ответ #1496 : Июля 28, 2013, 19:42:19 »
как правильно называются монтажные печатные платы такого типа?

У нас их называют макетными платами (макетками), за океаном обзывают таким противным словом Veroboard или ещё хуже Perfboard.

Тыц


Оффлайн Log_out

  • Эксперт
  • *****
  • Сообщений: 1162
Re: Tube Screamer постройка
« Ответ #1497 : Июля 28, 2013, 19:52:47 »
runing, понятно, спасибо. Интересуют именно с продольными медными полосами (с квадратиками вокруг каждого отверстия у меня есть). Много проектов именно на таких. Мне кажется, очень удобно. А кто-нибудь знает в россии можно такое купить?

Оффлайн runing

  • Живу на форуме
  • *******
  • Сообщений: 12572
  • Киев
Re: Tube Screamer постройка
« Ответ #1498 : Июля 28, 2013, 21:03:33 »
Интересуют именно с продольными медными полосами

Именно на такие я и дал тебе ссылку, внимательно посмотри картинки.
Я когда то в этой теме выкладывал фотки одного из своих скримеров, собранного на такой плате по лейке, которую ты выложил ;)

https://guitarplayer.ru/index.php?topic=105243.msg5740532#msg5740532

Оффлайн Log_out

  • Эксперт
  • *****
  • Сообщений: 1162
Re: Tube Screamer постройка
« Ответ #1499 : Июля 28, 2013, 21:16:58 »
ну в ссылке не только такие, я просто уточнил :) Значит, леечка то правильная.