Если кому-то вдруг понадобится сделать входной каскад на LND, или поддать жару (сделать грелку) уже готовому усилку
Сначала немного теории:
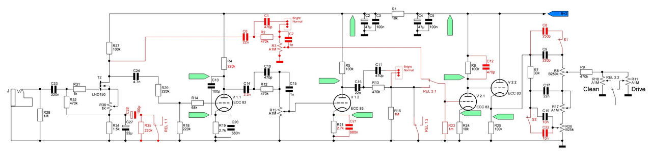
ЛНД - латеральный высоковольтный мосфет, с крутизной, близкой к лампе. ВАХи довольно близки, но есть и отличия.
Основная проблема - выставить рабочую точку. Ставим "катодный" резистор, как в лампе (например 1к5) - получается усиление больше, чем у лампы, плюс довольно холодный режим, т.е. низкий ток, и низкий Хэдрум, 0.5В на входе уже каскад перегружают. А звучит перегруженный голый ЛНД скажем так не совсем, как лампа.
Можно конечно и там получить сносный результат, нужно пару тройку диодов, сопротивлений и отрицательное напряжение (см. сами знаете куда).
Если еще увеличить сопротивление, чтоб подогнать усиление под ламповое, станет еще "холоднее" - и перегруз прийдет еще раньше.
Можно поставить сопротивление поменьше (что чаще всего делают) - чтоб ток был как у лампы. Но тогда усиление каскада будет оч большим и перегруз прийдет другой полувольне.

, раньше, чем хотелось бы.
Но,... если добавить кондер на вход, то можно использовать ЛНД почти в том же режиме, как и лампу, с похожим усилением и режимами по току.
R4 валит крутизну каскада до лампового, и уже выбором R8/C3 мы ставим нужный звук. т.е. 1к5/22u, 2k7/680nF, 1к5/1U - это все работает как и с лампой.
Перегрузочная способность такого каскада - выше 2Вольт. (Можно сделать даже выше, чем с 12ах7, ставим R4 поменьше ) Даже с жаркими звучками он будет чистый.
Если у нас цель - сделать максимально чистый входной каскад, то так работает вполне нормально. Главное не дать мосфету войти в перегруз - фуззит он не очень, если голый.
ПЫ.СЫ.
Решение простенькое, чтоб не городить отриц. напряжение, диоды итд, как по KMG. Для первого каскада это работает.

ПЫ ПЫ СЫ:
Чтоб получить грелку - Cin, C2 поменьше, + Кондер 0.5-1 наноФарад ||R3, и делитель на выходе посильнее, так 10:1
Получим обрезатель верха/низа и задиратель середины, без собственного перегруза!