Автор Тема: Washburn BD75 Bad dog  (Прочитано 2793 раз)

0 Пользователей и 1 Гость просматривают эту тему.

Оффлайн sxekky Автор темы

  • Новичок
  • *
  • Сообщений: 12
  • GuitarPlayer.Ru fan!
Washburn BD75 Bad dog
« : Января 05, 2022, 17:44:39 »
Всем привет,прошу помощи у тех людей,которые разбираются.
Не могу нигде найти схему по данному усилителю. Выгорело несколько элементов,заменить мастер не может,т.к. не видно номинала. Прикладываю фото элементов которые выгорели. Может быть кто-нибудь сможет скинуть фото платы усилителя или подскажет где можно найти схему по данному аппарату. Заранее спасибо за помощь.




Оффлайн deLuther

  • Живу на форуме
  • *******
  • Сообщений: 33530
  • alderman of morning star
    • Malefice
Re: Washburn BD75 Bad dog
« Ответ #1 : Января 05, 2022, 17:46:22 »
sxekky,
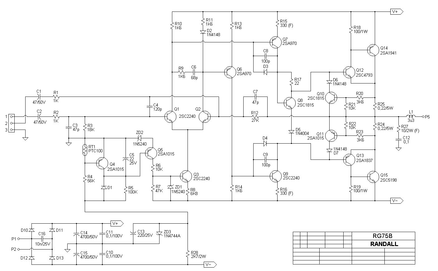
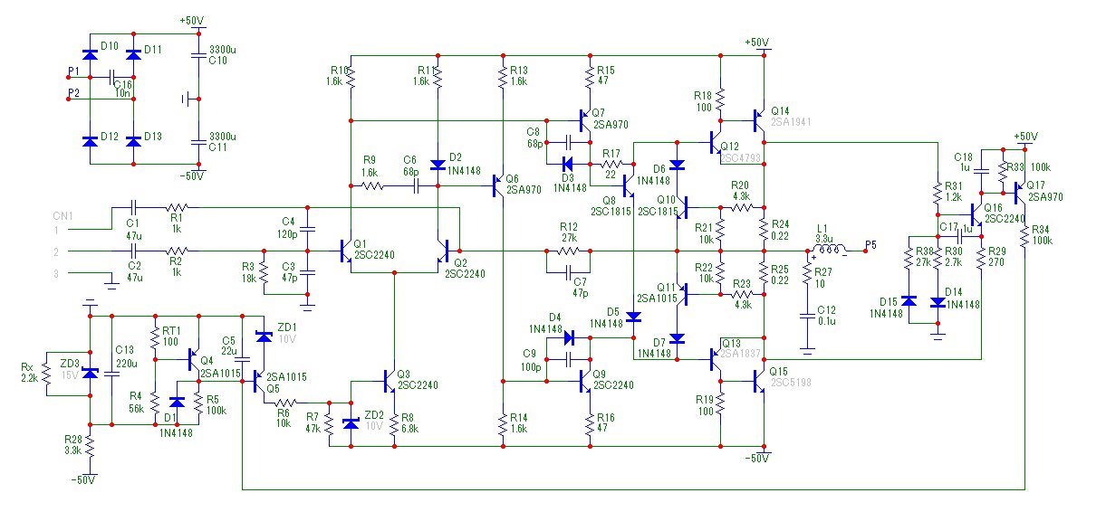
Надо искать схему мощника Randall RG75, они есть в паре вариантов.

Оффлайн sxekky Автор темы

  • Новичок
  • *
  • Сообщений: 12
  • GuitarPlayer.Ru fan!
Re: Washburn BD75 Bad dog
« Ответ #2 : Января 05, 2022, 17:50:53 »
спасибо за ответ.я сам по схемам вообще не соображаю,кидали вот такие схемы. мастер сказал что не те схемы



Оффлайн deLuther

  • Живу на форуме
  • *******
  • Сообщений: 33530
  • alderman of morning star
    • Malefice
Re: Washburn BD75 Bad dog
« Ответ #3 : Января 05, 2022, 18:44:17 »
RG50TC вообще ламповый, вот пара вариантов схем мощника 75го.
Получается оба выгоревших резистора по 100 Ом 1 Вт. Но, возможно, после замены они снова могут сгореть, если проблема в тех же выходных транзисторах итп.
« Последнее редактирование: Января 05, 2022, 18:48:48 от deLuther »

Оффлайн sxekky Автор темы

  • Новичок
  • *
  • Сообщений: 12
  • GuitarPlayer.Ru fan!
Re: Washburn BD75 Bad dog
« Ответ #4 : Января 05, 2022, 18:50:30 »
кину схемы ,человеку который занимается ремонтом.спасибо за Ваш отклик ,по результатам обязательно отпишусь

Оффлайн Geezer

  • Живу на форуме
  • *******
  • Сообщений: 12749
  • Atypique
Re: Washburn BD75 Bad dog
« Ответ #5 : Января 05, 2022, 19:11:40 »
Ориентируясь на наименования силовых компонентов, надо найти на них даташит и типовую схему включения, где будут указаны рекомендуемые номиналы компонентов.
Возможно, задача окажется вполне разрешимой, если немножко поднапрячь свои когнитивные способности ;)

Оффлайн sxekky Автор темы

  • Новичок
  • *
  • Сообщений: 12
  • GuitarPlayer.Ru fan!
Re: Washburn BD75 Bad dog
« Ответ #6 : Января 05, 2022, 19:21:23 »
Дело в том,что я специалист абсолютно в другом,ремонтом занимается человек,далекий от форумов гитаристов. Поэтому сломанный телефон.я ищу информацию по схемам,отправляю ему,он уже говорит - подходят они или нет.

Оффлайн Geezer

  • Живу на форуме
  • *******
  • Сообщений: 12749
  • Atypique
Re: Washburn BD75 Bad dog
« Ответ #7 : Января 05, 2022, 20:13:04 »
Цитировать
я ищу информацию по схемам,отправляю ему,он уже говорит - подходят они или нет

Квалификация того специалиста не позволяет ему самостоятельно воспользоваться информационными массивами Интернета? :)

Оффлайн sxekky Автор темы

  • Новичок
  • *
  • Сообщений: 12
  • GuitarPlayer.Ru fan!
Re: Washburn BD75 Bad dog
« Ответ #8 : Января 05, 2022, 20:19:07 »
Видимо я заинтересован в этом больше чем он)  поэтому стараюсь сделать все возможное от себя, возможно придётся брать паяльник в руки и азы радио электроники познавать)

Оффлайн Geezer

  • Живу на форуме
  • *******
  • Сообщений: 12749
  • Atypique
Re: Washburn BD75 Bad dog
« Ответ #9 : Января 05, 2022, 20:31:07 »
Цитировать
возможно придётся брать паяльник в руки и азы радио электроники познавать

Это так, но надо трезво оценивать свои силы. "Вы умеете играть на скрипке? Не знаю, не пробовал".
Может, имеет смысл пойти и сдаться профессионалам? Пока к одним дефектам не прибавились другие... :)

Оффлайн sxekky Автор темы

  • Новичок
  • *
  • Сообщений: 12
  • GuitarPlayer.Ru fan!
Re: Washburn BD75 Bad dog
« Ответ #10 : Января 05, 2022, 20:40:22 »
Город небольшой и мастеров своего дела очень мало, а если и есть - то возьмутся за работу не скоро. Аппарат вышел из строя на моей точке, комбик товарища - поэтому нужно привести в рабочее состояние как можно скорее.

Оффлайн Geezer

  • Живу на форуме
  • *******
  • Сообщений: 12749
  • Atypique
Re: Washburn BD75 Bad dog
« Ответ #11 : Января 05, 2022, 20:42:09 »
Цитировать
нужно привести в рабочее состояние как можно скорее

Желаю успеха! Дорогу осилит идущий ;)

Оффлайн High Hopes

  • Опытный
  • ****
  • Сообщений: 931
  • Воля и Разум
Re: Washburn BD75 Bad dog
« Ответ #12 : Января 05, 2022, 22:11:34 »
Мое мнение такое. То что на фото это оконечный транзисторный усилитель ( усилитель мощности УНЧ) . Наверное сгорели  резисторы в цепях обвязки выходных или предвыходных  транзисторов. Эмиттерные резисторы ( большие белые кирпичики на 0.22 Ом целые . Надо найти схему УНЧ в интернете на этот комбик и посмотреть какие там номиналы этих резисторов. И найти причину почему они сгорели , так просто эти детали не сгорают. Надо проверить все транзисторы и диоды на наличие пробоя и выхода из строя
« Последнее редактирование: Января 05, 2022, 22:13:16 от High Hopes »

Оффлайн sxekky Автор темы

  • Новичок
  • *
  • Сообщений: 12
  • GuitarPlayer.Ru fan!
Re: Washburn BD75 Bad dog
« Ответ #13 : Января 05, 2022, 22:28:27 »
Причина известна - на розетке вместо 220 было 400 вольт. Главная задача найти схему данного усилителя.

Оффлайн High Hopes

  • Опытный
  • ****
  • Сообщений: 931
  • Воля и Разум
Re: Washburn BD75 Bad dog
« Ответ #14 : Января 05, 2022, 22:37:31 »
В Гугле схемы не могу найти. Из предположений по ремонту подобных оконечников , номиналы выгоревших резисторов около 200-300 Ом