Спасибо за замечания.
для ЖЦМа одной лампы не хватает 
плюс получаем невнятный линейный вход прямо в фазик... 
и ручечку гейна в это дело уже надо
Лампу можно, но это оконечник с кабом, сложность переделки существенно увеличится.
Линейный вход уже был такой, есть какие-то более удачные варианты у вас или Ерасова?
Гейн регулируется громкостью с преампа.
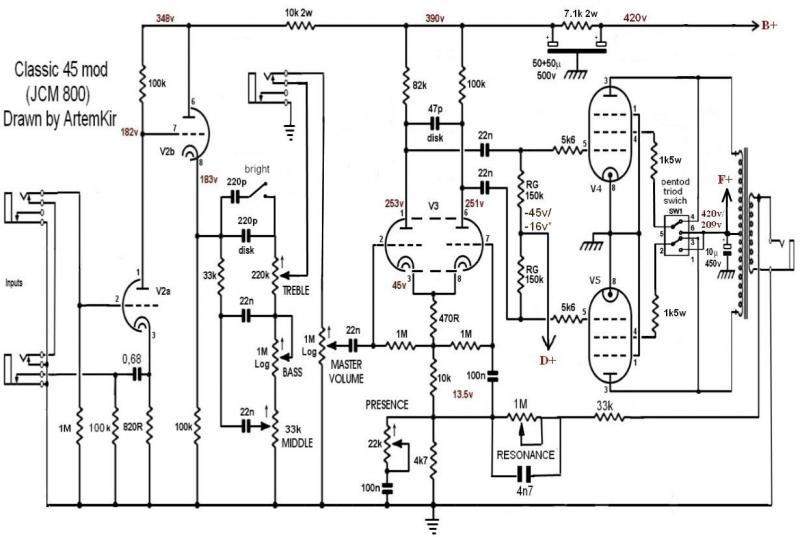
А чем смещение-то не угодило? При -53В лампы выходного усилителя будут заперты наглухо. Звука не будет. Нельзя же так слепо, не разобравшись, брать чужие картинки и примерять на себя. Анодное напряжение в классике никогда не будет 420В без смены сетевого трансформатора, а только 405 под нагрузкой и все. И то, если в розетке 220В в этот момент. Чувствительность с линейного входа будет вольта 1,5 примерно, а то и хуже.
Со смешением, спасибо, лучше действительно оставить на регуляторе и подобрать на слух,

поторопился. Сопротивления на смещении перед сеткой больше чем на оригинале, реальное напряжение на сетке будет не -53v, а ближе к оригиналу.
По поводу линии, у меня на стоковой аде мп1 при прямом подключении к кабу с Greenback G12M громкость выше телевизионной, так что людям приходиться повышать голос при разговоре. В схеме вообще-то, есть регулятор мастер volume, в выкрученом положении входное сопротивление не будет душить сигнал, а лампы в фазнике вполне разгонят сигнал до нужной амплитуды.