Автор Тема: Фан-клуб Mesa Boogie  (Прочитано 648391 раз)

0 Пользователей и 1 Гость просматривают эту тему.

Оффлайн DDDen

  • Опытный
  • ****
  • Сообщений: 870
  • ГИТАРАНИСТ
Re: Фан-клуб Mesa Boogie
« Ответ #4215 : Июня 19, 2019, 13:07:59 »
Народ! На марке4 добавляя ревер звук становится тоньше и добавляется зуд это норма? В частности на перегрузе.

Оффлайн AZG

  • Живу на форуме
  • *******
  • Сообщений: 95515
  • Санкт-Петербург
    • AZG CUSTOM
Re: Фан-клуб Mesa Boogie
« Ответ #4216 : Июня 19, 2019, 13:15:35 »
DDDen, не замечал такого

Оффлайн DDDen

  • Опытный
  • ****
  • Сообщений: 870
  • ГИТАРАНИСТ
Re: Фан-клуб Mesa Boogie
« Ответ #4217 : Июня 19, 2019, 13:24:58 »
Может лампа какая подыхает

Оффлайн surfin bird

  • Эксперт
  • *****
  • Сообщений: 2963
  • Поциент-заМКАДыш
    • Surfin Bird
Re: Фан-клуб Mesa Boogie
« Ответ #4218 : Июня 20, 2019, 07:55:06 »
не замечал такого

Все когда то случается в первый раз  ;)

https://forum.grailtone.com/viewtopic.php?f=3&t=30334

https://forum.grailtone.com/viewtopic.php?f=3&t=968#p6199

... и добавил:

Может лампа какая подыхает

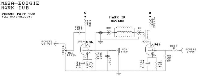
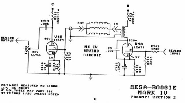
Какая  маркировка ( название ) лампы  V4 у данного марка?
Сохраняется ли "эффект" при выдернутых "тюльпанах" (разьемах ) ревертанка ?
« Последнее редактирование: Июня 20, 2019, 08:43:55 от surfin bird »

Оффлайн AZG

  • Живу на форуме
  • *******
  • Сообщений: 95515
  • Санкт-Петербург
    • AZG CUSTOM
Re: Фан-клуб Mesa Boogie
« Ответ #4219 : Июня 20, 2019, 08:41:59 »
surfin bird, гы, через руки пара десятков точно прошло - не было такого.

Оффлайн surfin bird

  • Эксперт
  • *****
  • Сообщений: 2963
  • Поциент-заМКАДыш
    • Surfin Bird
Re: Фан-клуб Mesa Boogie
« Ответ #4220 : Июня 20, 2019, 08:53:36 »
surfin bird, гы, через руки пара десятков точно прошло - не было такого.
Это все моджо!  8) Кому то по жизни сильно фортит с "десятками"  ( https://forum.npocto.net/index.php/topic/413-novaia-shkala-otcenki-devushek )  а кому то не особо....  упс и трипак с герпесом на первом же свидании   ???

PS https://guitarplayer.ru/index.php?topic=201718.0&theme=1
« Последнее редактирование: Июня 20, 2019, 11:24:31 от surfin bird »

Оффлайн DDDen

  • Опытный
  • ****
  • Сообщений: 870
  • ГИТАРАНИСТ
Re: Фан-клуб Mesa Boogie
« Ответ #4221 : Июня 20, 2019, 09:57:11 »
V4 стоит GT-12AX7-R ... при отключенных тюльпанах сильно поднимается громкость и появляется перегруз... и это на клине. Запарился и включил без лампы V4 звук норм, обычный клин но без ревера соответственно.

... и добавил:

перекинул лампы в круг, те же яйца... чё ревер танк свагинился что ли?((
« Последнее редактирование: Июня 20, 2019, 10:08:36 от DDDen »

Оффлайн surfin bird

  • Эксперт
  • *****
  • Сообщений: 2963
  • Поциент-заМКАДыш
    • Surfin Bird
Re: Фан-клуб Mesa Boogie
« Ответ #4222 : Июня 20, 2019, 11:33:13 »
Работает ли лид канал при извлеченной лампе v4 ?

( В секции лид версии В, задействованы половинки сдвоенных триодов ( V3a и V4a ), а в секции реверб -  V4b и V3b соответственно ( в версии В данные лампы 12AX7 или ECC83 ). Отсутствие лампыV4 в версии А (в версии А данная лампа 12AT7 ), приведет лишь к отключению секции ревера., В версии же B, отсутствие любой из ламп: V4 или V3 вырубит и секцию ревера и секцию лид.)




« Последнее редактирование: Июня 20, 2019, 12:00:27 от surfin bird »

Оффлайн DDDen

  • Опытный
  • ****
  • Сообщений: 870
  • ГИТАРАНИСТ
Re: Фан-клуб Mesa Boogie
« Ответ #4223 : Июня 20, 2019, 12:04:48 »
AGZ мне уже говорил что у меня рев. "А" , ща проверил, все каналы пашут при извлечённой V4

Оффлайн trengtor

  • Ветеран форума
  • ******
  • Сообщений: 4841
  • Диванный блюз-блендер
    • Ремонт [комбо]усилителей и педалей эффектов, в т.ч. бутиковых
Re: Фан-клуб Mesa Boogie
« Ответ #4224 : Июня 20, 2019, 12:05:46 »
DDDen, в такой ситуации надо не койки двигать, а девочек менять ;D
Попробуй в V4 любую НОВУЮ 12AX7 поставить.

Оффлайн DDDen

  • Опытный
  • ****
  • Сообщений: 870
  • ГИТАРАНИСТ
Re: Фан-клуб Mesa Boogie
« Ответ #4225 : Июня 20, 2019, 12:11:19 »
DDDen, в такой ситуации надо не койки двигать, а девочек менять ;D
Попробуй в V4 любую НОВУЮ 12AX7 поставить.
Погодь так мне вообще получается 12AT нужна там а не 12AX, если там есть разница существенная... я так... больше по балету.

Оффлайн trengtor

  • Ветеран форума
  • ******
  • Сообщений: 4841
  • Диванный блюз-блендер
    • Ремонт [комбо]усилителей и педалей эффектов, в т.ч. бутиковых
Re: Фан-клуб Mesa Boogie
« Ответ #4226 : Июня 20, 2019, 12:18:43 »
DDDen, чтобы понять, лампа или нет – можно и 12AX

Оффлайн surfin bird

  • Эксперт
  • *****
  • Сообщений: 2963
  • Поциент-заМКАДыш
    • Surfin Bird
Re: Фан-клуб Mesa Boogie
« Ответ #4227 : Июня 20, 2019, 12:29:02 »
при отключенных тюльпанах сильно поднимается громкость и появляется перегруз... и это на клине.
Любопытный симптом :o А уровень этого перегруза изменяется гейном лид/кранч канала, лид драйвом, мастером лид/кранч канала?
« Последнее редактирование: Июня 20, 2019, 12:37:31 от surfin bird »

Оффлайн DDDen

  • Опытный
  • ****
  • Сообщений: 870
  • ГИТАРАНИСТ
Re: Фан-клуб Mesa Boogie
« Ответ #4228 : Июня 20, 2019, 12:33:06 »
Любопытный симптом :o
Ну как ... не мясо плотное, рассыпаный фуз что ли ... Через V4 прогнал все лампы стоящие на борту результат тот же... новых ламп пока нет.

... и добавил:

DDDen, чтобы понять, лампа или нет – можно и 12AX
Местный мастер говорит 12ax и 12at достаточно разные и по токам и по сопротивлению , может поэтому прогон всех АХ через V4 ничего не дал ? на днях возьму ECC81 проверю в V4
« Последнее редактирование: Июня 20, 2019, 12:47:19 от DDDen »

Оффлайн surfin bird

  • Эксперт
  • *****
  • Сообщений: 2963
  • Поциент-заМКАДыш
    • Surfin Bird
Re: Фан-клуб Mesa Boogie
« Ответ #4229 : Июня 20, 2019, 12:57:24 »
Кста, на схемке указаны напряжения на аноде и катоде, можно сверить, если есть такая  возможность.





Да простят знатоки мрачный кризис фантазии тяжело больного, но, это лампа начинает тупо фузить вследствии опускания ( гусары молчать )  рабочей точки? :pozor:
« Последнее редактирование: Июня 20, 2019, 15:28:58 от surfin bird »