Автор Тема: OneTriode - Преамп с одним ламповым каскадом (NaLex)  (Прочитано 15043 раз)

0 Пользователей и 1 Гость просматривают эту тему.

Оффлайн Marcus7386

  • Эксперт
  • *****
  • Сообщений: 1170
Re: OneTriode - Преамп с одним ламповым каскадом (NaLex)
« Ответ #60 : Декабря 27, 2018, 00:34:10 »
Сделал пример хай гейна, ориентируясь на картинку, приложенную к плагину, на соло так же использован этот плагин
А что, вполне себе  усил получается  :rolleyes:
« Последнее редактирование: Декабря 27, 2018, 06:55:50 от Marcus7386 »

Оффлайн fewa-watraco

  • Ветеран форума
  • ******
  • Сообщений: 3882
  • fewtubefx
Re: OneTriode - Преамп с одним ламповым каскадом (NaLex)
« Ответ #61 : Декабря 27, 2018, 03:11:52 »
]
Тест оверсэмплинга. Картинка для сравнения. На входе синусоида 500 Гц, 40 ДБ. Вынужден признать недостаток используемого мною оверсэмплинга - подрезает верх после 12 КГц. Думаю попробовать другой.

А гитары выше 12 Кгц звучат? Я в этом вопросе не разбирался.

Оффлайн Jhav

  • Ветеран форума
  • ******
  • Сообщений: 3517
  • I'm not Able, I'm just Cain
Re: OneTriode - Преамп с одним ламповым каскадом (NaLex)
« Ответ #62 : Декабря 27, 2018, 05:04:32 »
Звучат

Оффлайн fewa-watraco

  • Ветеран форума
  • ******
  • Сообщений: 3882
  • fewtubefx
Re: OneTriode - Преамп с одним ламповым каскадом (NaLex)
« Ответ #63 : Декабря 27, 2018, 05:15:05 »
Интересно по какой схеме сделан jcm800 caliburn.
Нашел какую-то jcm800 2204 схему с напряжениями, но звук не понравился.

Оффлайн Alexey N Автор темы

  • Эксперт
  • *****
  • Сообщений: 1312
Re: OneTriode - Преамп с одним ламповым каскадом (NaLex)
« Ответ #64 : Декабря 27, 2018, 08:15:05 »
Эта программа позволяет выбрать другую лампу? В начале темы был график на 6v6 вроде.
Нужно переделать программу расчёта. Зачем нужна другая лампа?

Оффлайн fewa-watraco

  • Ветеран форума
  • ******
  • Сообщений: 3882
  • fewtubefx
Re: OneTriode - Преамп с одним ламповым каскадом (NaLex)
« Ответ #65 : Декабря 27, 2018, 11:39:19 »
да не я просто спросил про 6v6

Оффлайн Alexey N Автор темы

  • Эксперт
  • *****
  • Сообщений: 1312
Re: OneTriode - Преамп с одним ламповым каскадом (NaLex)
« Ответ #66 : Декабря 27, 2018, 12:03:09 »
Сделал пример хай гейна...
Это реампинг или сыграно в живую через OneTriode?

Оффлайн Marcus7386

  • Эксперт
  • *****
  • Сообщений: 1170
Re: OneTriode - Преамп с одним ламповым каскадом (NaLex)
« Ответ #67 : Декабря 27, 2018, 13:12:30 »
Alexey N, Играл не я, взял мультитрек в сети, диайники довольно хорошие надо заметить. Небольшая предэквализация до грелки была и шумодав от Вадима Таранова.  Импульс 1on-pres8 из пака Catharsis  и эквализация с сатурацией в конце цепи, плюс компрессия.  В общем, как по мне,  так довольно бодро прозвучало на этом проекте, совершенно не уступая ампсимам другим. Отличная работа  :good:
« Последнее редактирование: Декабря 27, 2018, 13:31:03 от Marcus7386 »

Оффлайн Alexey N Автор темы

  • Эксперт
  • *****
  • Сообщений: 1312
Re: OneTriode - Преамп с одним ламповым каскадом (NaLex)
« Ответ #68 : Декабря 27, 2018, 16:45:41 »
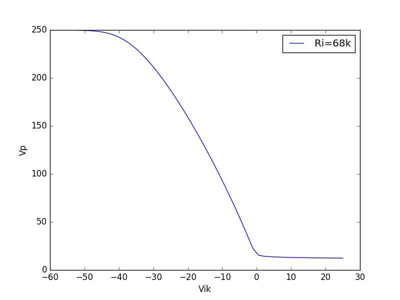
Приспособил для своих нужд ещё одну версию tube_transfer, в которой можно менять тип ламп. Протестил по быстрому. На 12AX7 результат как и в 12AX7_transfer. Только здесь нужно выбирать ещё и тип - триод или пентод. Обратите внимание, что перед созданием таблицы можно построить график - режим plot_Ftube. Сделал таблицу EL34 для пробы.

2305629-0

Оффлайн fewa-watraco

  • Ветеран форума
  • ******
  • Сообщений: 3882
  • fewtubefx
Re: OneTriode - Преамп с одним ламповым каскадом (NaLex)
« Ответ #69 : Декабря 27, 2018, 17:23:05 »
значит теперь можно смоделировать мощник?

Оффлайн Alexey N Автор темы

  • Эксперт
  • *****
  • Сообщений: 1312
Re: OneTriode - Преамп с одним ламповым каскадом (NaLex)
« Ответ #70 : Декабря 27, 2018, 17:28:19 »
значит теперь можно смоделировать мощник?

Не знаю. В мощнике обычно два пентода в паре, параллельно. Другой плагин надо делать. Но послушать можно, что получится.
« Последнее редактирование: Декабря 27, 2018, 23:04:14 от Alexey N »

Оффлайн fewa-watraco

  • Ветеран форума
  • ******
  • Сообщений: 3882
  • fewtubefx
Re: OneTriode - Преамп с одним ламповым каскадом (NaLex)
« Ответ #71 : Декабря 27, 2018, 17:33:02 »

ваш фаил el34 неплохо работает как мощник, но больше одного не ставлю
у меня в цепочке уже 7 onetriode плагинов,

classic drive - по схеме из моего сообщения про первый усилитель (4 one triode)
classic drive + megatone +el34 - добавил одну лампу перед тонстэком,  тонстэк и еще  одну после, и одну как оконечник вашу el34 (7 onetriode)
по звуку стало больше похоже правду, вроде, но играть приятнее на 4 лампах
как же получить ламповый перегруз? не получается пока что
« Последнее редактирование: Декабря 27, 2018, 22:26:53 от fewa-watraco »

Оффлайн Alexey N Автор темы

  • Эксперт
  • *****
  • Сообщений: 1312
Re: OneTriode - Преамп с одним ламповым каскадом (NaLex)
« Ответ #72 : Декабря 27, 2018, 23:15:09 »
el34 неплохо работает как мощник, но больше одного не ставлю
...
как же получить ламповый перегруз? не получается пока что

Больше одного и не нужно. Пентоды в мощнике работают параллельно, а не последовательно. Данный эффект не совсем подходит. Но есть усилители всего с одним пентодом.

2305701-0

Включайте Х10 и должен быть перегруз. Но допускаю, что данный эффект не дотягивает до очень реалистичной эмуляции. Из-за этого и недовольство звуком.

... и добавил:

Ещё одна таблица EL34 с повышенным напряжением.
« Последнее редактирование: Декабря 28, 2018, 01:23:40 от Alexey N »

Оффлайн fewa-watraco

  • Ветеран форума
  • ******
  • Сообщений: 3882
  • fewtubefx
Re: OneTriode - Преамп с одним ламповым каскадом (NaLex)
« Ответ #73 : Декабря 28, 2018, 00:02:52 »
Когда я включаю х10, с моими файлами ftube появляется цифровой хрип какой-то, с вашим меньше почему-то, но тоже появляется. Наверное, потому что не меняю напряжения -10 +25.

Оффлайн Alexey N Автор темы

  • Эксперт
  • *****
  • Сообщений: 1312
Re: OneTriode - Преамп с одним ламповым каскадом (NaLex)
« Ответ #74 : Декабря 28, 2018, 00:13:09 »
А в РеВальвере, который вы юзаете, всё в порядке?