Автор Тема: Bogner Sharp  (Прочитано 101799 раз)

0 Пользователей и 1 Гость просматривают эту тему.

Оффлайн Максим Смелый

  • Опытный
  • ****
  • Сообщений: 562
  • Inmalum
Re: Bogner Sharp
« Ответ #750 : Июня 06, 2021, 12:59:41 »
У мну кризис жанра + не получается сделать адекватную запись, в реальности пред звучит поинтереснее  :D
Чаво надоть перед микрофоном фтыкать, чтобы облагородить, какие эффекты, компрессор ?
ничего не надо

Оффлайн surfin bird

  • Эксперт
  • *****
  • Сообщений: 2963
  • Поциент-заМКАДыш
    • Surfin Bird
Re: Bogner Sharp
« Ответ #751 : Июня 09, 2021, 18:00:01 »
Пробовал  менять 150n (тонстек, бас ) на 47n, 100n. Между 150n и 100n какую либо разницу в звуке не почуйствовал, оставил 100n, может будет заметно на большой громкости хз  ???

Еще вопрос: зачем 22к перед мастером?

ps уменьшал анодные резики  330к примерно до 100к, интересно было бы ознакомиться с ощущением/мнением тех, кто тоже такое пробовал  :o
« Последнее редактирование: Июня 10, 2021, 13:59:09 от surfin bird »

Оффлайн surfin bird

  • Эксперт
  • *****
  • Сообщений: 2963
  • Поциент-заМКАДыш
    • Surfin Bird
Re: Bogner Sharp
« Ответ #752 : Июня 15, 2021, 20:02:45 »
Сымитировал реакцию хайгейн-гитараста на контрафактный галоперидол,  :D  Пред (6н2п) играет через импульс кабинета  ???
« Последнее редактирование: Июня 16, 2021, 08:31:48 от surfin bird »

Оффлайн FINikk

  • Ветеран форума
  • ******
  • Сообщений: 4561
  • Санкт-Петербург
Re: Bogner Sharp
« Ответ #753 : Июня 15, 2021, 20:08:56 »
« Последнее редактирование: Июня 15, 2021, 21:04:11 от FINikk »

Оффлайн tom cat

  • Эксперт
  • *****
  • Сообщений: 1846
  • На мой век металлолома хватит...
Re: Bogner Sharp
« Ответ #754 : Июня 15, 2021, 21:32:45 »
Чо происходит? :pozor:
Вы чо? ???

Оффлайн FINikk

  • Ветеран форума
  • ******
  • Сообщений: 4561
  • Санкт-Петербург
Re: Bogner Sharp
« Ответ #755 : Июня 15, 2021, 22:29:36 »
Чо происходит? :pozor:
Вы чо? ???
* Какие вы все старички... неугомонные! Натерпелся я от вашего брата! :D

Оффлайн tom cat

  • Эксперт
  • *****
  • Сообщений: 1846
  • На мой век металлолома хватит...
Re: Bogner Sharp
« Ответ #756 : Июня 16, 2021, 07:03:26 »
FINikk- то ли еще будет, когда мне галочку давать начнут... :D
Терпи брат!

Оффлайн FINikk

  • Ветеран форума
  • ******
  • Сообщений: 4561
  • Санкт-Петербург
Re: Bogner Sharp
« Ответ #757 : Июня 16, 2021, 07:07:02 »
tom cat ;)
surfin bird ;)

Оффлайн vorlicheck

  • Новичок
  • *
  • Сообщений: 41
  • GuitarPlayer.Ru fan!
Re: Bogner Sharp
« Ответ #758 : Марта 12, 2022, 07:22:32 »
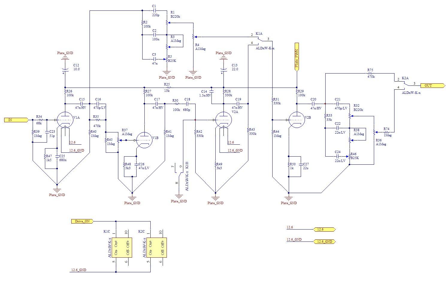
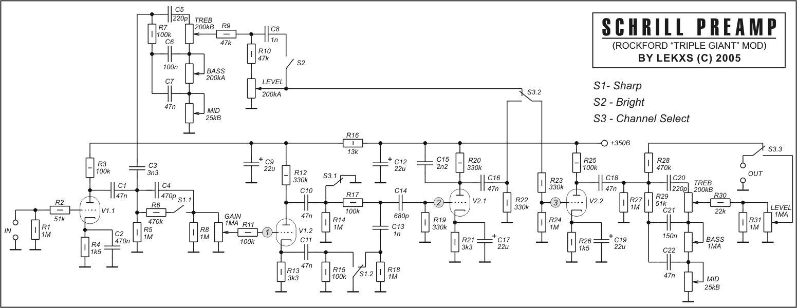
Здравствуйте уважаемые форумчане, решил собрать мод шарпа Schrill по схеме с сайта Игоря Шаева. К схеме решил добавить ручку presence. В оригинальной схеме данная ручка отсутствует. Подскажите пожалуйста, после установки ручки presence следует ли оставить R30 22k и R31 1M. Также на плату хочу установить спикерсим бульдог. Какой выхлоп у данной схемы? нужен ли И.П. для спикерсима и для подключения к педалям эффекта? Если да- то можете порекомендовать схему на LND 150, которая бы подошла для данной схемы. Заранее благодарен. Проект планирую под G0477 с питанием перевертыш. Прилагаю оригинальную схему Schrill и с ручкой пресенс.

« Последнее редактирование: Марта 13, 2022, 09:26:12 от vorlicheck »

Онлайн Geezer

  • Живу на форуме
  • *******
  • Сообщений: 12732
  • Atypique
Re: Bogner Sharp
« Ответ #759 : Марта 12, 2022, 10:31:49 »
Было ли это нововведение отслушано живьём?
Номинал регулятора 1 кОм выглядит весьма сомнительным.

Для ощутимой регулировки он должен быть многократно больше и вот почему:
Хс 1 нФ на частоте 100 Гц составляет 1,59 МОм,
Хс 1 нФ на частоте 1000 Гц составляет 159 кОм,
Хс 1 нФ на частоте 10000 Гц составляет 15,9 кОм.

Оффлайн vorlicheck

  • Новичок
  • *
  • Сообщений: 41
  • GuitarPlayer.Ru fan!
Re: Bogner Sharp
« Ответ #760 : Марта 12, 2022, 10:39:38 »
Прошу прощения. пресенс 1 Мом. Сутра пораньше что-то затупил. :pozor:
Schrill не собирал, собирал шарпея очень давно по схеме бункера.
« Последнее редактирование: Марта 12, 2022, 10:46:46 от vorlicheck »

Онлайн Geezer

  • Живу на форуме
  • *******
  • Сообщений: 12732
  • Atypique
Re: Bogner Sharp
« Ответ #761 : Марта 12, 2022, 10:42:31 »
Цитировать
на плату хочу установить спикерсим бульдог

Надо схему посмотреть.

Оффлайн vorlicheck

  • Новичок
  • *
  • Сообщений: 41
  • GuitarPlayer.Ru fan!
Re: Bogner Sharp
« Ответ #762 : Марта 13, 2022, 09:29:50 »
Перезалил схему с исправленным пресенс на 1М с характеристикой В. Что скажете по предположительному уровню выхлопа данного преда? нужен ли ему И.П.? Нужны ли в схеме R30 22k и R31 1M после ручки пресенс. Если нужен И.П. не могли бы предложить схему для данного преда?

Онлайн Geezer

  • Живу на форуме
  • *******
  • Сообщений: 12732
  • Atypique
Re: Bogner Sharp
« Ответ #763 : Марта 13, 2022, 13:13:52 »
Цитировать
Что скажете по предположительному уровню выхлопа данного преда?
У ламповых перегрузов колоссальный выхлоп - десятки и сотни Вольт.
Вот для примера анодный сигнал перегруженной 6Н2П при питании +250 Вольт: размах достигает 183 Вольта
https://disk.yandex.ru/i/cXSne0MiDZT6lA
Темброблок ослабляет сигнал, но всё равно он остаётся катастрофически большим для последующих входов 9-вольтовых примочек.

Цитировать
нужен ли ему И.П.?
Без низкоимпедансного буфера на выходе ёмкость подключаемого к нему кабеля будет в некоторой степени заваливать верха (как регулятор presense).
Высоковольтный полевик на выходе схемы избавит от необходимости применения ещё одного баллона.

Цитировать
Нужны ли в схеме R30 22k и R31 1M после ручки пресенс
Они призваны комфортно сбалансировать громкость выхода при переключении тумблера и не являются жизненно необходимыми.


Оффлайн vorlicheck

  • Новичок
  • *
  • Сообщений: 41
  • GuitarPlayer.Ru fan!
Re: Bogner Sharp
« Ответ #764 : Мая 09, 2022, 11:50:15 »
Всех с праздником Великой победы.
Выкладываю схему преда Schrill с истоковыми повторителями на базе LND 150 и IRF 820.
Прошу проверить номиналы и по возможности внести коррекцию. Help, как говориццо. На базе какого транзистора рекомендуете выполнить повторитель и почему? Заранее благодарен. В настоящее время работаю над п/п.