Если у тебя просто 800-ка и во вход транзисторника. то даже не знаю как ЭТО комментировать. ЗАЧЕМ?

Ну спортивный интерес (а ради чего все это еще) - ведь в теории катодный повторитель нам только для согласования и нужен.
А на счет громкости - кривая АЧХ меняется.
Понимаю, но не должен комб такого типа еще до половины громкости в треск уходить ) не логично.
Сейчас и в линию и в инпуты все проверил, получается что брайт спасает в классе А, а вот в АВ ничего не меняется, уже с 11 часов жуть какая то, если в линию то не так резко но один черт не играбельно, а в гитарный вход еще сильнее, как же его тогда "погромче" использовать ? Все это при условии что приделанная мастер громкость полностью открыта, если чуть убавлять то пердеж просто усиливается.
Еще заметил - если через гитарный вход, при уменьшении высоких частот в минимум эффект почти пропадает, а если включить брайт то исчезает совсем и тогда хоть до максимальной громкости. Но если высокие выше 9-ти часов, сразу треск и пердеж.
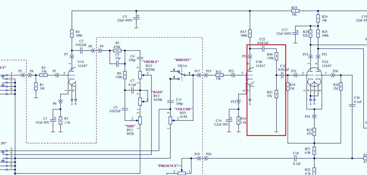
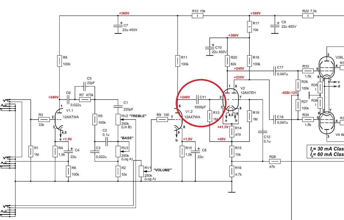
И на схеме меня немного смущает кондер на 1000пик, не мало ли ? может хоть 10 нф поставить ? хотя в звуке басов до ж...