Автор Тема: Делаю Fender Champ 5F1 на 6П6С , 6Н2П, 6Ц5с  (Прочитано 89917 раз)

0 Пользователей и 1 Гость просматривают эту тему.

Оффлайн banzai-che

  • Эксперт
  • *****
  • Сообщений: 1071
Re: Делаю Fender Champ 5F1 на 6П6С , 6Н2П, 6Ц5с
« Ответ #480 : Февраля 06, 2016, 22:23:18 »
prosha6634, ну куда уж дешевле-то?
http://www.yerasov.ru/catalog/8/dinamik-jensen-c8r-8-ohm

Если денег нет от слова совсем, то копить, а пока играть через выковыряный из найденного на ближайшей помойке бумбокса массо-габаритный макет динамика. Тратить деньги на что-то более дешевое имхо смысла просто нет (да и если копить, то я бы задумался хотя бы о 10") ???

Оффлайн niz

  • Эксперт
  • *****
  • Сообщений: 1252
  • верните мне 1957
Re: Делаю Fender Champ 5F1 на 6П6С , 6Н2П, 6Ц5с
« Ответ #481 : Февраля 06, 2016, 23:28:39 »
извините, но в комерце как минимум 2 предложения c8r по 2 рубля штука  :7:

Оффлайн vovian

  • Завсегдатай
  • ***
  • Сообщений: 285
Re: Делаю Fender Champ 5F1 на 6П6С , 6Н2П, 6Ц5с
« Ответ #482 : Марта 03, 2016, 20:14:02 »
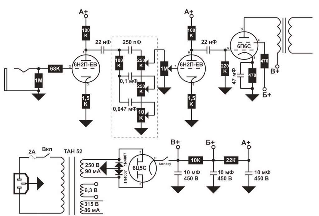
Добрый день. Хочу попробовать собрать чамп с тембро блоком. Подскажите конденсаторы должны быть на каое напряжение, тоже на 400-450 вольт? И не знаю какой темроблок выбрать из двух.  Может кто посоветует.  Спасибо заранее.
Как тут был на форуме или на фото. 2095394-0

Оффлайн niz

  • Эксперт
  • *****
  • Сообщений: 1252
  • верните мне 1957
Re: Делаю Fender Champ 5F1 на 6П6С , 6Н2П, 6Ц5с
« Ответ #483 : Марта 03, 2016, 20:36:49 »
во втором любые напряжения, в первом - не понятно куда будет подключаться. но честно, делать чамп с таким тб - да ну его, ну не стоит оно того, уж лучше у принстона тон взять.

Оффлайн vovian

  • Завсегдатай
  • ***
  • Сообщений: 285
Re: Делаю Fender Champ 5F1 на 6П6С , 6Н2П, 6Ц5с
« Ответ #484 : Марта 03, 2016, 21:19:33 »
во втором любые напряжения, в первом - не понятно куда будет подключаться. но честно, делать чамп с таким тб - да ну его, ну не стоит оно того, уж лучше у принстона тон взять.
Да,я с вами полностью согласен. но я чисто для обучающих целей. для чампа есть все лампы и выходник. поэтому и хочу второй чамп собрать. на 8 ом и сделать его в кабинете.
По поводу принстона - это вот это?


« Последнее редактирование: Марта 03, 2016, 21:23:14 от vovian »

Оффлайн niz

  • Эксперт
  • *****
  • Сообщений: 1252
  • верните мне 1957
Re: Делаю Fender Champ 5F1 на 6П6С , 6Н2П, 6Ц5с
« Ответ #485 : Марта 03, 2016, 21:41:42 »
именно.

Оффлайн vovian

  • Завсегдатай
  • ***
  • Сообщений: 285
Re: Делаю Fender Champ 5F1 на 6П6С , 6Н2П, 6Ц5с
« Ответ #486 : Марта 03, 2016, 21:46:18 »
А вот тоже что и на второй схеме. тот же томброблок.

2095407-0
 Но скажите пожалуйста, конденсатор, что перед тембро блоком (22мФ) расчитан на   400 вольт (это из самой первой схемы в это теме). И неужели можно любо поставит в темброблоке?

Оффлайн niz

  • Эксперт
  • *****
  • Сообщений: 1252
  • верните мне 1957
Re: Делаю Fender Champ 5F1 на 6П6С , 6Н2П, 6Ц5с
« Ответ #487 : Марта 03, 2016, 21:57:20 »
это межкаскадный конденсатор, который убирает анодное напряжение от следующего каскада, после него идёт только сигнал, без постоянно составляющей

Оффлайн banzai-che

  • Эксперт
  • *****
  • Сообщений: 1071
Re: Делаю Fender Champ 5F1 на 6П6С , 6Н2П, 6Ц5с
« Ответ #488 : Марта 04, 2016, 03:53:17 »
vovian, вот только если у тебя усилитель не собран, то делать в таком виде имхо - довольно странное решение. Оригинал же есть http://www.amparchives.com/album/Fender/Schematics/Fender%20Champ/slides/champ_aa764_schem.jpg

Оффлайн vovian

  • Завсегдатай
  • ***
  • Сообщений: 285
Re: Делаю Fender Champ 5F1 на 6П6С , 6Н2П, 6Ц5с
« Ответ #489 : Марта 04, 2016, 10:25:52 »

А куда там срений вывод bass потенциометра цеплять.
« Последнее редактирование: Марта 05, 2016, 08:29:27 от vovian »

Оффлайн Виталийй

  • Частый посетитель
  • **
  • Сообщений: 232
  • GuitarPlayer.Ru fan!
Re: Делаю Fender Champ 5F1 на 6П6С , 6Н2П, 6Ц5с
« Ответ #490 : Марта 04, 2016, 11:03:49 »
 vovian туда же куда на схеме из твоего предыдущего поста, схема ТБлока такая же, только без регулировки средних частот. И в оригинальной схеме нужны конденсаторы на 400 В.
« Последнее редактирование: Марта 04, 2016, 11:06:01 от Виталийй »

Оффлайн vovian

  • Завсегдатай
  • ***
  • Сообщений: 285
Re: Делаю Fender Champ 5F1 на 6П6С , 6Н2П, 6Ц5с
« Ответ #491 : Марта 04, 2016, 21:47:18 »
Ок
« Последнее редактирование: Марта 05, 2016, 08:28:45 от vovian »

Оффлайн АС-ГЕРИНГА

  • Новичок
  • *
  • Сообщений: 86
  • GuitarPlayer.Ru fan!
Re: Делаю Fender Champ 5F1 на 6П6С , 6Н2П, 6Ц5с
« Ответ #492 : Марта 05, 2016, 05:59:22 »
vovian, 22н - не ниже напряжения питания, а остальные в ТБ можно меньше. Если перед ТБ нет разделительного конденсатора(у тебя 22н), то все кондеры ТБ не ниже Uа.

Оффлайн vovian

  • Завсегдатай
  • ***
  • Сообщений: 285
Re: Делаю Fender Champ 5F1 на 6П6С , 6Н2П, 6Ц5с
« Ответ #493 : Марта 05, 2016, 08:27:56 »
Все, понял наконец!

Оффлайн akl

  • Живу на форуме
  • *******
  • Сообщений: 8114
  • не шарю ваще
Re: Делаю Fender Champ 5F1 на 6П6С , 6Н2П, 6Ц5с
« Ответ #494 : Марта 05, 2016, 10:18:30 »
vovian туда же куда на схеме из твоего предыдущего поста, схема ТБлока такая же, только без регулировки
средний вывод подключается к крайнему, то есть потенциометр становится реостатом.

а если вместо сопротивления 15к что снизу поставить так же потенциометр например 25к, то будет еще и регулировка середины. я в одном из чампоидов поставил там тумблер, который переключает два разных номинала сопротивления или отключает этот контакт совсем, что в примерно эквивалентно отсутствию темброблока