Всем добрый день! Я тут на пару месяцев забросил проект, на основной работе запарка случилась.
Сегодня с утра, достал девайс снова немного поковырял. Исключил ручку гейна, чтобы не думать о том, что там длинные провода от платы до пота и обратно ловят. Сначала поставил фиксированный делитель с сильным ослаблением сигнала. Получился чуть подргуженный звук, заводка не возникла.
Потом ослабление почти убрал, гейн близко к максимуму. Плата засвистела.
Байпас у меня первоначально был, но я его убрал, и всю коммутацию тоже, схема теперь максимально упрощена.
Фотки сейчас скину. Там ужос, можно закидывать меня тапками/тряпками и помидорами.
... и добавил:
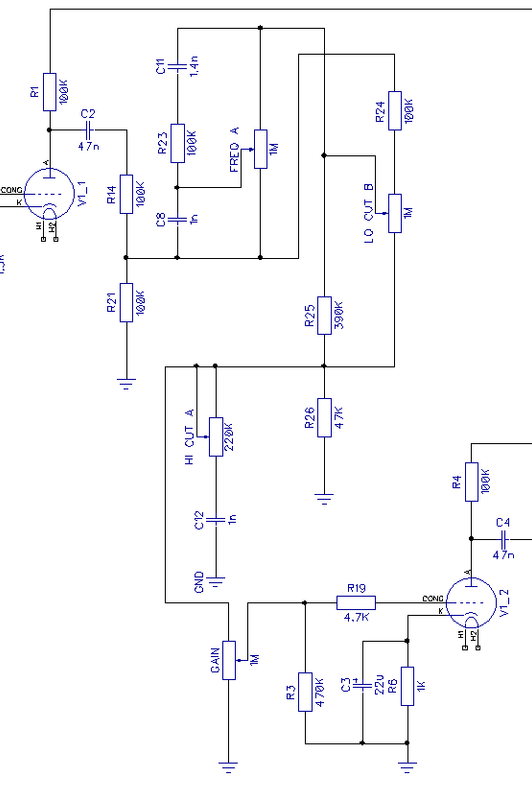
... и добавил:Кружочком обвел дорожку от входа к сетке первого каскада. На обратной стороне пересекаются дорожки анодного питания.
... и добавил:
... и добавил:
... и добавил:2 - вход на сетку первого каскада
3 - выход с первого каскада после разделительного повесил брайт
4 - Резистор примерно на 400K (не помню точно) к сетке второго каскада. Сетка на плате притянута к земле через 470К, получается делитель.
5 - Сетку не используемого триода притянул к земле.
6 - Выход со второго каскада после разделительного кидаю на вход третьего каскада. На плате перед сеткой третьего каскада делитель 330К / 1М.
7 - Выход третьего каскада после разделительного отправляется в тонстек и вольюм.
8 - С вольюма возвращается на выходной разъем.
... и добавил:Еще немного по диагностировал. Отпаял провод, который ведет в тонстек, и потыкал им по схеме. Свистит везде. После второго каскада свистит чуть выше (по частоте) чем после третьего. После первого еще выше, а если ткнуть после брайта, то получается свист ближе к 10кГц. И еще ощущение, что подключение тонстека меняет частоту свиста, слышно как она съезжает. А еще бывает, тычешь после третьего каскада - ничего, потом раз и засвистела.
... и добавил:Кажется нашел виновника. Шевеление входного разъема приводит к появлению и к исчезновению свиста. Если наловчиться, то можно соловья изображать

Там сигнальная нога разъема на входе в плату плохо лудится, мучался с ней уже. Но в тот раз свиста не было, было пропадание низов

Сейчас я напильником ее...
... и добавил:Пропаял входное гнезно, свист вылечился

. Можно теперь дальше двигаться.