Добрался я и до этой педальки. Гитарист давно просил какой-то простой, но вкусный овер. Сначала собрал гувнора от маршала - но там слишком много ручек, он попросил что-то попроще, поэтому собрал кранчбокс. )
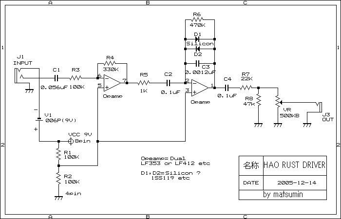
Схема:

После первого теста звук показался фузящим и не очень красивым. Была проведена работа по устранению этой фуззовости, в результате чего были заменены проходные конденсаторы (на схеме новые номиналы указаны синим цветом). Так же слишком резал верхнюю середину регулятор тона - звук становился уж слишком мутным, и получалось что ручка тон почти не использовалась, т.к. найти удобное положение кроме крайнего - было сложно. Уменшив конденсаторы в блоке коррекции - стало получше, режется только самый песочный верх, ручкой стало можно пользоватся. )))
Плата в SL6:
CrunchBox.rar (20.1 КБ - загружено 661 раз.)
Внимание - SMD резисторы и некоторые конденсаторы тож в SMD.
Размеры платы примерно 40*25mm (по факту - чуть меньше). Диоды - красные 5мм, резисторы 1% металопленка, конденсаторы - пленка и электролиты. Есть пару танталов (в оригинале танталы тож стоят). Все детали подписаны, наведите мышкой и увидите номинал. ) Операционник - LM833n (как в оригинале, найти - не проблема как оказалось). Но подойдет практически любой другой - TL072, JRC4558, NE5532 и тп.
Распаянная плата:


Данная распайка относилась к тестовому образцу, она отличается от лейки в архиве немного.
Фото готового прибора:

Неожиданно закончились декольная пленка, пришлось делать все надписи кусочками... Плюс поторопился вскрывать это дело лаком - в результате на многих кусочках деколи края поднялись... выглядит вживую прибор чуток трешово, но на звук не влияет.
Звук:
Семплы будут, как уговорю гитариста их записать.
На тестах звук был такой же как в оригинале (при условии игры в ламповый комбик, другого нету чтоб проверить), Яркий, сочный дисторшн. Как по мне - не для мяса (хотя..... надо будет попробовать). Мне и гитаристу очень и очень понравился.