Автор Тема: Клин-кранчевый усилитель по мотивам Bassman/JTM45  (Прочитано 17106 раз)

0 Пользователей и 1 Гость просматривают эту тему.

Оффлайн Medvedeff8 Автор темы

  • Ветеран форума
  • ******
  • Сообщений: 3042
  • Слабоумие и отвага!
Как и обещал камраду tom cat, создаю тему для обсуждения сборки данного сабжа. В проекте будут допущены многие вольности, это явно не клон, а лишь усилитель "по мотивам". Опытным форумчанам, готовым дать дельные советы - Welcome!
 
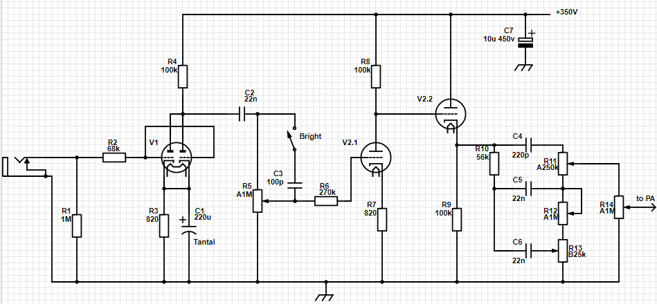
 Итак, главные различия в схемотехнике кроются в предусилителе. Кое-что упростил, убрал эти четыре входа, убрал два гейна, оставил один вход и один гейн, добавил тумблер брайта, триоды первого каскада запараллелил, добавил мастер-громкость, получилось вот так:



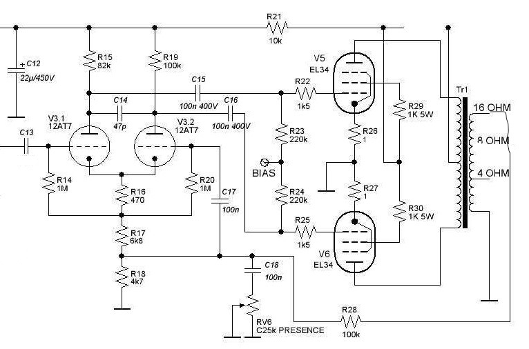
Оконечный усилитель имеет вот такой вид:



  То есть, в отличии от оригинала, изменена реализация презенса и ООС (схема взята у Tanderа, из его очень популярного проекта), и, кстати, по функционалу этот аппарат будет весьма близок к этому проекту: https://guitarplayer.ru/index.php?topic=372079.msg9753921#msg9753921

Схема питания бассмановская, выпрямление кенотронное.

Оффлайн alkuz

  • Ветеран форума
  • ******
  • Сообщений: 4481
  • Зарегистрированный
    • http://
Re: Клин-кранчевый усилитель по мотивам Bassman/JTM45
« Ответ #1 : Августа 16, 2019, 10:44:19 »
Medvedeff8, если я правильно понял - проект закончен, результат получен и устраивает полностью. В таком случае какого рода советы нужны? ??? Тут скорее должна быть тема для того, чтобы опытом поделится с потенциальными последователями  :)

PS
Кстати, лично мне очень нравится диапазон настройки звука с двумя разными по тональности регуляторами гейна.
« Последнее редактирование: Августа 16, 2019, 10:49:42 от alkuz »

Оффлайн Medvedeff8 Автор темы

  • Ветеран форума
  • ******
  • Сообщений: 3042
  • Слабоумие и отвага!
Re: Клин-кранчевый усилитель по мотивам Bassman/JTM45
« Ответ #2 : Августа 16, 2019, 10:48:20 »
Проект еще не закончен, а советы будут нужны не мне, а камраду tom cat, планирует собирать нечто подобное. Думаю, будет, что обсудить.

... и добавил:

Ну и может кому еще будет полезно...

Оффлайн tom cat

  • Эксперт
  • *****
  • Сообщений: 1846
  • На мой век металлолома хватит...
Re: Клин-кранчевый усилитель по мотивам Bassman/JTM45
« Ответ #3 : Августа 16, 2019, 10:59:31 »
Medvedeff8- спасибо, вот вопрос по питанию: в оконечнике на анодах я так понял по 450в... а может переключаться на 500в? И что за конденсаторы использовал?
Проект мне нравится...

Оффлайн Medvedeff8 Автор темы

  • Ветеран форума
  • ******
  • Сообщений: 3042
  • Слабоумие и отвага!
Re: Клин-кранчевый усилитель по мотивам Bassman/JTM45
« Ответ #4 : Августа 16, 2019, 11:11:35 »
Да, сделал такую фичу, посредством коммутации 7-вольтовых секций первичной обмотки силового трансформатора. В итоге, анодное (вместе с накалом, конечно, но там изменения напруги накала +/- в пределах нормы) можно переключать от 440 до 500 вольт, то есть получаем нормальный типовой режим, и форсированный. (ну или, в случае недостаточной напруги в сети, можно немного поднять). Электролиты по питанию применил аксиалы 100u 350V, включив их последовательно в пары, с выравнивающими резисторами 220 кОм. Можно было применить JJ сдвоенные банки 2х50u 500V, но тогда запаса по напруге не было бы...

Оффлайн tom cat

  • Эксперт
  • *****
  • Сообщений: 1846
  • На мой век металлолома хватит...
Re: Клин-кранчевый усилитель по мотивам Bassman/JTM45
« Ответ #5 : Августа 16, 2019, 11:16:01 »
А в "звуке"?

Оффлайн Medvedeff8 Автор темы

  • Ветеран форума
  • ******
  • Сообщений: 3042
  • Слабоумие и отвага!
Re: Клин-кранчевый усилитель по мотивам Bassman/JTM45
« Ответ #6 : Августа 16, 2019, 11:20:03 »
А в межкаскадах применил Wima MKS, пикушки - слюда, КСО и Silver Mica. Вот фото нутрянки:

... и добавил:

А, в темброблоке запаял зеленые орбиты на 22n. Там у меня темброблок на печатке, не оказалось в наличии вимы такого типоразмера. Ну полистирол вроде тоже неплохо звучит в гитарных делах.
« Последнее редактирование: Августа 16, 2019, 11:23:37 от Medvedeff8 »

Оффлайн tom cat

  • Эксперт
  • *****
  • Сообщений: 1846
  • На мой век металлолома хватит...
Re: Клин-кранчевый усилитель по мотивам Bassman/JTM45
« Ответ #7 : Августа 16, 2019, 11:38:01 »
Прикольно, я лично подумываю про JJ и Roederstin 1813... и Воль так 420 анодного, что то передумал я на счёт КТ66, смотрю на 6П3С...  :pozor: За то 25 ватт получится ;) А вот 4 входа думаю оставить... :rolleyes:

Оффлайн Medvedeff8 Автор темы

  • Ветеран форума
  • ******
  • Сообщений: 3042
  • Слабоумие и отвага!
Re: Клин-кранчевый усилитель по мотивам Bassman/JTM45
« Ответ #8 : Августа 16, 2019, 11:41:46 »
tom cat, 6п3с-е лучше будет. По звуку будет ближе к 5881, и живучие они.

Оффлайн tom cat

  • Эксперт
  • *****
  • Сообщений: 1846
  • На мой век металлолома хватит...
Re: Клин-кранчевый усилитель по мотивам Bassman/JTM45
« Ответ #9 : Августа 16, 2019, 11:42:43 »
И у меня вроде в запасе такие с 78г лежат.... По случаю подвернулись... :crazy: :rolleyes:

Оффлайн Medvedeff8 Автор темы

  • Ветеран форума
  • ******
  • Сообщений: 3042
  • Слабоумие и отвага!
Re: Клин-кранчевый усилитель по мотивам Bassman/JTM45
« Ответ #10 : Августа 16, 2019, 11:43:09 »
Ну 4 входа - да, там есть своя фича, всякие перемычки можно повтыкать)

Оффлайн tom cat

  • Эксперт
  • *****
  • Сообщений: 1846
  • На мой век металлолома хватит...
Re: Клин-кранчевый усилитель по мотивам Bassman/JTM45
« Ответ #11 : Августа 16, 2019, 11:43:55 »
Во во...

Оффлайн Medvedeff8 Автор темы

  • Ветеран форума
  • ******
  • Сообщений: 3042
  • Слабоумие и отвага!
Re: Клин-кранчевый усилитель по мотивам Bassman/JTM45
« Ответ #12 : Августа 16, 2019, 11:48:08 »
Ну я вот тоже, собственно как и всегда, делал из того что есть под рукой. Силовой трансформатор применил ТАН-122, дроссель ДР5-008, выходник под 4,3 кОм приведенки намотал сам еще пару лет назад, шасси самодельное...

... и добавил:

В итоге, проект пока что на такой стадии, шасси в сборе, все звучит, играет, не за горами корпус.





Корпус будет по такому эскизу:


Вот по корпусу прогресс:









« Последнее редактирование: Августа 16, 2019, 11:59:58 от Medvedeff8 »

Оффлайн tom cat

  • Эксперт
  • *****
  • Сообщений: 1846
  • На мой век металлолома хватит...
Re: Клин-кранчевый усилитель по мотивам Bassman/JTM45
« Ответ #13 : Августа 16, 2019, 11:56:48 »
Каркас из картона? ???

Оффлайн Medvedeff8 Автор темы

  • Ветеран форума
  • ******
  • Сообщений: 3042
  • Слабоумие и отвага!
Re: Клин-кранчевый усилитель по мотивам Bassman/JTM45
« Ответ #14 : Августа 16, 2019, 12:01:23 »
На выходнике? Да, картон пропитанный лаком.