Автор Тема: Ламповое усиление, делимся полезной информацией.  (Прочитано 262456 раз)

KRamp и 1 Гость просматривают эту тему.

Оффлайн surfin bird

  • Эксперт
  • *****
  • Сообщений: 2967
  • Поциент-заМКАДыш
    • Surfin Bird
чет .pdf не прикрепляется

http://www.hagtech.com/pdf/snubber.pdf

http://forum.guitartonelab.ru/cgi-bin/yabb2/YaBB.pl?num=1330010565

ps Туп как пробка, посему обычно тупо глядю как в  популярных схемах сделано, но иногда попадаются непонятные варианты и моменты.
К примеру, какое минимально допустимое напряжение должно быть указано на шунтирующем диод моста кондере?

( не менее напряжения на первом после моста электролите, или не менее 1/2  этого напряжения, или не менее ×2 этого напряжения ? )

« Последнее редактирование: Апреля 08, 2022, 14:59:23 от surfin bird »

Оффлайн Виолет Поносов

  • Эксперт
  • *****
  • Сообщений: 1969
    • VarrAmp.com
А как посчитать эту цепь? или какие номиналы туда поставить (если не зависит от транса, нагрузки и т.д.)

http://forum.guitartonelab.ru/cgi-bin/yabb2/YaBB.pl?num=1263904350/40

Цитировать
Придется-таки сделать по одному измерению на каждую вторичную обмотку силовика, которая нагружена на выпрямитель. А таких в усилке (даже в большом, голове), в общем-то, не более двух-трех, а нередко - всего-то одна, анодная. Измерять надо индуктивность рассеяния. Да, придется найти измеритель индуктивности. Хороший. Ну раз уж мы все как-то связаны с электроникой, в 2-3 шага этот вопрос можно порешить и затем потратить 5мин на обмеры. Замкнули первичку, измерили индуктивность вторички, записали.

Приняли волевое решение, что у нас нас в схеме будут 2 варианта снабберов: C и параллельный ему RC. Так считать легче, и не потребуется еще одно измерение, емкости обмотки.

Опять же, волевым решением назначили емкость С-снаббера равной, к примеру, 10нан. Или 4н7. Или 22наны. В общем, такую величину, какую можно добыть на 1кВ, не менее. Там, где анодка маленькая, можно ограничиться 630В. В низковольтных выпрямителях - уже не важно, все равно ходовые кон-ры - не менее, чем на 50В.

Считаем получающуюся частоту среза:
fср=1/(2*Pi*sqrt(LC)), где
С - наша выбранная емкость,
L - измеренная индуктивность рассеяния.
Если она получилась порядка 50-70кГц - уже неплохо. Если сильно больше - таки придется емкость увеличить. Если сильно меньше - тоже не очень хорошо, лучше емкость уменьшить.

Считаем сопротивление резистора RC-снаббера:
Rs=(1/(2*k))*sqrt(L/C), где
к=0,7 (вопросы - в статью и к Медведу Подмигивание).
Мощность резистора, очевидно, можно не считать, т.к. при наличии емкости в RC-снаббере она окажется крайне небольшая, и тут даже 0,25Вт подошли бы, но надо 1-2Вт, т.к. они нормированы на работу с высокими напряжениями. Опять же, в низковольтных делах - достаточно 0,25Вт.

Считаем емкость конденсатора RC-снаббера:
Cs=(2*Pi*sqrt(LC))/Rs

Вот и все. Но только так рассчитанный снаббер будет полностью эффективным, номиналы - не безумные, потери на бесполезный нагрев и пр. - приемлемые, соответственно цена вопроса - минимальная.

Оффлайн Spero_In_Inteligo

  • Живу на форуме
  • *******
  • Сообщений: 8913
  • Код пишу, на досуге на проволоку нажимаю.

Оффлайн surfin bird

  • Эксперт
  • *****
  • Сообщений: 2967
  • Поциент-заМКАДыш
    • Surfin Bird
Громадное спасибо! Интересно! Замкнул первичку, замерил вторичку, прибор кажет  13,7mH
« Последнее редактирование: Апреля 08, 2022, 17:54:40 от surfin bird »

Оффлайн Anatoly Avlet

  • Частый посетитель
  • **
  • Сообщений: 190
  • GuitarPlayer.Ru fan!
surfin bird, Бредовая схема!  100 Ом параллельно диодам ????   Ужас !!   Надо последовательно  их с конденсаторами ставить .    Я просто конденсаторы 0,01 х1000 В  (керамика) ставлю параллельно диодам.

Полностью согласен!
Ток во вторичке будет 3 ампера, резисторы в труху, диоды тоже. Оно вам нужно?

Резисторы в такой схеме абсолютно ненужны, даже 470 кОм, которые стоят на плате.
« Последнее редактирование: Апреля 10, 2022, 11:53:41 от Anatoly Avlet »

Оффлайн surfin bird

  • Эксперт
  • *****
  • Сообщений: 2967
  • Поциент-заМКАДыш
    • Surfin Bird
Спасибо! Да хрен с этими копееШными резисторами и диодами,  вот где заказать PT с анодной вторичкой на эти самые 3А,  за недорого, и шоб он шасси не прогнул ??  ;D
« Последнее редактирование: Апреля 10, 2022, 22:41:57 от surfin bird »

Оффлайн AZG

  • Живу на форуме
  • *******
  • Сообщений: 95543
  • Санкт-Петербург
    • AZG CUSTOM
surfin bird, Анодка на 3А? Радиопередатчик киловаттный строишь? Санитары в курсе?

Оффлайн surfin bird

  • Эксперт
  • *****
  • Сообщений: 2967
  • Поциент-заМКАДыш
    • Surfin Bird
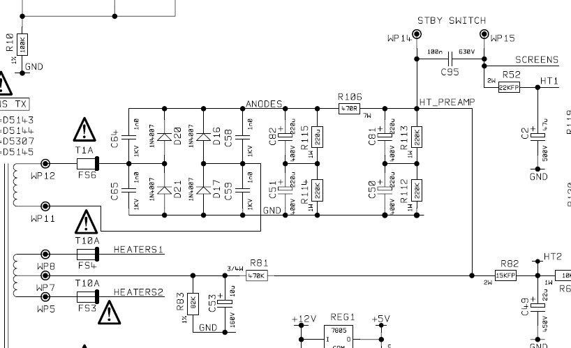
Вопрос : насколько критичен тип диэлектрика конденсаторов фазика ( С17, С18 ) , ну, или какой тип диэлектрика тут предпочтительнее?

Оффлайн AZG

  • Живу на форуме
  • *******
  • Сообщений: 95543
  • Санкт-Петербург
    • AZG CUSTOM
surfin bird, В мощнике разница не шибко велика. Узнаю схему, фазик Бассман-стайл. Там полиэстер будет более тру. Но и полипропилен вполне справится. Конкретно по С17 и С18 - наименее влияющие позиции по диэлектрику.

Оффлайн surfin bird

  • Эксперт
  • *****
  • Сообщений: 2967
  • Поциент-заМКАДыш
    • Surfin Bird
Спасибо!

ps по теме  стабов анодного питания набрел на http://tec.org.ru/board/prochee_oborudovanie/istochniki_pitanija_platy/pwr_e_filter/275-1-0-2909 возможно пригодится начинающим браткам по палате  ;D

Оффлайн AZG

  • Живу на форуме
  • *******
  • Сообщений: 95543
  • Санкт-Петербург
    • AZG CUSTOM
surfin bird, Давай не путать стаб и фильтр (дроссель). Это таки разное.  ;)

Оффлайн surfin bird

  • Эксперт
  • *****
  • Сообщений: 2967
  • Поциент-заМКАДыш
    • Surfin Bird
Не возражаю!   ;D
По простоте душевной,  поциент идентифицировал в схемотехнике электронных дросселей  транзисторный стабилизатор последовательного типа  ;D А для чего нужОн анодный стабилизатор и  какой от него гешевт,  мну тем более  хз  ;D
« Последнее редактирование: Апреля 18, 2022, 18:20:53 от surfin bird »

Оффлайн iZEP

  • Живу на форуме
  • *******
  • Сообщений: 21049
  • .._ .__. .. __.. _.. .._
Громадное спасибо! Интересно! Замкнул первичку, замерил вторичку, прибор кажет  13,7mH
вообще помнится када строил дроссель чёт там мерил мостом на частоте 100Гц, подсчитывал именно на ней
А тоберёшь например чямпиён, а у него в оригинале и 120 Хертц ужэ надо иметь в в иду)))

Оффлайн Vdm

  • Завсегдатай
  • ***
  • Сообщений: 336
...А для чего нужОн анодный стабилизатор и  какой от него гешевт,  мну тем более  хз  ;D
Скорее всего, главный гешефт - в плавном нарастании Uа и малых пульсациях.

Оффлайн surfin bird

  • Эксперт
  • *****
  • Сообщений: 2967
  • Поциент-заМКАДыш
    • Surfin Bird
« Последнее редактирование: Апреля 20, 2022, 10:54:46 от surfin bird »