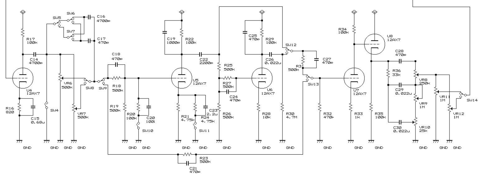
Докладаю: поциент - самдурак,

галоперидол кончился, после очередного рекапа паука,

земля тонстека зашла в звезду через третий каскад, + буст R20||C20 шел туда же,

перепаял, теперь все ок.
Однако возник еще вопрос : у меня макет упрощенной версии - один пот гейна, должен ли его номинал соответствовать 250к (500к||500к) , или же можно ставить 500к - 1M без существенного изменения характера звука ?