Вот такой, фабричный усь есть в коллекции. В 90х жил на первом этаже, квартирка трешка, крайняя, и соседей по бокам нет было, а сверху жила алкашеская семейка надомников, всю неделю нормально тихо спокойно трудятся, а в пятницу у них рагнарок по одной и той же программе: гости, застолье, лошадиные танцы типа гоп-ца-ца, следом мордобой, вопли, апосля филосовские нечленораздельные монологи до 4 утра.

Не то шо я им мстил, но считал, шо имею полное право фтыкать басуху в нижний по схеме канал, выкручивать мастер на троечку-четверочку и долгими зимними вечерами осваивать слэп
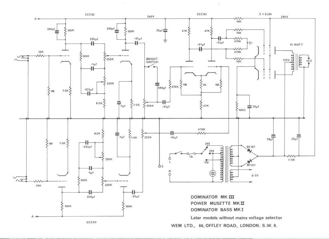
Кароч, чуйка El84 существенно поболе , конечно, однако для квартиры 2х6V6 это имхо с хорошим, щедрым таким запасом потужность,

а если еще и каб подключить дышащий - ваще будет красота, бездушные стены, перекрытия и соседи быстро наполнятся животрепещущим духом Пасториуса !