Автор Тема: Marshall JCM800 2204 моя версия в рековом корпусе.  (Прочитано 34832 раз)

0 Пользователей и 1 Гость просматривают эту тему.

Оффлайн tube-freak

  • Эксперт
  • *****
  • Сообщений: 1241
  • yo yoda
Re: Marshall JCM800 2204 моя версия в рековом корпусе.
« Ответ #180 : Июля 03, 2023, 11:13:49 »
tube-freak, Точно полиэстер? А то понатыкают полипропилена и удивляются. Мало того, уже несколько раз попадали в руки аппараты с аудио-полипропиленом. Вот там ловить вообще нечего. ВИМА МКР вполне красит в том-же Бульдозере.
точно, делал фендероид на эпкос
https://www.tdk-electronics.tdk.com/inf/20/20/db/fc_2009/B32520_529.pdf
вот такие, 630В, stacked. не зашло

вима мкп10 для хайгейна - у меня везде. дешево и "чистенько". краски не заметил. мелкие кондеры ващще фкп2.  ;)


Оффлайн EvgDan

  • Завсегдатай
  • ***
  • Сообщений: 266
  • GuitarPlayer.Ru fan!
Re: Marshall JCM800 2204 моя версия в рековом корпусе.
« Ответ #181 : Июля 03, 2023, 11:21:26 »
EvgDan, Уже много перетерто. К73-17 неплохи только в глянцевом ровном корпусировании. Бесформенные матовые капли хлам. А так, посмотри К73-11, 15, 16 - эти очень хороши и вполне доступны при желании.

Альтернативы есть, в том числе привоз хот СОЗО хоть Юпитеры, да и оригинальные Мустарды тоже можно.  8)
А Epcos полиэстеровые, как рекомендовали выше, хорошо подойдут для маршаллоиодов?

Оффлайн AZG

  • Живу на форуме
  • *******
  • Сообщений: 95553
  • Санкт-Петербург
    • AZG CUSTOM
Re: Marshall JCM800 2204 моя версия в рековом корпусе.
« Ответ #182 : Июля 03, 2023, 12:09:47 »
А Epcos полиэстеровые, как рекомендовали выше, хорошо подойдут для маршаллоиодов?

Пойдут. Окраса меньше чем у стандартных под это типов, но он хотя бы правильный в отличии от полипропилена.

tube-freak, ДА, я такой ЭПКОС с удовольствием применяю. В хайгейне по ЭНГЛам и т.п. близкое звучат реально вкусно. Окрас не вылезает из общего звучания и получается сбалансированно. В мощники вообще как родные. Ранние Фейсы трехканальные именно на них собраны и тоже все там супер. Немного напоминает окрас ОД 715-х, но при этом звук не такой широкий.

А ВИМА МКР - очень ограничил ее применение по факту. Там, где надо компактно или не шибко дорого. В остальном есть намного более лучший выбор, тем более под хайгейн.

Оффлайн EvgDan

  • Завсегдатай
  • ***
  • Сообщений: 266
  • GuitarPlayer.Ru fan!
Re: Marshall JCM800 2204 моя версия в рековом корпусе.
« Ответ #183 : Июля 22, 2023, 10:55:05 »
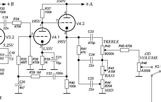
Снова всем здрасьте))) плодить темы не буду опять же, задам вопрос здесь. Собрал преамп по оригинальной схеме JCM 800, подключил в ламповый оконечник, все работает замечательно, но гейна совсем мало, до 5 деления чистый звук совершенно и только если регулятор гейна выкрутить до максимума появляется легкий такой совсем овердрайв граничащий с кранчем. В чем может быть проблема? Проверял все несколько раз, все компоненты на своих местах, звук в целом маршаллоидный но гейна совсем мало((((. Конечно если вставить обходной конденсатор 1мкф на катодный резистор 10к и 10 мкф на катодный 820, гейна прибавляется как и должно быть, но по идее он должен быть и без этих костылей...
Прикладываю схему с выходным буфером подсмотренным в другом преампе.
Вроде все правильно нарисовал на схеме...



... и добавил:

Схему перерисовывал с другой своей, поэтому кое-где забыл убрать точки в местах соединения. Собранный преамп один в один повторяет схему JCM 800, перепроверял несколько раз. Поэтому и нахожусь в ступоре...
« Последнее редактирование: Июля 22, 2023, 10:57:12 от EvgDan »

Оффлайн ShadeMang

  • Эксперт
  • *****
  • Сообщений: 1544
  • Only tube sound \_/,
Re: Marshall JCM800 2204 моя версия в рековом корпусе.
« Ответ #184 : Июля 22, 2023, 13:59:26 »
EvgDan, поделюсь своими впечатлениями, так как собирал и пред по схеме и голову.
Тут вся фишка в перегрузке оконечника. Без оконечника данный пред не то и лично мне не зашел ???
Но повторюсь, это ощущения, которые я получил от того и от другого  :)

Оффлайн sadky

  • Эксперт
  • *****
  • Сообщений: 2639
Re: Marshall JCM800 2204 моя версия в рековом корпусе.
« Ответ #185 : Июля 22, 2023, 21:08:40 »
Полностью согласен с предыдущим оратором :)
Пред собирал на заре увлечения ламповыми усилками и ощущения были точно такие же.
Не так давно(ещё помню))) знакомый привозил в ремонт оригинальный комб JCM-800...
На комнатной громкости ощущения такие же - лëгкое недоразумение ???


... и добавил:

Но есть и положительный момент (если позволяет монтаж) : эта схема - просто бескрайнее поле для модов/экспериментов и выжать из неë можно гораздо больше  ;)
« Последнее редактирование: Июля 22, 2023, 21:11:28 от sadky »

Оффлайн ShadeMang

  • Эксперт
  • *****
  • Сообщений: 1544
  • Only tube sound \_/,
Re: Marshall JCM800 2204 моя версия в рековом корпусе.
« Ответ #186 : Августа 01, 2023, 13:09:45 »
EvgDan, кстати какие значения анодки? Мы тут с товарищем общались, а он знаток сего девайса, говорит, что при очень высокой анодке звук будет к клину стремиться. Как вариант поиграться со значениями на аноде :) Возможно это тоже повлияет, сам я не проверял.

Оффлайн surfin bird

  • Эксперт
  • *****
  • Сообщений: 2968
  • Поциент-заМКАДыш
    • Surfin Bird
Re: Marshall JCM800 2204 моя версия в рековом корпусе.
« Ответ #187 : Августа 01, 2023, 19:50:52 »
R11 820-1000Ом, R12  2-3кОм + 2,2мкф впараллель,  С16  4,7нф,  С5 2,2нф,  1нф впараллель R15 , С19 фтопку ( синий канал Bogner XTC )
Имхо на 60-70 процентах гейна - хард/хеви -леХко, а с простенькой грелкой на раз можно вызвать сотону  ???

ps добавлятель перчика от Fryette приложил  :crazy:
« Последнее редактирование: Августа 01, 2023, 20:39:58 от surfin bird »