Автор Тема: модифицируем преамп  (Прочитано 16829 раз)

0 Пользователей и 1 Гость просматривают эту тему.

Оффлайн Дима Мустафин Автор темы

  • Новичок
  • *
  • Сообщений: 17
  • GuitarPlayer.Ru fan!
модифицируем преамп
« : Февраля 22, 2017, 13:19:46 »
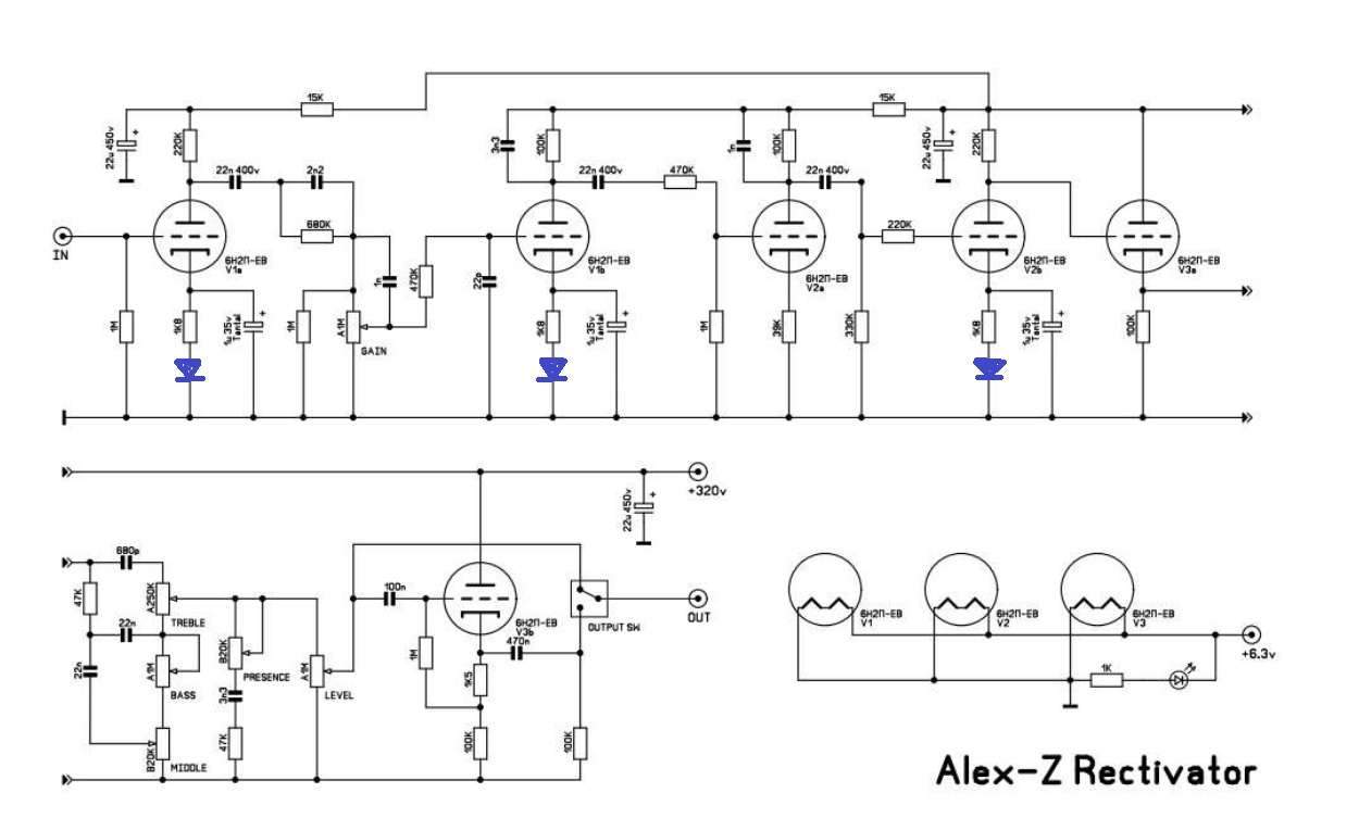
Собрал значит преамп от Алексея Забродина по мотивам ректифаера. Звук отличный, просто жжот. Но вот  вопрос по нему. Звук очень жирный- хорош для тяжелых песенок, но хотелось бы и режим (хз как называется), чтобы вместо жирного и рыхлого звука, был звенящий, прямо дззззззЗЗЗ. Собственно где-то читал, что в один из каскадов ставится конденсатор, который как раз и делает звук таким.
Вообще звук получился более чем достойный. Собирал как игрушку, но сейчас он у меня как основной. Вот думаю оконечник от marshall 18w прикрутить на советских лампах.
И вот еще, может кто поделится интересными мыслями по его модификации/ улучшению/добавлению чего интересного.

Оффлайн Rolly

  • Живу на форуме
  • *******
  • Сообщений: 9053
  • Мнение - не повод получить пулю сразу.
Re: модифицируем преамп
« Ответ #1 : Февраля 22, 2017, 13:35:25 »
Во-первых, убрать 3н3 с анода второго каскада, он там появился от ошибочного прочтения схемы месы. Во-вторых, можно посмотреть в оригинале режим "клин". И на его основе уже что-то придумать.
« Последнее редактирование: Февраля 22, 2017, 13:55:29 от Rolly »

Оффлайн M1g

  • Живу на форуме
  • *******
  • Сообщений: 7223
  • The MUTILATOR
Re: модифицируем преамп
« Ответ #2 : Февраля 22, 2017, 15:16:05 »
После первого каскада поставить 520к вместо 680к, чтоб было как в оригинале. Катодные электролиты заменить на пленку

Оффлайн Rolly

  • Живу на форуме
  • *******
  • Сообщений: 9053
  • Мнение - не повод получить пулю сразу.
Re: модифицируем преамп
« Ответ #3 : Февраля 22, 2017, 15:37:48 »
Можно что-то такое поставить, жужжать должно нормально, плюс отключается-подключается легко. ;D
(нажмите чтобы показать/спрятать)


... и добавил:

После первого каскада поставить 520к вместо 680к, чтоб было как в оригинале. Катодные электролиты заменить на пленку
А вот это кардинального изменения не принесёт, это уже мелочи.
« Последнее редактирование: Февраля 22, 2017, 15:54:11 от Rolly »

Оффлайн Дима Мустафин Автор темы

  • Новичок
  • *
  • Сообщений: 17
  • GuitarPlayer.Ru fan!
Re: модифицируем преамп
« Ответ #4 : Февраля 22, 2017, 16:29:35 »
Во-первых, убрать 3н3 с анода второго каскада, он там появился от ошибочного прочтения схемы месы. Во-вторых, можно посмотреть в оригинале режим "клин". И на его основе уже что-то придумать.
Ну на счет кондера- собирал без него- разницы никакой нет. Потом поставил, раз на схеме есть. Прочитал, что вроде как 6н2п лучше себя чувствует с ним.

Оффлайн Rolly

  • Живу на форуме
  • *******
  • Сообщений: 9053
  • Мнение - не повод получить пулю сразу.
Re: модифицируем преамп
« Ответ #5 : Февраля 22, 2017, 16:49:27 »
Ну на счет кондера- собирал без него- разницы никакой нет.

Оффлайн akl

  • Живу на форуме
  • *******
  • Сообщений: 8114
  • не шарю ваще
Re: модифицируем преамп
« Ответ #6 : Февраля 23, 2017, 09:37:58 »
3н3 по словам самого автора нужен чтобы не песочило (видимо 6н2п не катит в этой схеме).

собирал по макетке надеюсь, а не по схеме? потому что схема с макеткой не совпадает - не хватает электролита в питании 2 и 3 каскадов.

что вообще значит очень жирный? может надо просто гейн на максимум не выкручивать :pozor:

чтобы было дззззззззз надо басы урезать - например уменьшить 22н конденсатор после первого каскада. а лучше просто убавить гейн и подключить грелку типа тюбскример. а лучше вообще собрать нормальный преамп на нормальных лампах :pozor:

Оффлайн впальто

  • Завсегдатай
  • ***
  • Сообщений: 329
  • GuitarPlayer.Ru fan!
Re: модифицируем преамп
« Ответ #7 : Февраля 23, 2017, 10:04:41 »
чтобы 6н2 была более адекватна надо поставить диоды  последовательно с катодом или в "катодный фильтр" в 1,2,4 каскады.

Оффлайн Дима Мустафин Автор темы

  • Новичок
  • *
  • Сообщений: 17
  • GuitarPlayer.Ru fan!
Re: модифицируем преамп
« Ответ #8 : Февраля 23, 2017, 10:48:18 »
что вообще значит очень жирный? может надо просто гейн на максимум не выкручивать

Жирный- в хорошем смысле. До этого был комбик laney, суховат. А сейчас сочно прям.
а лучше вообще собрать нормальный преамп на нормальных лампах

Так то да, но цель была собрать ультранищебродский преамп с достойным звуком. Ну и начать изучение ламповой техники.

Оффлайн akl

  • Живу на форуме
  • *******
  • Сообщений: 8114
  • не шарю ваще
Re: модифицируем преамп
« Ответ #9 : Февраля 23, 2017, 11:23:26 »
для начала попробуй грелку (они на самом деле для того и нужны чтобы подрезать бас и усилить середину, т.е. сделать звук суше и четче).

потом можно уменьшить электролиты в катодах 1 и 2 каскадов до 0,47мкф например
потом уменьшить 22нф после первого каскада до 4,7н


Оффлайн Tander

  • Ветеран форума
  • ******
  • Сообщений: 3732
    • Efremoff
Re: модифицируем преамп
« Ответ #10 : Февраля 23, 2017, 12:22:42 »
Тантал в катодах на хайгейне - очень хорошо на самом деле. По низу получается собранно и упруго. Много с этим эксперементировал как на месах так и на солдано-подобных аппаратах. Теперь - только тантал ставлю в катоды на подобных аппаратах :)

3n3 в аноде второго каскада - Я бы поставил что-то в районе 1n - звук чуть откроется по верху и динамике, но при этом на максимальном гейне при кривой сборке не будет уходить в возбуд.

При 6н2п - да, крайне желательно диоды в катодах, как нарисовал впальто.

Если после этих модификаций звук будет недостаточно яркий - тогда я бы смотрел в сторону дальшего усиления - оконечник, каб и тп.

Оффлайн Дима Мустафин Автор темы

  • Новичок
  • *
  • Сообщений: 17
  • GuitarPlayer.Ru fan!
Re: модифицируем преамп
« Ответ #11 : Февраля 24, 2017, 16:16:18 »
Цитировать
Можно что-то такое поставить, жужжать должно нормально
Никакой разницы. Свел обе дорожки- одно и то же. Да в принципе и так круто, просто хотелось как дополнительный эффект вкрутить. Поэксперементирую с грелками.
Цитировать
Тантал в катодах на хайгейне
Таки да, вот только их сейчас хрен найдешь. Обошелся электролитами.
Цитировать
При 6н2п - да, крайне желательно диоды в катодах, как нарисовал впальто
С диодами кстати по приятнее стало.

Оффлайн Darksid

  • Эксперт
  • *****
  • Сообщений: 1198
  • Паяю не спеша для души.....
Re: модифицируем преамп
« Ответ #12 : Февраля 24, 2017, 17:02:18 »
Тантал в катодах на хайгейне
Таки да, вот только их сейчас хрен найдешь. Обошелся электролитами.
Плохо искал я такие ставил https://www.chipdip.ru/catalog/tantalum-electrolytic-capacitors?p.381=15

Оффлайн Дима Мустафин Автор темы

  • Новичок
  • *
  • Сообщений: 17
  • GuitarPlayer.Ru fan!
Re: модифицируем преамп
« Ответ #13 : Февраля 24, 2017, 17:03:21 »
Тантал в катодах на хайгейне
Таки да, вот только их сейчас хрен найдешь. Обошелся электролитами.
Плохо искал я такие ставил https://www.chipdip.ru/catalog/tantalum-electrolytic-capacitors?p.381=15
Я вообще сейчас в далеких далях. тут даже почты нету. Электролиты за счастье будут
« Последнее редактирование: Февраля 24, 2017, 17:07:05 от Дима Мустафин »

Оффлайн akl

  • Живу на форуме
  • *******
  • Сообщений: 8114
  • не шарю ваще
Re: модифицируем преамп
« Ответ #14 : Февраля 24, 2017, 17:23:25 »
чтобы сло-ректо преампы, тем более без нормального оконечника, давали четкий звук - обязательно нужна грелка.