Автор Тема: модифицируем преамп  (Прочитано 16875 раз)

0 Пользователей и 1 Гость просматривают эту тему.

Оффлайн Dying Fetus

  • Moderator
  • *****
  • Сообщений: 10310
  • DIYng Fetus
    • http://cathar.ru
Re: модифицируем преамп
« Ответ #30 : Марта 09, 2017, 09:08:33 »
и еще добавлю что писк слышен и от самой  схемы, ни во что не продключеной

значит проблемы конкретно с твоими компонентами.

Оффлайн Ден2

  • Ветеран форума
  • ******
  • Сообщений: 4278
Re: модифицируем преамп
« Ответ #31 : Марта 09, 2017, 09:59:17 »

и еще добавлю что писк слышен и от самой  схемы, ни во что не продключеной

Это как? От самой платы, что ли?

Оффлайн fahrenheit51

  • Новичок
  • *
  • Сообщений: 3
  • GuitarPlayer.Ru fan!
Re: модифицируем преамп
« Ответ #32 : Марта 09, 2017, 13:41:00 »
Именно. С писком почти разобрался- были 2х ватники на 220к собраны из 2х резюков с перемычкой. В общем эта перемычка и пищала. Причем при включении преда, пищала вся техника в доме. Телевизор, акустическая система. Сейчас пищит только , если не подключен входной кабель. Осталась проьлема фона. немножко подфанивает. опять же, при заменет 20p на 1н- фон исчезает полностью. Но режет звук конкретно. Думаю во всём виноваты: советские ржавые резюки, китайская плёнка. Надо бы уже на худой конец на wima попробовать.
Еще добавлю на счет экспериментов с номиналами: кондёр на 3,3н, на который все ругаются что он не нужен- пробовал без него и 470p и 1н- динамика чувствуется именно при 3,3н.
резюк на 680 менял на 550- да, чуток круче стало. Те два, что по 470- ставил 520 и 430. Больше понравилось на 430. Может мне кажется, но при 430 - слушать приятнее. А вот 520 сильно поганит звук

Оффлайн Dying Fetus

  • Moderator
  • *****
  • Сообщений: 10310
  • DIYng Fetus
    • http://cathar.ru
Re: модифицируем преамп
« Ответ #33 : Марта 09, 2017, 15:37:49 »
fahrenheit51, перепаяйте на нормальных резисторах для начала. потом будете стремиться виму купить

Оффлайн Максим Смелый

  • Опытный
  • ****
  • Сообщений: 562
  • Inmalum
Re: модифицируем преамп
« Ответ #34 : Марта 13, 2017, 20:10:56 »
Вопрос про диоды, я тут напольник хочу 530 ый на 6н2п-ев.  в катоды какие диоды лепить?

Оффлайн Ден2

  • Ветеран форума
  • ******
  • Сообщений: 4278
Re: модифицируем преамп
« Ответ #35 : Марта 13, 2017, 22:16:12 »
Вопрос про диоды, я тут напольник хочу 530 ый на 6н2п-ев.  в катоды какие диоды лепить?

А есть понимание, зачем их туда лепить? С точки зрения работы лампы как вакуумного прибора. Очень хотелось бы узнать. А то все наперебой утверждают, что 6н2п с диодом звучат как 12 ах7, а почему они это делают - непонятно.

Оффлайн впальто

  • Завсегдатай
  • ***
  • Сообщений: 329
  • GuitarPlayer.Ru fan!
Re: модифицируем преамп
« Ответ #36 : Марта 14, 2017, 12:04:03 »
а почему они это делают - непонятно.

 потому что увеличивается усиление.

Вопрос про диоды, я тут напольник хочу 530 ый на 6н2п-ев.  в катоды какие диоды лепить?
поставить можно любые ток мизерный,например просто из соображений монтажа в корпусе do-41 https://www.chipdip.ru/product/1n4002   
  у кремниевых не сильно большое  различие падения напряжения от марки поэтому сильно они различаться по звуку не должны зато если
  поставить  светодиоды  падение напряжение уже в несколько раз больше вот между ними можно выбрать на слух.
 вобщем надо самому на слух определить что лучше кремний, светодиод-красный, светодиод-белый.


« Последнее редактирование: Марта 14, 2017, 12:10:57 от впальто »

Оффлайн Ден2

  • Ветеран форума
  • ******
  • Сообщений: 4278
Re: модифицируем преамп
« Ответ #37 : Марта 14, 2017, 12:45:13 »
потому что увеличивается усиление.
 

И что? Каким образом увеличение усиления каскада (тоже, кстати, довольно сомнительное) делает звук 6н2п похожим на 12ах7? Усиление 12ах7 и 6н2п совпадает в пределах погрешности в несколько процентов - это по паспортным данным. Именно эти 2.5% разброса дают различие в звучании?

Оффлайн впальто

  • Завсегдатай
  • ***
  • Сообщений: 329
  • GuitarPlayer.Ru fan!
Re: модифицируем преамп
« Ответ #38 : Марта 14, 2017, 13:26:02 »
по разному измеряли на стенде получили одинаковые характеристики в одинаковых каскадах получились разные результаты :hmmm:
 измерял 6н2 было около 30-40 симулятор показывает тоже самое у 12ax7 в симуляторе в районе 50 в том же касаде...

Оффлайн Dying Fetus

  • Moderator
  • *****
  • Сообщений: 10310
  • DIYng Fetus
    • http://cathar.ru
Re: модифицируем преамп
« Ответ #39 : Марта 14, 2017, 13:39:23 »
И что? Каким образом увеличение усиления каскада (тоже, кстати, довольно сомнительное) делает звук 6н2п похожим на 12ах7? Усиление 12ах7 и 6н2п совпадает в пределах погрешности в несколько процентов - это по паспортным данным. Именно эти 2.5% разброса дают различие в звучании?

как говорил один форумчанин = просто нищебродство в голове. не купить 3 лампы в год\два  :pozor:
цена вопроса 780 рублей за лампу у ерасова....

Оффлайн Ден2

  • Ветеран форума
  • ******
  • Сообщений: 4278
Re: модифицируем преамп
« Ответ #40 : Марта 14, 2017, 13:46:55 »
как говорил один форумчанин = просто нищебродство в голове. не купить 3 лампы в год\два  :pozor:
цена вопроса 780 рублей за лампу у ерасова....

Ну вот с тезисом про нищебродство я готов согласиться только применительно к хорошему фирменному аппарату. Когда речь заходит о самодельных конструкциях - тут дело хозяйское на 100%, хоть на 6Ж1П стройте) Мне просто непонятна идея применения диодов с целью приближения 6н2п к 12ах7. если мало усиления - нужно играть номиналами анодного и катодного резисторов. Диод в катоде же приводит к совсем другой работе каскада, кроме того, его ёмкость и сам факт наличия p-n перехода будут значительно вмешиваться в звуковую картину - и это тоже нельзя огульно игнорировать. Вполне возможно, что в каком-то конкретном применении был достигнут нужный эффект, но нельзя же рекомендовать диод в катоде в качестве универсального решения!

Оффлайн Vitallka

  • Эксперт
  • *****
  • Сообщений: 1175
  • Антиум
Re: модифицируем преамп
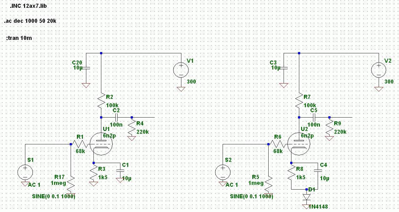
« Ответ #41 : Марта 14, 2017, 15:49:06 »
С диодом усиление будет меньше, чем без диода (верхняя кривая в файле - это без диода, нижняя - с диодом).

Оффлайн Ден2

  • Ветеран форума
  • ******
  • Сообщений: 4278
Re: модифицируем преамп
« Ответ #42 : Марта 14, 2017, 20:27:43 »
С диодом усиление будет меньше, чем без диода (верхняя кривая в файле - это без диода, нижняя - с диодом).

Насколько я знаю, диод в обсуждаемом случае ставится взамен катодного резистора, а не последовательно с ним. По крайней мере, у Моргана Джонса и в каком-то из напольников ЕН, что мне приходилось ремонтировать - так. А если лепить последовательно, усиление не может возрасти даже теоретически. Куда уползает РТ и насколько это далеко от первоисточника- предлагаю прикинуть по ВАХ самостоятельно.
« Последнее редактирование: Марта 14, 2017, 21:07:24 от Ден2 »

Оффлайн Vitallka

  • Эксперт
  • *****
  • Сообщений: 1175
  • Антиум
Re: модифицируем преамп
« Ответ #43 : Марта 14, 2017, 21:41:49 »
Вот тут со словом "led" задейвствованы светодиоды в катодах - http://guitar-gear.ru/forum/index.php?app=core&module=attach&section=attach&attach_id=20197
Схема на то время была такая - http://guitar-gear.ru/forum/index.php?app=core&module=attach&section=attach&attach_rel_module=post&attach_id=20225

Оффлайн впальто

  • Завсегдатай
  • ***
  • Сообщений: 329
  • GuitarPlayer.Ru fan!
Re: модифицируем преамп
« Ответ #44 : Марта 15, 2017, 02:43:58 »
С диодом усиление будет меньше, чем без диода (верхняя кривая в файле - это без диода, нижняя - с диодом).
в симуляторе элементы моделируются упрощенно,  поэтому результат не во всем совпадает с действительностью


если мало усиления - нужно играть номиналами анодного и катодного резисторов.

  у собирателя не хватит терпения чтобы это все настроить

Диод в катоде же приводит к совсем другой работе каскада, кроме того, его ёмкость и сам факт наличия p-n перехода будут значительно вмешиваться в звуковую картину - и это тоже нельзя огульно игнорировать. Вполне возможно, что в каком-то конкретном применении был достигнут нужный эффект, но нельзя же рекомендовать диод в катоде в качестве универсального решения!

    графики из симулятора говорят что  АЧХ осталась на месте  :crazy: