Автор Тема: модифицируем преамп  (Прочитано 16870 раз)

0 Пользователей и 1 Гость просматривают эту тему.

Оффлайн High Hopes

  • Опытный
  • ****
  • Сообщений: 931
  • Воля и Разум
Re: модифицируем преамп
« Ответ #60 : Января 31, 2021, 15:22:18 »
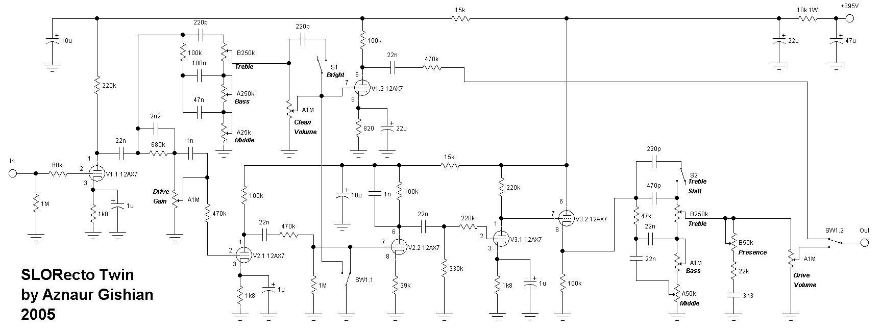
Вот дорисовал полностью печатку под Ректу +чистый по схеме СРТ-1 , подписал все детали . Питание реле на плате предусмотрено от обмотки смещения, с делителем напряжения, одним диодом и стабилизатором 7824 . Плата темброблока грязного канала будет на проводах на шасси . Темброблок чистого выкинул из схемы, будет просто рс-фильтр. Прошу проверить на правильность разведения печатки , особенно важно мнение автора- Азнаура. Думаю наверное надо ещё сделать полигоны земли экранирующие возле чувствительных сигнальных цепей ?

Оффлайн Максим Смелый

  • Опытный
  • ****
  • Сообщений: 562
  • Inmalum
Re: модифицируем преамп
« Ответ #61 : Февраля 01, 2021, 18:37:44 »
почему питание реле не от накала? и откуда тут вообще смещение без оконечника?

Оффлайн High Hopes

  • Опытный
  • ****
  • Сообщений: 931
  • Воля и Разум
Re: модифицируем преамп
« Ответ #62 : Февраля 01, 2021, 22:57:06 »
В моем усилителе будет отдельно плата мощника на 6п3с и отдельно плата преампа по схеме Ректы. А что есть принципиальная разница между питанием от обмоток накала и смещения ? Я думал что разница только между стабилизаторами на 5в или 24 в . С 7в проще получить 5 в чем с 50 вольт 24. Если есть ещё приемущества 5 в реле то объясните .
« Последнее редактирование: Февраля 01, 2021, 23:00:28 от High Hopes »

Оффлайн AZG

  • Живу на форуме
  • *******
  • Сообщений: 95604
  • Санкт-Петербург
    • AZG CUSTOM
Re: модифицируем преамп
« Ответ #63 : Февраля 01, 2021, 23:24:59 »
Со смещения даже проще. Можно отвязаться от подвешенного накала и иметь нормальную землю в коммутации.

Оффлайн High Hopes

  • Опытный
  • ****
  • Сообщений: 931
  • Воля и Разум
Re: модифицируем преамп
« Ответ #64 : Февраля 02, 2021, 07:11:56 »
А если будет только 1 реле то обязательно привязывать его к земле общей ? Тем более что у смещения на выходе обратная полярность ?
« Последнее редактирование: Февраля 02, 2021, 07:13:49 от High Hopes »

Оффлайн Максим Смелый

  • Опытный
  • ****
  • Сообщений: 562
  • Inmalum
Re: модифицируем преамп
« Ответ #65 : Февраля 02, 2021, 18:09:28 »
для реле полярность как таковая не важна. главное диод на обмотку правильно поставьте если его нет в самом реле

Оффлайн AZG

  • Живу на форуме
  • *******
  • Сообщений: 95604
  • Санкт-Петербург
    • AZG CUSTOM
Re: модифицируем преамп
« Ответ #66 : Февраля 02, 2021, 18:13:51 »
High Hopes, Я же писал, смотри Месы, там от смещения часто всяко коммутация живет. И по плюсу если так удобнее. Просто параллельная ветка со своим выпрямлением и т.п.

На землю любое питание привязывать крайне желательно чтобы потом не было сюрпризов.

Оффлайн Максим Смелый

  • Опытный
  • ****
  • Сообщений: 562
  • Inmalum
Re: модифицируем преамп
« Ответ #67 : Февраля 02, 2021, 18:41:10 »
 да и накал привязывается, только в одном месте самое главное, если переменка то примерно по 100 ом с каждого провода на землю, если постоянка то минус на землю, если есть КП можно притянуть к аноду но тогда к земле притягивать не надо, но в случае с притяжкой к анодке коммутацию уже не получиться запитать.

Оффлайн AZG

  • Живу на форуме
  • *******
  • Сообщений: 95604
  • Санкт-Петербург
    • AZG CUSTOM
Re: модифицируем преамп
« Ответ #68 : Февраля 02, 2021, 19:14:15 »
Максим Смелый, Получится, но придется изолировать гнездо футсвича и т.п. И при замыкании цепей футсвича на земляные цепи могут быть неприятности.

Оффлайн Максим Смелый

  • Опытный
  • ****
  • Сообщений: 562
  • Inmalum
Re: модифицируем преамп
« Ответ #69 : Февраля 02, 2021, 20:10:36 »
у меня все гнёзда с изоляцией

Оффлайн AZG

  • Живу на форуме
  • *******
  • Сообщений: 95604
  • Санкт-Петербург
    • AZG CUSTOM
Re: модифицируем преамп
« Ответ #70 : Февраля 02, 2021, 20:15:34 »
Этого МАЛО.

Вообще есть еще третий вариант - отвязаться по переменке электролитами и затем мост и все по классике. Можно землить. Но упираемся в два момента - электролиты достаточно прилично откушивают максимальный возможный ток (прямая зависимость от емкости) и надежность электролитов еще тот вопрос.

Оффлайн High Hopes

  • Опытный
  • ****
  • Сообщений: 931
  • Воля и Разум
Re: модифицируем преамп
« Ответ #71 : Февраля 02, 2021, 20:21:12 »
Пока попробую запитать реле от обмотки смещения. Доделал полностью печатку, с земляными полигонами,и всё -таки переделал её под 2 темброблока ( чистый и Лид), так как шасси будет со всеми отверстиями . Всё -таки так более правильно. Темброблоки будут по печаткам от СРТ-2 , как раз подходят по размерам. Главная плата  моя.

Оффлайн AZG

  • Живу на форуме
  • *******
  • Сообщений: 95604
  • Санкт-Петербург
    • AZG CUSTOM
Re: модифицируем преамп
« Ответ #72 : Февраля 02, 2021, 20:27:26 »
Имея 200 мА можно смело питать. На 2-3 реле 24В спокойно хватит.

Оффлайн Максим Смелый

  • Опытный
  • ****
  • Сообщений: 562
  • Inmalum
Re: модифицируем преамп
« Ответ #73 : Февраля 02, 2021, 20:31:16 »
Ну конкретно в моих двух усилках получилось так что накал выходных ламп, предовых раздельный, и плюс своя 12в ветка на коммутацию.
Получилось как то так.


Оффлайн High Hopes

  • Опытный
  • ****
  • Сообщений: 931
  • Воля и Разум
Re: модифицируем преамп
« Ответ #74 : Февраля 02, 2021, 20:50:06 »
Да,я в своих преампах тоже делал на ТОРах  отдельные обмотки для реле . А на этом трансе просто уже не было места в окне под обмотку для коммутации