Автор Тема: Мои самоделки: KRANK и т.д.  (Прочитано 79121 раз)

0 Пользователей и 1 Гость просматривают эту тему.

Оффлайн shlema

  • Ветеран форума
  • ******
  • Сообщений: 6135
  • skiper
Re: гитарный двухтакт (6П45С) семплы на стр.7
« Ответ #105 : Ноября 05, 2011, 20:50:18 »
у меня хифи пушпул на 45х ожидает реставрации, так что  скоро пойду по твоим стопам

Оффлайн Engener Автор темы

  • Ветеран форума
  • ******
  • Сообщений: 3471
  • :-)
Re: гитарный двухтакт (6П45С) семплы на стр.7
« Ответ #106 : Мая 12, 2012, 14:47:01 »
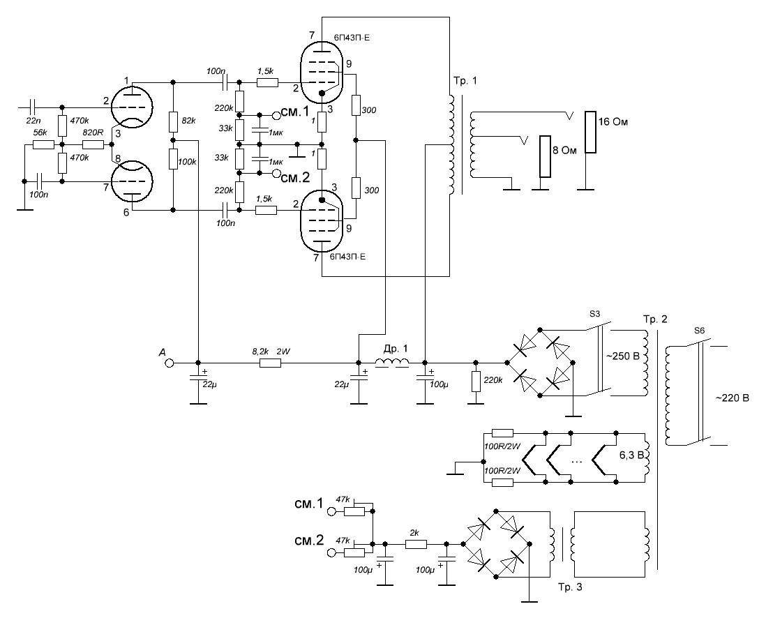
надо сделать оконечник на паре 6П43П, такая схема пойдёт?
 недорисованную схему убрал. Просто слегка запарился и поспешил выложить  ;)
« Последнее редактирование: Мая 12, 2012, 16:29:56 от Engener »

Оффлайн Rolly

  • Живу на форуме
  • *******
  • Сообщений: 9053
  • Мнение - не повод получить пулю сразу.
Re: гитарный двухтакт (6П45С) семплы на стр.7
« Ответ #107 : Мая 12, 2012, 15:17:10 »
Фазик кривой будет, надо менять. Схема смещения бредовая, как напряжение смещения регулироваться будет?

Оффлайн kynep

  • Ветеран форума
  • ******
  • Сообщений: 6828
  • Руби МиТоЛ!!!
Re: гитарный двухтакт (6П45С) семплы на стр.7
« Ответ #108 : Мая 12, 2012, 15:21:37 »
Rolly, чем крив фазик интерестно?

Смещение регулируется 2мя подстроечниками по 47к.

Оффлайн Engener Автор темы

  • Ветеран форума
  • ******
  • Сообщений: 3471
  • :-)
Re: гитарный двухтакт (6П45С) семплы на стр.7
« Ответ #109 : Мая 12, 2012, 15:29:14 »
В смысле кривой? фазик срисовал от Marshall 18 Watt
смещение такое юзал уже всё нормально, там правда 6п45с были,
переправил схему, теперь примерно так
688601-0
« Последнее редактирование: Мая 12, 2012, 16:35:23 от Engener »

Оффлайн Rolly

  • Живу на форуме
  • *******
  • Сообщений: 9053
  • Мнение - не повод получить пулю сразу.
Re: гитарный двухтакт (6П45С) семплы на стр.7
« Ответ #110 : Мая 12, 2012, 16:04:38 »
Engener, покажи, пожалуйста, схему, откуда ты срисовал фазик.
Смещение в схеме в ответе №109 существенно отличается от схемы в ответе №106. В №109 правильно, хотя 1u маловато.
kynep, предлагаю тебе объяснить работу подстроечников в ответе №106.
« Последнее редактирование: Мая 12, 2012, 16:06:35 от Rolly »

Оффлайн Engener Автор темы

  • Ветеран форума
  • ******
  • Сообщений: 3471
  • :-)
Re: гитарный двухтакт (6П45С) семплы на стр.7
« Ответ #111 : Мая 12, 2012, 16:19:24 »
сейчас...

 вот http://mhuss.com/18watt/schematics/18wattLite2.gif

и вот откуда раздельное смещение http://vgorev.narod.ru/r_page/m_constr/new/amp/tube2.htm
там хватит 1 мкф, чтоб сигнал через смещение не пролезал

... и добавил:

Смещение в схеме в ответе №109 существенно отличается от схемы в ответе №106.

исправил

... и добавил:

Интересует, нормально ли такое включение для 6п43п
« Последнее редактирование: Мая 12, 2012, 16:36:58 от Engener »

Оффлайн Rolly

  • Живу на форуме
  • *******
  • Сообщений: 9053
  • Мнение - не повод получить пулю сразу.
Re: гитарный двухтакт (6П45С) семплы на стр.7
« Ответ #112 : Мая 12, 2012, 16:42:52 »
Engener, по крайней мере такой фазик с 82к будет с заведомо большим разбалансом усиления, чем если вместо 82к поставить 100к.
Смещение, как я написал, принципиально правильно, хотя делать для него специальную обмотку в силовике и ещё один транс ставить жирно будет для гитарника, достаточно отвода от анодной обмотки, ток мизерный и влияние врядли будет заметно.

Оффлайн Engener Автор темы

  • Ветеран форума
  • ******
  • Сообщений: 3471
  • :-)
Re: гитарный двухтакт (6П45С) семплы на стр.7
« Ответ #113 : Мая 12, 2012, 16:48:05 »
Engener, по крайней мере такой фазик с 82к будет с заведомо большим разбалансом усиления, чем если вместо 82к поставить 100к.

и в схеме jcm-800 тоже 82 К стоит. Я думал, это наоборот для того, чтоб более сбалансировать  ???

Смещение, как я написал, принципиально правильно, хотя делать для него специальную обмотку в силовике и ещё один транс ставить жирно будет для гитарника, достаточно отвода от анодной обмотки, ток мизерный и влияние врядли будет заметно.

а там у меня на трансе есть слабая обмоточка на 6,3 В, я к ней маленький трансик перевертышем поставлю и нормально  :)

Оффлайн Rolly

  • Живу на форуме
  • *******
  • Сообщений: 9053
  • Мнение - не повод получить пулю сразу.
Re: гитарный двухтакт (6П45С) семплы на стр.7
« Ответ #114 : Мая 12, 2012, 16:51:31 »
и в схеме jcm-800 тоже 82 К стоит. Я думал, это наоборот для того, чтоб более сбалансировать  ???
Надо же в комплексе смотреть. Посмотри катодную нагрузку в 800-ке, там надо так, а если в катоде 56к, то лучше 100к в анод.

Оффлайн Engener Автор темы

  • Ветеран форума
  • ******
  • Сообщений: 3471
  • :-)
Re: гитарный двухтакт (6П45С) семплы на стр.7
« Ответ #115 : Мая 12, 2012, 16:57:31 »
а, ну всё, спасибо, за объяснение. Сделаем так, по 100 к

Оффлайн Aleksander8

  • Опытный
  • ****
  • Сообщений: 884
    • Ламповая лаборатория
Re: гитарный двухтакт (6П45С) семплы на стр.7
« Ответ #116 : Мая 15, 2012, 07:34:13 »
6П43П - лампа для кадровой развёртки, т.е., как и  в случае со строчными лампами (6П45С и пр.), предназначена для работы в импульсном режиме при низких значениях напряжения экранной сетки. Несмотря на указанное в справочниках значения предельно-допустимого значения Uэ=250 В, уже при Uэ=200 В и Uc1=0В, предельно-допустимая мощность достигается при Ua = 50В:
http://valvelab.pochta.ru/6p43p-e_g2-200v.gif
При этом ток экранной сетки Iэ = 48 мА.
Можно, скорее всего, как-то подогнать режим работы только в классе "В", чтобы не пожечь лампы.

Оффлайн Engener Автор темы

  • Ветеран форума
  • ******
  • Сообщений: 3471
  • :-)
Re: гитарный двухтакт (6П45С) семплы на стр.7
« Ответ #117 : Мая 15, 2012, 07:39:48 »
Aleksander8,  ну я примерно на счет этого думал. Просто где-то попадалась схема с автосмещением и точно помню, что 6п43п была в пентодном включении. До этого делал макет в триодном. Поэкспериментируем.

Оффлайн Aleksander8

  • Опытный
  • ****
  • Сообщений: 884
    • Ламповая лаборатория
Re: гитарный двухтакт (6П45С) семплы на стр.7
« Ответ #118 : Мая 15, 2012, 07:55:09 »
Лучше посмотреть ту схему. И обратить внимание на напряжения.
Если включать по приведённой вами, то только фиксированное смещение. Потребуется около -24 В. Это для автосмещения крутовато, слишком большая потеря мощности.

Оффлайн runing

  • Живу на форуме
  • *******
  • Сообщений: 12572
  • Киев
Re: гитарный двухтакт (6П45С) семплы на стр.7
« Ответ #119 : Мая 15, 2012, 08:07:50 »
6П43П - лампа для кадровой развёртки, т.е., как и  в случае со строчными лампами (6П45С и пр.), предназначена для работы в импульсном режиме при низких значениях напряжения экранной сетки. Несмотря на указанное в справочниках значения предельно-допустимого значения Uэ=250 В, уже при Uэ=200 В и Uc1=0В, предельно-допустимая мощность достигается при Ua = 50В:

Вот схема Комаровского на лампе 6П43П:

http://www.radiostation.ru/home/images_forum/tntv3.gif

Описание:

http://www.radiostation.ru/home/usilitel-tntv1.html