> Комментируйте, товарищи, очень прошу!
Engener, если усь включаешь без корпуса, то я в ужасе, а вдруг какой ребёнок схватится за торчащие аноды, ожог получить запросто от раскалённых ламп, не говоря уже о анодном напряжении./сдаю ТБ регулярно))/
как говорил наш препод по ПДД, тормоза придумали трусы.

но это шутка. Тут скорее за аноды один мой гитарист знакомый схатится, когда зайдет поиграть

А реально страшновато, это когда шасси кверху ногами перевернуто и смещение крутишь

а тут, в принципе в основном, опасно, если одна рука например на струнах, а другой заедешь по анодам.
___________________________________________________
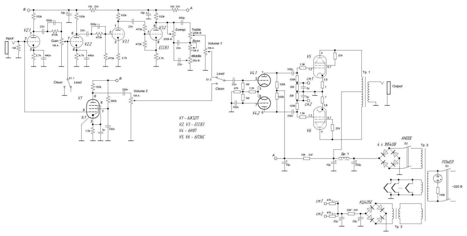
Вот. Актуальная схема

Кажется, в схеме ничего не пропустил. Так, по номиналам. Конденсаторы в катодах V2.1 и V2.2 имеют такой странный номинал, так как на 0,47 мкФ у меня не было, а были по 0,22.
Резисторы в катодах V3.1 и V3.2 у меня по 2,7k. Что-то я забыл, это кранк революшн получается, да? у него кажется так.
Потенциометры Treble и Sweep по 200k , так как ну нигде не нашел или не успел купить на 250k. Но в тонстэк калькулятор проверил такие значения, да и по звуку вполне широта регулировок подходящая.